①华安基金总经理变更,方一天接任,张霄岭因年龄原因离任; ②同日任命严涛为公司首席市场官,华安高管序列再更新; ③华安基金规模超8000亿元,核心业务协同成为后续观察点。
财联社4月30日讯(记者 吴雨其)华安基金管理层再度迎来关键调整。
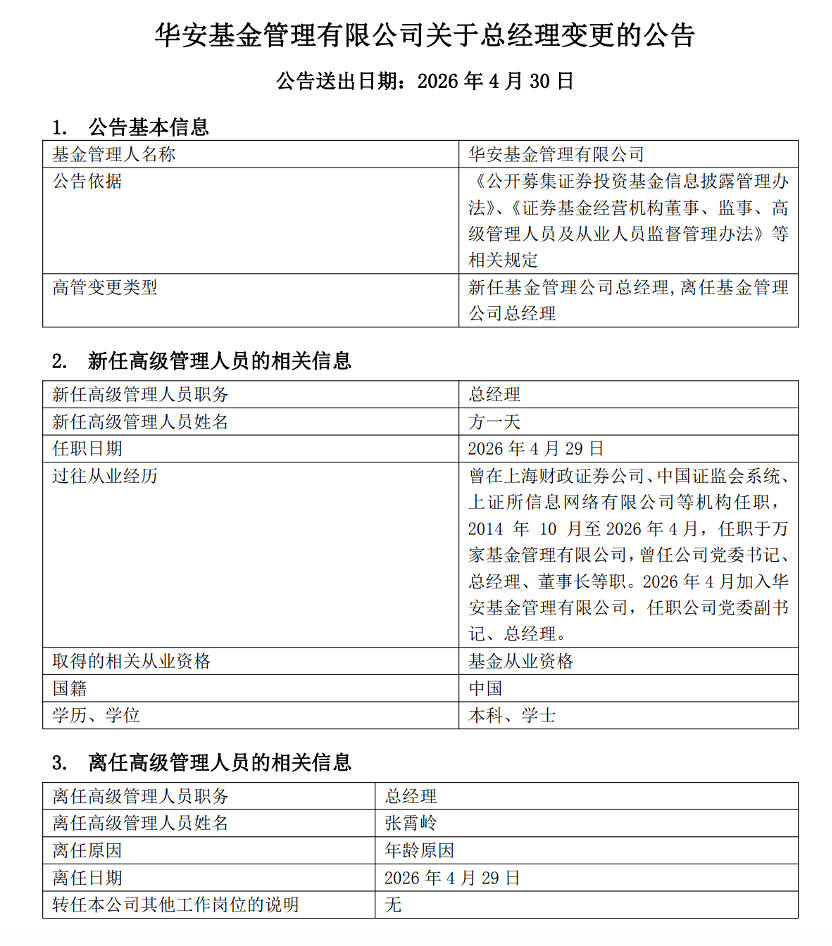
4月30日,华安基金发布总经理变更公告,任命方一天为公司新任总经理,张霄岭因年龄原因离任公司总经理,二人的任职时间和离任时间均为4月29日。同日披露的信息还显示,华安基金任命严涛为公司首席市场官。


过去一段时间,华安基金的管理层已经出现连续更新。2025年8月,徐勇入职华安基金,担任党委书记、董事长;此番方一天履新总经理后,华安基金形成由董事长徐勇、总经理方一天以及多位业务线老将共同组成的管理架构。
华安基金高管人员名单显示,截至目前,徐勇为党委书记、董事长、法人,方一天为总经理,严涛为首席市场官,翁启森、姚国平、范伊然等为副总经理,杨牧云任督察长,任志浩任首席信息官。
摆在华安基金未来的题目,还有与海富通的整合事宜,今年3月底,国泰海通证券副总裁、首席风险官聂小刚在业绩说明会上表示,公司正在积极推进华安基金、海富通基金的整合发展路径。国泰海通证券党委副书记、总裁李俊杰也提到,2026年将加速推进子公司整合发展,强化统筹协调,加快明确方案并推进实施。很显然,这也是未来摆在董事长徐勇与总经理方一天面前的重要题目。
在这一背景下,方一天接任总经理后,华安基金如何保持自身业务节奏,并处理好管理层接棒、业务协同与后续整合之间的关系,也成为市场关注的另一条主线。
华安基金高管序列更新
此次总经理变更中,方一天的履历成为外界关注重点。公开信息显示,方一天曾在上海财政证券公司、中国证监会系统、上证所信息网络有限公司等机构任职,2014年10月至2026年4月任职于万家基金,曾任万家基金党委书记、总经理、董事长等职务。2026年4月,方一天加入华安基金,出任公司党委副书记、总经理。
方一天在万家基金任职时间超过10年,在此期间,万家基金公募管理规模从百亿元级提升至五千亿元级。方一天从万家基金转至华安基金,也让市场将关注点放在其过往管理经验能否在更大规模平台中延续。
此次华安基金总经理变更,也与此前董事长层面的调整形成衔接。2025年8月,徐勇履新华安基金党委书记、董事长。公开履历显示,徐勇曾在上海市政府办公厅、中国太平洋人寿保险股份有限公司、长江养老保险股份有限公司、招商基金等岗位任职。随着方一天到任,华安基金新一届核心管理架构进一步清晰。
与方一天履新同步出现的,是张霄岭因年龄原因离任总经理。华安基金在公告中提到,公司董事会对于张霄岭在担任总经理期间为公司作出的贡献给予高度评价并致以衷心感谢。
同日,华安基金还任命严涛为公司首席市场官。严涛曾在上海浦东发展银行任职,2007年8月至2026年3月任职于长江养老保险,曾担任办公室总经理、人力资源、党办、监察室负责人、上海养老金总部总经理、另类投资管理中心总经理、公司市场总监、总经理助理、首席市场官等职务,于今年3月加入华安基金。值得一提的是,徐勇在长江养老保险深耕多年,也与此次新任华安基金首席市场官的严涛有过较长时间的共事经历。
规模站上8000亿,老牌公募迎来新考题
华安基金成立于1998年,是中国证监会批准成立的首批5家基金管理公司之一。股权结构方面,公司注册资本为1.5亿元,国泰海通证券持股51%,国泰君安投资管理股份有限公司持股20%,上海工业投资(集团)有限公司、上海锦江国际投资管理有限公司分别持股12%,上海国际集团投资有限公司持股5%。
规模方面,截至2026年一季度末,华安基金在管公募基金规模为8050.86亿元,较去年同期增长11.93%;其中,非货币公募基金管理规模为5176.34亿元,较去年同期增长24.31%。
从业务结构看,ETF是华安基金近年增长较快的板块之一。华安基金较早参与指数和ETF业务,目前已形成覆盖宽基、行业主题、跨境、商品、债券等领域的ETF产品体系。截至2026年一季度末,公司ETF总规模达2035.78亿元,较去年同期增长近68%。其中,华安黄金ETF、华安创业板50ETF等产品在相关细分领域具有较高辨识度。
主动权益和固收业务则是华安基金另一组基础盘。公司主动权益投资按成长、价值、均衡、行业精选、多元资产等方向划分,研究端覆盖宏观、周期、消费、TMT、先进制造等领域。固收业务方面,华安基金已形成涵盖纯债、固收+、债券指数等品类的产品矩阵,并持续完善信用风险管理机制。截至2026年一季度末,国泰海通证券数据显示,华安基金旗下固定收益类基金最近5年、最近7年业绩分别为近19%、近30%。
从近期高管安排看,华安基金正在形成外部高管引入与内部业务骨干延续并行的管理结构。徐勇担任党委书记、董事长后,方一天接任总经理,严涛出任首席市场官;与此同时,翁启森、许之彦、邹维娜、杜煊君等长期深耕各业务线的老将仍在核心岗位上。
对于华安基金而言,新管理层上任后的考题已经逐渐清晰,如何稳住主动权益、ETF、固收等核心业务,并在既有业务基础上继续提升投研、产品和市场体系的协同能力,将是接下来市场观察华安基金的重要维度。
