本文将从战略布局、市场份额、营业收入、技术能力、产品性价比这五个方面进行全方位对比。
阿里云早在2009年就已经开始布局云计算领域,具有先发优势。据统计,40%的中国500强企业、近一半中国上市公司、80%中国科技类公司是阿里云的客户。而腾讯云基于腾讯自身在游戏、视频、社交、出行等业务的强势地位,一路奋起直追,市场份额占比不断扩大。本文将从战略布局、市场份额、营业收入、技术能力、产品性价比这五个方面进行全方位对比。
战略布局:阿里云早于腾讯云
从游戏、资讯、影音娱乐、互联网广告到交通出行、旅游住宿、美食外卖、移动支付甚至金融保险等等……在几乎每一个互联网可以触及到的行业,阿里和腾讯都展开了激烈的竞争,云计算市场也不例外。
阿里巴巴拥有较强电商行业DNA,阿里云最初围绕电商行业进行业务的尝试与建设,此后横向拓展多个行业,并逐步拓展至海外市场。据统计,40%的中国500强企业、近一半中国上市公司、80%中国科技类公司是阿里云的客户。
腾讯云晚于阿里云进入市场,在游戏、社交、视频等领域布局较多,区别于阿里云的打法,腾讯云选择在差异领域建立护城河,进而深挖垂直赛道用户。

阿里云的定位是中小企业的赋能者。因此阿里云发力的重点是商业社会和物联网世界的基础设备,希望云服务可以惠及全球的中小企业和政府部门。另外,出于对云服务应用前景的思考,阿里云聚焦于新零售、新金融和数字政府三个战略性行业。
腾讯云的定位是产业间的链接器。腾讯云基于QQ、微信、腾讯游戏等海量业务的技术锤炼,从基础架构到精细化运营,从平台实力到生态能力建设,腾讯云将之整合并面向市场,使之能够为企业和创业者提供集云计算、云数据、云运营于一体的云端服务体验。马化腾在公开场合曾提到:“腾讯多年来一直专注于做连接,我们希望能够连接人与人、人与物以及人与服务,在云时代它分别对应着人联网、物联网和智联网。”
从“两朵云”的战略布局来看,阿里云的自主研发模式与To B业务进程领先于腾讯云。腾讯云业务起源于公司内部需求,2013年走向市场后多以C端用户为主,对企业、政府涉足较晚,但腾讯基于自身的生态体系,初期能为腾讯云带来大量客户。而且在2018年10月,腾讯对其组织架构进行大调整,新成立了云与智慧产业事业群(CSIG)。通过CSIG新事业群打通B端服务,新的事业群联合更多的行业解决方案,进一步拥抱产业互联网,实现云业务的赶超。

从全球基础设施布局来看,阿里云和腾讯云对于进军国际市场,扩张海外云业务均抱有极大的热情,二者旗鼓相当。目前阿里云在全球19个地理区域内运营者56个可用区;腾讯云已开放25个地理区域,运营53个可用区。

市场份额:阿里云独占鳌头
国际数据公司(IDC)历年发布的报告显示,从IaaS市场份额来看,2019年一季度阿里云市场份额达到43.2%,稳居中国市场第一,并大幅甩开国内竞争对手。IDC的中国公有云市场数据报告从2015年统计至今,3年来阿里云一直位居中国市场第一。但是腾讯云的发展势头不容小觑,据IDC统计,2015年的前十名的云服务商中,并没有腾讯云的身影。这几年腾讯云一路赶超,2019年一季度市场份额占比12.2%,发展速度惊人。

过去一年,阿里云将中国市场领先优势扩展至海外市场。目前,阿里云在亚太拥有规模最大的云计算基础设施,设立了新加坡、澳大利亚、马来西亚、印度尼西亚、印度、日本等地域节点。据Gartner发布的2018年全球IT服务市场报告显示,在云计算基础设施领域,阿里云在亚太区域市场排名第一,2018年市场份额为19.6%,超过亚马逊AWS(11.0%)和微软Azure(8.0%)的总和。不仅是2018年,2017年阿里云在亚太区域市场份额为14.9%,AWS为11.2%,Azure为7%。也就是说,在整个亚太地区,阿里云已经两年排名第一。
而腾讯云以5.4%的份额在2018年首次超越Google的4.3%,位列第四。从云计算基础设施来看,腾讯云依然落后于阿里云。不过,值得一提的是腾讯云2018年在IaaS(基础设施即服务)及IUS(基础设施公用事业服务)领域的增速达到128%,整体市场份额从2017年的全球18位上升到2018年的全球第6位,增速全球第一。

营业收入:阿里云一骑绝尘
据阿里巴巴集团历年披露的财报显示,阿里云营业收入从2015财年的12.71亿元飙升至2019财年的247.02亿元,四年增长了20倍,年复合增长率达110%。

2018年腾讯云营业收入91亿元,2017年和2018年增速分别达到195%和385%,营收快速增长。但是与2019年第一季度相同,在2019年第二季度的财报中,腾讯云的营收和增速再次被“雪藏”。腾讯在财报中依然单列“金融科技及企业服务收入”,该项收入为228.88亿元,同比增长37%。腾讯在财报中表示,该项增长主要受商业支付及云服务的收入增长推动。其中云业务的收入维持稳健的同比增长,主要因为销售团队、产品类型的扩大及产品提升,使付费客户群有所增长。

综合来看,阿里云和腾讯云的营业收入多年来一直保持高速增长态势,但是最新的财报显示,两者的营收差距仍然较大,阿里云一骑绝尘以压倒性的247亿营收占据着绝对的优势。
技术能力:腾讯云略显吃力
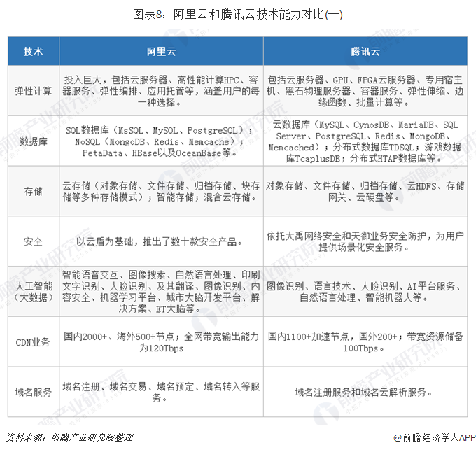
云服务是资产与技术并重的行业,尤其是技术方面,对于用户来说功能稳定强大的使用体验才是最关键的。接下来本文从弹性计算、数据库、存储、人工智能(大数据)、CDN业务、域名服务这6个云服务商的基本能力对阿里云和腾讯云两家进行对比。综合来看,阿里云稳定性较好且人工智能技术较强,腾讯云场景化能力较强,但是在技术研发方面略显吃力,详情见下表。


云主机性价比:腾讯云略高于阿里云
CloudBest选用阿里云和腾讯云在北京的1核1G云主机进行测评,结果发现腾讯云1核1G云主机的性价比高于阿里云。腾讯云1核1G云主机性价比8214.15,阿里云1核1G云主机性价比2692.5。

前瞻观点:阿里云是中国的“云计算之王”
阿里云在2009年就开始布局云计算领域,具有先发优势,市场份额和营业收入均大大高于腾讯云。此外,阿里云的自主研发模式与To B业务进程也领先于腾讯云。但是腾讯自身在游戏、视频、社交、出行等业务是市场的领头羊,拥有强势地位,从而腾讯云在这些领域的行业解决方案拥有较强竞争力。
高盛的研究报告指出,2019年云计算的市场渗透率将首次突破10%,达到11.3%。研究表明,一旦一项技术的渗透率超过10%,将会进入加速增长阶段。毫无疑问,云服务这个增量市场即将进入更高速的增长阶段,也会迎来更多的变数。
综上,当前阿里云是中国的“云计算之王”,但是腾讯云奋起直追的效率惊人,不容小觑。未来云计算行业仍然存在较多变数,“两朵云”的宿命之战值得期待。
