江西银保监局一天开出7张罚单,2家银行和5家保险公司同受处罚。
罚罚罚!银行保险乱象不断,江西银保监局一天开出7张罚单。12月10日,江西银保监局发布了2019年处罚文书号为赣银保监罚决字〔2019〕18号至24号的7张行政处罚信息公开表。
柒财经旗下互联网金融新闻中心梳理发现,本次被罚的7家金融机构中,共有2家银行和5家保险公司,包括工商银行、南昌农村商业银行、阳光财险、中国人寿财险、太平洋产险、华安财险与平安财险等。
工商银行等7家受罚
其中,因存在风险管控不力,吉永莉、郑新、潘洪斌贷款“三查”不尽职的违规行为,工商银行太原大营盘支行被山西银保监局责令改正,罚款25万元。同时,当事人吉永莉、郑新、潘洪斌被警告。
南昌农村商业银行被处罚的原因为“贷后管理不到位,贷款资金回流借款人账户”。依据《中华人民共和国银行业监督管理法》第四十六条,江西银保监局对该行处以罚款30万元,作出处罚决定日期为2019年12月2日。


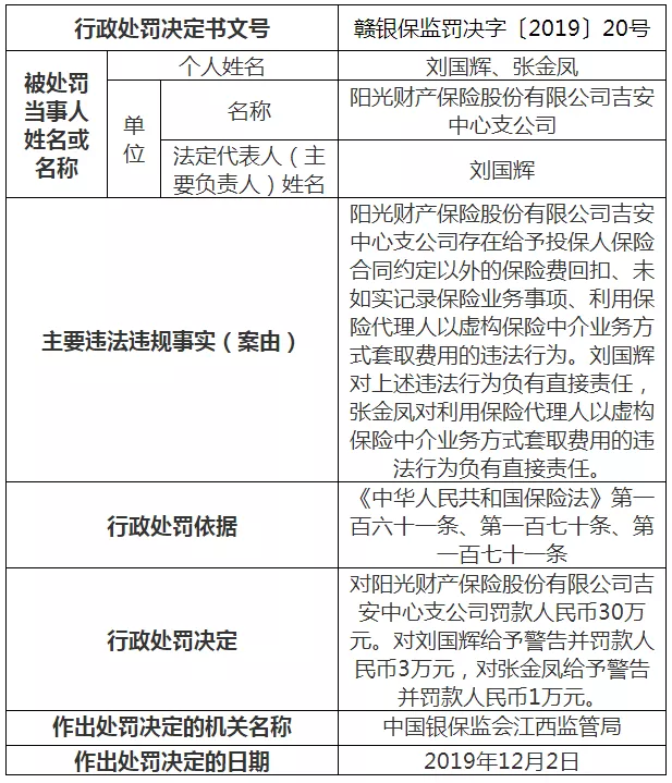
根据行政处罚决定书,阳光财产保险股份有限公司(以下简称“阳光财险”)吉安中心支公司存在给予投保人保险合同约定以外的保险费回扣、未如实记录保险业务事项、利用保险代理人以虚构保险中介业务方式套取费用的违法行为。
同时,刘国辉对阳光财险前述违法行为负有直接责任,张金凤对利用保险代理人以虚构保险中介业务方式套取费用的违法行为负有直接责任。针对阳光财险的违法行为,江西银保监局对其罚款30万元。对刘国辉给予警告并罚款3万元,对张金凤给予警告并罚款1万元。
同样的,中国人寿财产保险股份有限公司(以下简称“中国人寿财险”)新余市中心支公司存在给予投保人保险合同约定以外的保险费回扣、利用保险代理人以虚构保险中介业务方式套取费用的违法行为。张杰、罗丽海对中国人寿财险前述违法行为负有直接责任。
依据《中华人民共和国保险法》第一百六十一条、第一百七十一条,江西银保监局对中国人寿财险新余市中心支公司罚款40万元。对张杰给予警告并罚款4万元,对罗丽海给予警告并罚款2万元。
中国太平洋财产保险股份有限公司(以下简称“太平洋产险”)新余中心支公司存在给予投保人保险合同约定以外的保险费回扣、利用保险代理人以虚构保险中介业务方式套取费用的违法行为。
刘永对中国人寿财险前述违法行为负有直接责任,束蕾对利用保险代理人以虚构保险中介业务方式套取费用的违法行为负有直接责任。对此,江西银保监局对太平洋产险新余中心支公司罚款35万元。对刘永给予警告并罚款3万元,对束蕾给予警告并罚款1万元。
华安财产保险股份有限公司(以下简称“华安财险”)新余中心支公司存在未如实记录保险业务事项的违法行为。黄晓荣对华安财险前述违法行为负有直接责任。对此,江西银保监局对华安财险司新余中心支公司罚款10万元,对黄晓荣给予警告并罚款1万元。
中国平安财产保险股份有限公司(以下简称“平安财险”)新余中心支公司存在给予投保人保险合同约定以外的保险费回扣、利用保险代理人以虚构保险中介业务方式套取费用的违法行为;吴梅南对前述违法行为负有直接责任。最终,平安财险被罚款40万元,吴梅南被警告并罚款4万元。
综合来看,涉及的银行保险机构被处罚的原因多种多样。值得一提的是,被罚的5家保险公司中阳光财险、中国人寿财险、太平洋产险与平安财险等4家保险公司被处罚的原因均为“保险费回扣”、“虚构保险中介业务”。





事实上,银保监会曾多次发文警示保险公司及产品相关风险。2018年4月,银保监会发布《关于互联网保险的风险提示》及《关于防范保险从业人员违规销售非保险金融产品的风险提示》称,购买互联网保险时,谨防“吸睛”产品暗藏误导。
平安财险等频被点名
今年1月,银保监会还针对性地通报了24家保险公司,点名多家公司推出的人身保险产品存在典型问题。银保监会表示,个别公司存在自查整改不到位的情况。其中,招商仁和、弘康人寿、吉祥人寿、中意人寿等未按时报送自查整改报告,或整改进度安排不当。
同时,部分公司自查后仍存在疏漏。如天安人寿某年金保险产品生存保险金给付不符合监管要求,存在长险短做风险;平安健康和信美相互的特定医疗保险产品存在保额虚高、缺乏定价基础等问题;友邦保险多款长期健康保险产品报备的费率浮动管理办法,违反关于长期健康保险不得进行费率浮动的监管规定。
今年4月,银保监会发布《关于印发2019年保险中介市场乱象整治工作方案的通知》,要求各保险机构应于6月30日前完成自查整改工作。银保监会要求,各保险公司应切实履行中介渠道管控责任,依法合规开展经营活动。
其中,提到将重点整治“是否通过虚构中介业务、虚假列支等套取费用”;“是否通过中介渠道业务主体给予投保人、被保险人、受益人保险合同约定之外的利益”等,正是本次江西银保监局处罚4家相关内容违规的保险机构所存在的问题。
互联网金融新闻中心了解到,根据要求,银保监局要始终保持监管高压态势,依法严肃查处各类违法违规问题。对保险机构在自查中存在瞒报漏报行为或整改不到位的,要依法从严从重处罚,并依法追究高级管理人员及相关人员责任。
值得一提的是,前述被处罚的保险公司案例中,共有8名相关人员被问责。其中,2人被罚款4万元,1人被罚款3万元,1人被罚款2万元,4人被罚款1万元,合计被罚22万元;5家保险公司合计被罚155万元。
针对乱象频发的现状,10月10日,银保监会发布《中国银保监会办公厅关于开展银行保险机构侵害消费者权益乱象整治工作的通知》(银保监办发〔2019〕194)(以下简称《通知》),剑指银行保险业侵害消费者权益乱象整治。
在银行业侵害消费者权益乱象中,《通知》直指产品多层嵌套,结构复杂,产品说明书等销售材料信息披露不真实、不准确、不完善;结构性存款假结构,替代保本理财,或按保本产品宣传销售;理财产品预期收益区间测算不科学合理,存在诱导性表述等问题。
同时,在产品销售过程中,强制捆绑、搭售,侵害消费者自主选择权也属于《通知》强调整治的问题。借贷过程中强制消费者办理保险、信用卡、大额存单等业务或强制要求向特定第三方合作机构购买产品或服务;办理业务时未充分向消费者履行告知义务,开通账户资金变动提醒短信业务并收取费用。
据互联网金融新闻中心了解,在银保监会消费者权益保护局通报的《关于2019年前三季度保险消费投诉情况的通报》显示,2019年前三季度,银保监会及其派出机构接收由监管机构负责处理的保险公司涉嫌违法违规投诉2401件。其中,涉及财产保险公司712件,占比29.65%。

据银保监会通报,财产保险公司涉嫌违法违规投诉量居前的为:易安财险308件,同比增长30700%;安心财险99件,同比增长4850%;人保财险54件,同比下降28.95%;平安财险53件,同比增长12.77%;泰康在线25件,同比增长525%。
