从理论上测算,中国目前的产能能够满足测温仪市场需求,但由于正值春节假期刚过,红外测温仪生产商复工难问题将阻碍产能的释放。
关键时刻,防疫物资供给依然是重点关注问题。红外测温仪作为最关键的防疫物资之一,如何满足其急剧攀升的需求,自然也离不开整个测温仪产业链上下游企业的齐心协力。
为此,集微网临时组建“测温仪器产业链群”,征集测温仪产业链相关的企业加入,共同解决防疫测温设备供应链供货短缺的难题。该群一经成立便获得了产业链人士的积极参与,群规模成长速度惊人,不到两天时间,群内成员已超过 370 人,提出需求超过三十个,且部分已经得到解决。
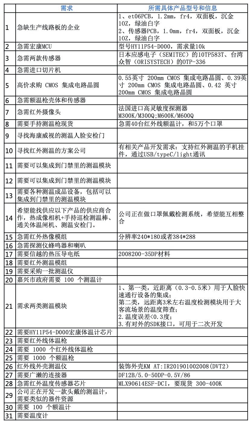
截至目前,集微网已收到多家红外测温仪企业的物料短缺需求,提出需求超过三十个,且一直在不断增加。经过集微网整理,新增需求主要包括:某企业急需两类测温模块,第一类是近距离(0.3-0.5米)用于人脸快速通行设备的集成,而第二类是远距离3米左右用于大客流场景的温度筛查;另一家企业需要HY11P54-D000宏康体温计芯片;还有企业需要型号为DF12B/5.0-50DP-0.5V/86的广濑连接器;某企业需要型号为MLX90614ESF-DCI的红外温度传感器芯片;此外,也有企业正在寻找信越的热压导电纸2008200-35DP材料,以及探测仪蜂鸣器和喇叭。
除了对于原料物资的需求日益增长,集微网也收到了多家企业和政府对于测温仪终端产品的需求,包括某政府急需采购 1000 个额温枪,也有政府需要 100 个测温计,同时多家企业需要红外线体温枪、体温计等。
具体需求列表如下(如若想要咨询更多详细的厂商和联系人信息,可进群了解):

根据工业和信息化部2月3日数据,受开工影响,未来全自动红外体温检测仪和手持式体温检测仪需求量升至6万台和55万台。虽然从理论上测算,中国目前的产能能够满足测温仪市场需求,但由于正值春节假期刚过,红外测温仪生产商复工难问题将阻碍产能的释放,一方面测温仪产业链复杂,部分核心上游材料供给不足或不及时,另一方面人员召集难、政府复工许可批准难。
为帮助更多的红外测温仪厂商解决元器件短缺难题,同时也为更多的企业和政府解决测温仪购买需求,集微网呼吁更多的测温仪相关原厂及渠道代理商加入“测温仪器产业链群”,为红外测温仪的供应群策群力,共同解决测温仪产业链供需难题。
注意:目前微信群人数已超,请添加集微网王建伟(微信/电话:18602168911),再拉您入群,谢谢!
