2020年最后一个长假已经结束,A股市场也进入了年末冲刺阶段,如何在瞬息万变的市场中抓住投资的“确定性”?自然离不开《财联社早知道》!今日热点复盘,明日主题前瞻,每个交易日晚21:00,《财联社早知道》与大家不见不散!
【大头条】
军工|三大因素催生军工疯狂行情,全行业开启景气上行周期,军工产品加速换代升级
中证军工指数自前期高点整体回调达22%,从空间和时间来看均较为充分。当前军工板块估值约62x,虽然突破估值中枢57x,但估值分位数约为60%,上行空间依然较大。展望四季度,估值切换叠加军工板块估值风险释放,板块估值提升空间再次打开。军工行业景气度持续提升,“十四五”规划将出现对装备需求的结构性调整,需重视由此引发的优质细分赛道投资机会。
点评:信达证券张润毅指出,7-8月初气势如虹的军工行情,这是“市场风险偏好提升+中美博弈加剧+事件驱动催化”共同作用的结果,但其背后折射出军工产业的巨大变化。自2018年下半年起,军工基本面便走出最坏的时期,2019年景气反转在上游电子元器件等领域得到印证,2020年从上游新材料、军工电子、到中游制造、再到主机厂的全行业景气上行。在国际局势日趋复杂的背景下,“十四五”期间军费开支加大,装备换代升级加速,支撑军工长线走牛。
公司方面,航天彩虹无人机主业涵括大中型无人机及其机载任务设备(含武器系统)的研发、制造等,公司的彩虹无人机技术指标已达世界先进水平;洪都航空是国内主要的教练机研发生产基地,主营教练机系列产品的设计、研制等,公司拥有制导武器业务相关的研发、制造资产;中航沈飞的主要产品包括航空防务装备和民用航空产品,核心产品为航空防务装备,公司是我国航空防务装备的整机供应商之一,是国防主力航空防务装备的研制基地。
【市场大热点】

9月30日的市场整体呈现出震荡格局,沪指和创业板指早盘均强势横盘震荡,但午后双双跳水回落走低,尾盘指数有所反弹回升。HIT电池板块早盘强势拉升走高,但拉升过后开始缓慢回落。与HIT电池板块高度相关的光伏板块同样有拉升表现,随后在高位震荡整固。军工板块盘中多次异动拉升,尝试带动市场气氛,但最终均未能成功。
【题材抢先看】
1、光伏|光伏产业链多环节龙头企业高速增长,行业前景明朗,未来终端需求增长趋势明显
近日,国家电网发布《关于公布2020年第四批可再生能源发电补贴项目清单的公告》,此次纳入2020年第四批可再生能源发电补贴清单的项目共计1662个。其中,集中式和分布式太阳能发电项目数量分别为206个、1417个,核准/备案容量分别为9.03GW、2.96GW。阳光电源董事长在“一带一路”清洁能源发展论坛上表示,到2030年光伏累计装机将达到1364GW。
点评:平安证券皮秀指出,上半年国内外光伏市场需求偏淡,但在单晶替代多晶、组件集中度提高、双面双玻渗透率提升、逆变器加速出海等结构性趋势之下,光伏制造板块整体业绩表现较好,硅片、组件、光伏玻璃、胶膜、逆变器等环节的头部企业在上半年取得了较高的业绩增速,电池片、背板等环节的业绩表现相对偏弱。随着各国对气候问题重视度提高以及光伏发电经济性的不断提升,光伏行业未来发展前景越趋明朗,光伏终端需求有望在较长时间内呈现增长趋势。
A股的上市公司中,中来股份主营光伏辅材(背膜)、高效电池、光伏应用系统三大业务,公司是全球最大的太阳能电池背膜供应商,全球最大的N型单晶双面太阳能电池规模化生产企业;固德威主营光伏逆变器等产品的研发、生产,公司产品主要应用于分布式光伏发电系统,为组串式光伏逆变器,主要面向家庭户用和工商业领域;福莱特主营光伏玻璃、浮法玻璃、工程玻璃和家居玻璃的研发、生产,光伏玻璃是公司最主要的产品,2020年上半年光伏玻璃的营收占比达到85%。
2、特斯拉|特斯拉三季度交付量远超市场预期,国产Model 3受益成本优势再降价,优质产业链公司明显受益
近日,特斯拉中国官网显示,中国制造Model 3标准续航升级版补贴后售价24.99万元,中国制造Model 3长续航后轮驱动版补贴后售价30.99万元。同时,有媒体报道称,特斯拉准备开始销售中国制造的、配备无钴磷酸铁锂(LFP)电池的Model 3汽车。此外,特斯拉第三季度全球交付量为13.93万辆,远高于分析师预期的12.995万辆,并保持在电动汽车销量方面的全球领先地位。
点评:中信证券宋韶灵指出,10月1日起国产特斯拉Model 3标准续航版入门价格降至25万元以内,这是其年内第三次降价。预计此次降价根源于供应链本地化以及新装载宁德时代磷酸铁锂电池。国产Model 3此次调价后价格已经低于美国,充分体现了中国电动化的制造能力及成本优势。预计特斯拉Model 3国内市场稳态销量超过30万辆/年,特斯拉产销高增长且确定性强,优质供应链标的将明确受益其带来的业绩弹性与行业示范效应。
财联社资讯数据显示,宁德时代主营新能源汽车动力电池系统、储能系统的研发、生产,为全球新能源应用提供一流解决方案,公司向特斯拉供应锂离子动力电池产品;德方纳米主营纳米锂离子电池材料的研发、生产,公司与宁德时代的合资公司曲靖麟铁主营纳米磷酸铁锂等锂电材料及相关副产品;恩捷股份子公司上海恩捷主营锂电池隔离膜的研发、生产,公司与宁德时代、LG化学、国轩高科、比亚迪等电池厂商均有合作关系。
【公告挖掘机】

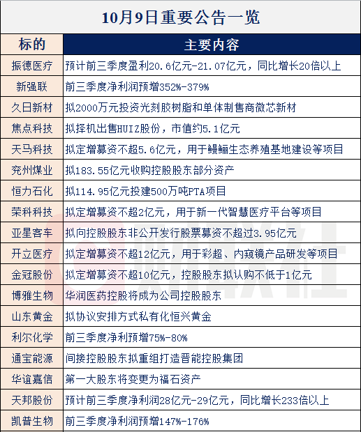
1、振德医疗:预计前三季度盈利20.6亿元-21.07亿元,同比增长20倍以上
振德医疗发布公告,公司预计前三季度净利润20.6亿元-21.07亿元,同比增长20倍以上,上年同期盈利9511万元。点评:公司业绩增长主要是因为受疫情影响,公司防疫类防护用品(主要为口罩、防护服、隔离衣产品)销售大幅度增加。
2、新强联:前三季度净利润预增352%-379%
新强联发布公告,公司预计前三季度净利润2.55亿-2.7亿元,同比增长352%-379%。点评:公司业绩增长主要是因为下游风电行业景气度持续向好,市场需求旺盛;下游整机零部件的国产化进程加快,公司产品的技术水平具备进口替代能力;募投项目前期投入效果逐渐释放。
3、久日新材:拟2000万元投资光刻胶树脂和单体制售商微芯新材
久日新材发布公告,公司拟2000万元通过增资扩股的方式投资宁波微芯新材料科技有限公司。微芯新材主营业务为KrF光刻胶树脂和单体的研发、生产与销售。微芯新材拟将此轮的融资投向KrF光刻树脂单体扩产车间的建设和KrF光刻树脂生产车间设备购买与安装,并建设一条KrF光刻树脂验证产线,预计2021年9月光刻胶树脂生产线具备投产条件。投资完成后,公司将持有微芯新材12.12%股权。点评:公司表示,光敏剂、光刻胶单体、光刻胶树脂为生产光刻胶的主要原材料,微芯新材旨在提供用于制造高端半导体光刻胶的光刻胶树脂和单体,由于3D NAND存储芯片的强力带动,KrF光刻胶的市场需求正在全球范围内快速增长,因此为光刻胶树脂和单体也带来了巨大的市场增长空间。
【主力买什么】
豪悦护理:公司是国内个护用品领域领先的ODM制造商,主要产品是婴儿纸尿裤、成人失禁用品、女性卫生用品等。随着老龄化越发严重,二胎政策红利,公司的婴儿纸尿裤和成人纸尿裤增长迅猛。9月30日两家机构分别买入7553万和2787万,中金公司上海黄浦区湖滨路买入4015万,东方财富上海徐汇宛平南路买入3611万,天风证券深圳分公司买入2849万。
【新闻连连看】
1、中国9月外汇储备31425.62亿美元。
2、中国人民银行、银保监会发布《关于建立逆周期资本缓冲机制的通知》。
3、财政部发布关于明确无偿转让股票等增值税政策的公告。
4、发改委发布关于核定2020-2022年省级电网输配电价的通知。
5、中国银行间市场交易商协会发布《境外非金融企业债务融资工具分层分类管理细则》、《境外非金融企业债务融资工具注册文件表格》。



VIP试读