2020年10月19日 18:13:19
财联社10月19日互动平台精选
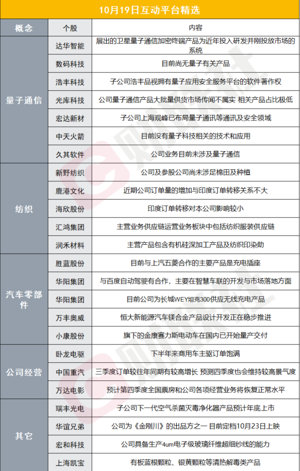
今日热门概念量子科技高开回落,军工股全天活跃,银行、农业等板块冲高回落,午后,有色、纺织、染料等板块小幅走强。互动平台上量子通信、纺织、汽车相关受关注,达华智能表示展出的卫星量子通信加密终端产品为近年投入研发并刚投放市场的系统;光库科技表示公司量子通信产品大批量供货市场传闻不属实,相关产品占比极低;宏达新材表示子公司上海观峰已布局量子通讯等通讯及安全领域;汇鸿集团表示主营业务供应链运营业务板块中包括纺织服装供应链;润禾材料表示主营产品包含有机硅深加工产品及纺织印染助;胜蓝股份表示目前与上汽五菱合作的主要产品是充电插座。
收藏
551.42W
我要评论
图片
欢迎您发表有价值的评论,发布广告和不和谐的评论都将会被删除,您的账号将禁止评论。
发表评论
关联话题
2.98W 人关注