关于我们
网站声明
联系方式
用户反馈
网站地图
帮助
首页
电报
话题
盯盘
VIP
FM
投研
下载
全部
加红
公司
看盘
港美股
基金
提醒
2020年10月28日 11:51:29
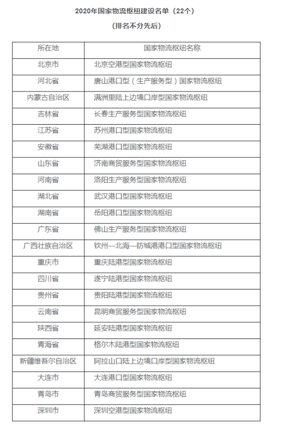
发改委、交通部发布2020年国家物流枢纽建设名单
财联社10月28日讯,国家发展改革委、交通运输部联合发布2020年国家物流枢纽建设名单。其中,东部地区8个、中部地区4个、西部地区9个、东北地区1个,覆盖了《国家物流枢纽布局和建设规划》确定的6种国家物流枢纽类型。
收藏
阅568.72W
我要评论
反馈意见
图片
欢迎您发表有价值的评论,发布广告和不和谐的评论都将会被删除,您的账号将禁止评论。
发表评论
关联话题
快递物流
1.29W 人关注