功率半导体背靠中国巨大的终端需求市场,核心股票池来了,龙头新洁能5天4板!
财联社(上海,研究员 仁森)讯,11月9日,半导体芯片板块掀起涨停潮。截止收盘,两市共14家半导体股涨停,其中新洁能5天4板,同益股份2连板。

半导体产业分支众多,今日涨停以功率半导体股为主。

盘面上来看,功率半导体短线龙头新洁能今日缩量涨停,收盘成交额4.40亿元,换手仅为10.62%,近3个交易日该股连续涨停,近5个交易日有4天涨停,自近期低点以来该股已累计涨超40%。

公开资料显示,新洁能是国内半导体功率器件设计龙头企业之一。公司是国内率先掌握超结理论技术,并量产屏蔽栅功率MOSFET及超结功率MOSFET的企业之一。公司产品系列齐全,广泛应用于消费电子、汽车电子、工业电子、新能源汽车/充电桩、智能装备制造、物联网、光伏新能源等领域。
国盛证券认为,新洁能深耕功率半导体领域,在产品、客户、技术和供应链上积累优势。预计2023年全球IGBT&MOSFET及模块整体市场规模将达132亿美元。公司深耕MOSFET和IGBT设计,积累深厚,保持较强研发技术优势,赛道增速较快,同时深化国产替代进程,公司有望提升份额。预计公司2020-2022年实现归母净利润1.52/2.04/2.93亿元。
盘后数据显示,龙虎榜净流入1774万元,其中机构加仓5718万元。

此前机构连续买入,11月2日2机构总计买入10485万,11月4日机构总计买入5025万。

功率半导体背靠中国巨大的终端需求市场
下游需求拉动或将超预期,有但不仅限于新能源车、白色变频家电、手机等消费电子产品,产业层面比亚迪、格力/海尔/海信、华为等功率半导体需求持续旺盛,且国产化替代需求潜力巨大。背靠功率半导体应用增长最快、潜力最大终端特色市场:
1)电动汽车和充电桩,预计成为国内功率器件厂商快速成长的催化剂:IGBT 模块是新能源汽车的的核心器件,IGBT 的性能直接影响新能源汽车功率的释放速度;
2)家电全球领先:中国作为全球最大的家电市场和生产基地,亦孕育着大规模的IPM 市场;
3)中国特色各类电动车;
4)全球领先的高铁轨道交通;
5)全球最大的LED照明生产国;
6)手机/平板等消费电子产品电源管理芯片等。
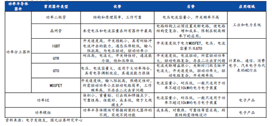
功率半导体产业链
功率半导体按集成度可分为功率IC和功率分立器件两个大类,其中功率器件又可分为二极管、晶体管和晶闸管。晶体管根据应用领域和制程不同又可分为IGBT、MOSFET、双极型晶体管等。

其中IGBT行业增速远高于世界水平。全球IGBT市场增速为8.9%,中国增速为14%。
从IGBT产业链各环节来看,国内IDM厂商包括中车时代电气、比亚迪、士兰微,设计环节包括台基股份、新洁能、斯达半导、华微电子,制造环节包括华虹半导体、华润微、上海先进、中芯国际,模组环节包括斯达半导、捷捷微电、扬杰科技、宏微科技。
功率半导体核心上市公司
国元证券推荐综合实力强劲的全球标准器件龙头闻泰科技;代工与IDM模式并行,拥有国内最全面的功率器件产品线龙头华润微;国内功率器件领军企业扬杰科技;国内晶闸管龙头捷捷微电;国内IGBT模块龙头斯达半导;
同时建议关注:通过产品组合调整,向中高端进军的老牌功率IDM龙头华微电子;化合物半导体代工龙头三安光电;大功率器件优质公司台基股份;产品线丰富的IDM龙头士兰微;高压、大功率晶闸管龙头派瑞股份。

