顾家家居、*ST北讯高管涉嫌内幕交易
今日聚焦
【中国联通:联通创投发起设立联通5G产业母基金】中国联通公告,公司间接控股子公司中国联合网络通信有限公司之全资附属子公司联通创投发起设立,并以自有资金出资60亿元认购联通5G产业母基金的基金份额。基金主要投资方向为5G产业生态及相关应用领域,其他投资人除联通创投之外,基金的其他有限合伙人为武汉光谷产业投资有限公司和马鞍山江东产业投资有限公司。
【潍柴动力:拟定增募资不超130亿元】潍柴动力公告,公司拟非公开发行A股股票,本次非公开发行股票募集资金总额预计不超过130亿元,扣除发行费用后拟全部投资燃料电池产业链建设项目、全系列国六及以上排放标准H平台道路用高端发动机项目、大缸径高端发动机产业化项目、全系列液压动力总成和大型CVT动力总成产业化项目和补充流动资金。
【顾家家居:涉嫌内幕交易股票 董事长顾江生被证监会立案调查】顾家家居公告,公司收到董事长顾江生先生的通知,顾江生先生于当日收到中国证券监督管理委员会的《调查通知书》:“因你涉嫌内幕交易股票,根据《中华人民共和国证券法》的有关规定,我会决定对你立案调查,请予以配合。”
【*ST北讯:董事陈岩涉嫌内幕交易公司股票 被证监会立案调查】*ST北讯公告,公司董事、总经理陈岩于2020年12月23日收到中国证券监督管理委员会的《调查通知书》。《调查通知书》内容如下:“因陈岩先生涉嫌内幕交易‘北讯集团’股票,根据《中华人民共和国证券法》等有关规定,中国证监会决定对你立案调查,请予以配合。”本次立案调查系针对陈岩个人的调查,公司经营活动不受影响。
【天合光能:拟投资43.5亿元建设大硅片高效光伏电池项目】天合光能公告,公司拟通过下属天合光能(宿迁)光电有限公司在宿迁经济技术开发区投资建设大硅片高效光伏电池项目,主要进行太阳能高效单晶电池等产品的生产和销售,年产能达8GW,项目总投资约43.5亿元。
【孚能科技:与吉利科技战略合作 设立合资公司建设动力电池生产工厂】孚能科技公告,近日,公司与吉利科技集团有限公司(简称“吉利科技”)签署《战略合作协议》。公司与吉利科技设立合资公司建设动力电池生产工厂,合资公司的股权比例和治理结构根据具体项目的实际情况确定。根据协议的约定,双方共同推进动力电池产能的建设,预计合资公司和公司合计产能达到120GWh,其中2021年开工建设不少于20GWh。吉利科技的控股股东与实际控制人为李书福。
投资&签约
【纳思达:子公司引入大基金二期等战投相关协议已签署完成并生效】纳思达公告,子公司珠海艾派克微电子有限公司引入国家集成电路产业投资基金二期股份有限公司等战略投资者相关协议已签署完成并生效。截至本公告披露日,本次交易已进入支付全部增资转价款、股权转让价款及工商核准变更等交割手续办理阶段,预计相关事项将于近期完成。
【汉嘉设计:与杭州规划院、RSP签订战略合作框架协议】汉嘉设计公告,公司与杭州规划院、RSP共同签署了《未来城市设计与实践中心战略合作框架协议》。本次战略框架协议签订后,三方将发挥各自优势,共同设立“未来城市设计与实践中心”合作平台,并基于战略框架协议,深化项目合作和联合课题研究。
【鲁西化工:拟分期投建多个项目 合计投资约140亿元】鲁西化工公告,公司拟投资建设60万吨/年己内酰胺•尼龙6项目、120万吨/年双酚A项目、24万吨/年乙烯下游一体化项目,以上项目分期分步实施。上述项目预计总投资分别为64.61亿元、63.87亿元、11.86亿元,合计约140.34亿元。
【淮北矿业:拟31.8亿元投建碳鑫科技甲醇综合利用项目】淮北矿业公告,公司拟在安徽(淮北)新型煤化工合成材料基地投资建设甲醇综合利用项目,利用自有甲醇产能生产乙醇及相关副产品。项目预计投资额31.8亿元。
【中化国际:拟28.41亿元投建聚合物添加剂一期项目】中化国际公告,公司下属公司连云港圣奥化学科技有限公司(“连云港圣奥”)聚合物添加剂一期项目工程总投资金额为人民币约28.41亿元,拟建包括年产10万吨促进剂中间体M、4万吨促进剂NS、4万吨促进剂CBS和1.2万吨促进剂DM的生产装置及相关公辅工程设施,计划2022年06月底建成投产。
【视源股份:拟20亿元投建“视源股份智能制造及中试基地项目”】视源股份公告,董事会同意公司以自有或自筹资金投资约20亿元建设“视源股份智能制造及中试基地项目”,开展显控产品中试研究、电子显示新材料及新工艺研发及生产业务,并打造智能主控板卡及交互智能整机等产品的智能化示范产线。
【隆基股份:拟13.97亿元投建宁夏乐叶年产3GW单晶电池项目】隆基股份公告,公司拟通过宁夏乐叶作为项目的投资运营和管理主体,投资宁夏乐叶年产3GW单晶电池项目。预计总投资额约13.97亿元,其中建设投资拟使用宁夏乐叶年产5GW高效单晶电池项目结余募集资金12亿元。项目投产后,公司将凭借自身的技术优势,进一步扩大高效单晶电池产能。
【广州港:子公司拟参与投建合资公司运营两项目】广州港公告,公司下属全资子公司广东港航拟与韶关港航公司共同成立公司投资建设运营韶关港北江港区公共货运码头。广东港航以现金投资13065万元(含合资公司注册资本出资65万元),持股比例为65%。拟建设项目总投资估算10亿元。同日公告,广东港航拟与揭阳投控集团、中交四航局共同成立公司投资建设运营揭阳港惠来沿海港区南海作业区通用码头(一期)工程和液体散货码头工程。项目总投资规模预计20.3亿元。广东港航以现金出资33495万元,持股比例为55%。
【特变电工:4亿元增资新疆新华水电】特变电工公告,公司拟以货币资金约4亿元向新疆新华水电增资,占其增资后注册资本的6.3575%。新疆新华水电具有持续的盈利能力,公司此次投资预计会实现一定的投资收益;同时公司此次参与新疆新华水电增资,与公司发展战略具有协同性,将对公司输变电产业及新能源产业具有一定的促进作用。
【英飞特:拟投资3000万元参与投资产业基金】英飞特公告,为充分借助专业投资机构的专业资源及其投资管理优势,促进公司长远发展,公司参与杭州芯越企业管理合伙企业发起设立的专项股权投资基金,基金名称为杭州芯岚微创业投资合伙企业,基金募集规模3亿元,普通合伙人为芯越管理,基金管理人为杭州矽芯股权投资有限公司。公司投资人民币3,000万元作为有限合伙人认购芯岚微的基金份额。
股权变动
【江淮汽车:大众安徽成为乘用车二工厂部分资产受让方】江淮汽车公告,大众安徽成为乘用车二工厂部分资产受让方,交易价格为7.7亿元;公司副董事长兼总经理项兴初担任大众安徽副董事长,大众安徽为公司关联方,本次交易构成关联交易。
【海信视像:控股股东海信电子控股引入青岛新丰为战略投资者】海信视像公告,当日,公司接到控股股东海信电子控股发来的通知,经过青岛产权交易所公开挂牌和竞争性谈判,确定青岛新丰信息技术有限公司(简称“青岛新丰”)为此次成功征集的战略投资者。鉴于公司控股股东海信电子控股在本次增资扩股完成后不再符合国有实际控制股东界定条件,海信电子控股及公司控制权将发生重大变化,公司实际控制人将由青岛市国资委变更为无实际控制人。
【博通集成:致能工业拟受让公司6.01%股份】博通集成公告,建得投资有限公司、亿厚有限公司、耀桦有限公司、泰丰(香港)有限公司拟通过协议转让的方式,向上海致能工业电子有限公司合计转让834万股,占公司总股本的6.01%。每股转让价格按67元/股,相应转让价款合计为5.59亿元。
【中化国际:拟收购中化滏鼎等公司股权】中化国际公告,公司拟与中化河北有限公司签订《股权转让协议》,以现金方式收购中化河北持有的中化滏鼎100%股权,中化鑫宝60%股权及中化滏恒70%股权,标的资产的交易价格不超过4.5亿元。此次交易将丰富公司产品组合,在新功能材料领域为公司带来新的利润增长点。中化股份是公司的控股股东,中化河北是中化股份的全资子公司,上述交易构成关联交易。
【名臣健康:陈木发拟协议转让5.05%的股份予陆平】名臣健康公告,公司持股5%以上股东陈木发于2020年12月23日与陆平签署了《股份转让协议》,陈木发拟将其持有的616.7856万股公司股份(占公司目前总股本的5.05%)协议转让给陆平,股份转让总价款共计2.09亿元。
【方邦股份:筹划收购某公司持有的挠性覆铜板及相关资产组】方邦股份公告,公司正在筹划以现金方式收购境内某公司持有的挠性覆铜板及相关资产组的重大事项,预计交易金额为人民币1.4亿—1.6亿元(不含税),具体金额还需进一步洽谈。
【一心堂:拟不超3800万元收购红瑞乐邦所持有18家门店资产及其存货】一心堂公告,经协商,确定子公司贵州一心堂以不超过3800万元收购红瑞乐邦所持有18家门店资产及其存货,其中3100万元用于支付门店转让费及购买其附属资产(不含存货)、不超过700万元用于购买门店库存商品(所属实物资产及存货部分根据双方实际盘点结算),门店主要分布于遵义市,店均面积约为114.04平方米。
【郑煤机:意向受让方泓羿投资符合公开征集转让的受让方基本条件】郑煤机披露控股股东拟协议转让公司部分股份公开征集受让方的结果称,控股股东河南装备集团12月24日书面通知公司,意向受让方泓羿投资符合本次公开征集转让的受让方基本条件。河南装备集团将尽快与泓羿投资磋商和沟通,并签署附带生效条件的《股份转让协议》。注:河南装备集团拟通过公开征集受让方的方式协议转让所持有的郑煤机总股本16%的股份。
【龙磁科技:终止出资600万元认购合肥微晶定向增资扩股的3%股份事项】龙磁科技公告,终止对外投资参股,此前公司拟出资600万元认购合肥微晶材料科技有限公司定向增资扩股的3%股份。
增减持&回购
【积成电子:铁投(济南)股权投资基金持股比例达5%】积成电子公告,12月23日,铁投(济南)股权投资基金合伙企业(有限合伙)以大宗交易方式增持公司股份36.09万股,增持均价6.1元/股,增持后持股比例达到5%。
【圆通速递:副总裁李显俊再度增持2万股】圆通速递公告,公司副总裁李显俊12月23日增持了公司股份20000股,占公司股份总数的0.0006%,增持金额为24.41万元。公司此前曾披露,李显俊于12月21日增持23万股,增持金额278.39万元。
【海鸥住工:齐家一致行动人拟减持不超3%股份】海鸥住工公告,合计持有公司股份3282.64万股(占公司总股本比例5.92%)的股东上海齐煜信息科技有限公司、上海齐盛电子商务有限公司、齐家网(上海)网络科技有限公司及上海齐旭投资管理有限公司(以下简称“齐家一致行动人”)计划在本减持计划公告之日起15个交易日后的6个月内以集中竞价、大宗交易、协议转让等方式减持公司股份不超过1663.796万股(占公司总股本比例3%)。
【华仁药业:华仁世纪集团拟继续减持不超2%公司股份】华仁药业公告,截至2020年12月24日,华仁世纪集团前次减持计划已实施完毕,减持计划期限内减持数量为约945.65万股,占公司总股本的0.8%。华仁世纪集团目前持股9.91%,其计划自公告之日起15个交易日后的六个月内,通过集中竞价交易减持不超过2364.42万股公司股份(即不超过公司总股本的2%)。
【锐明技术:股东拟合计减持不超过2.63%股份】锐明技术公告,股东嘉通投资有限公司、刘文涛及蒋明军计划在2021年1月20日-2021年7月18日期间,以集中竞价方式和大宗交易方式合计减持公司股份累计不超过454.95万股,即不超过公司总股本比例2.63%。
【七一二:TCL科技近日累计减持1%公司股份】七一二公告,股东TCL科技近日累计减持772万股,减持股份占总股本的1%,目前持股16.07%。
【汇纳科技:拟以6000万元-1.2亿元回购股份】汇纳科技公告,拟以6000万元-1.2亿元回购股份,回购股份价格不超过35元/股。回购股份用途为维护公司价值及股东权益所必需,回购完成后所回购股份将全部用于出售。
【金固股份:拟以3000万-6000万元回购股份】金固股份公告,鉴于近期股票短期内出现较大跌幅,公司拟以3000万-6000万元回购股份,回购价格不超过10元/股,预计可回购股数占公司总股本的0.3%-0.6%。
【鞍钢股份:完成回购计划 累计耗资1.66亿元】鞍钢股份公告,截止12月24日,公司已完成回购,实际回购公司股份5245万股,占公司总股本的0.56%,回购最高价格3.27元/股,回购最低价格3.05元/股,使用资金总额1.66亿元(不包含交易费用)。本次回购A股股份方案实际执行情况与原披露的回购股份方案不存在差异,公司已按披露的方案完成回购。
经营&业绩
【九强生物:公司新冠病毒检测产品取得欧盟CE准入资格】九强生物公告,公司的新型冠状病毒抗原检测试剂盒产品于近日取得欧盟CE准入资格。
【复星医药:呋塞米片和替米沙坦片通过仿制药一致性评价】复星医药公告,公司控股子公司朝晖药业、江苏万邦分别收到国家药品监督管理局颁发的关于呋塞米片、替米沙坦片的《药品补充申请批准通知书》。呋塞米片是一种广泛应用于治疗充血性心力衰竭和水肿的利尿药。替米沙坦片主要用于治疗成年人原发性高血压。
【信立泰:阿利沙坦酯氨氯地平片临床试验获批】信立泰公告,公司收到国家药品监督管理局核准签发的《临床试验批准通知书》,同意“阿利沙坦酯氨氯地平片”按照公司提交的方案开展临床试验。阿利沙坦酯氨氯地平片为ARB/CCB类复方制剂,适应症暂定为抗高血压。
【恒瑞医药:SHR8028滴眼液将于近期开展临床试验】恒瑞医药公告,公司及eVENUS PHARMACEUTICAL LABORATORIES INC.近日收到国家药监局核准签发的《药物临床试验批准通知书》,涉及药品SHR8028滴眼液,将于近期开展临床试验。SHR8028滴眼液是公司从Novaliq公司引进的CyclASol®(1%环孢菌素A制剂)。
【赛诺医疗:公司颅内药物洗脱支架系统申报国内医疗器械注册获得受理】赛诺医疗公告,公司颅内药物洗脱支架系统于近日向国家药监局申报了医疗器械注册申请。国家药监局于12月23日向公司签发了《受理通知书》。公司的颅内药物洗脱支架系统是全球首个专用于颅内动脉狭窄治疗的药物洗脱支架,适用于症状性颅内动脉粥样硬化狭窄的治疗。
【亚玛顿:公司超薄光伏玻璃被认定为制造业单项冠军产品】亚玛顿公告,近日收到《工业和信息化部中国工业经济联合会关于印发第五批制造业单项冠军及通过复核的第二批制造业单项冠军企业(产品)名单的通知》文件,公司超薄(厚度≤2毫米)高效减反增透光伏玻璃被工信部认定为单项冠军产品(第五批)。
【特宝生物:再获高新技术企业认定】特宝生物公告,公司于近日收到由厦门市科学技术局、厦门市财政局、国家税务总局厦门市税务局联合颁发的《高新技术企业证书》,发证时间为2020年10月21日,证书有效期为三年。本次系公司原高新技术企业证书有效期满后进行的再次认定,自通过认定当年起连续三年可享受高新技术企业的优惠政策。该事项不影响公司目前适用的企业所得税税收优惠政策,不会对公司经营业绩产生重大影响。
【富春环保:子公司参与编制的二噁英检测标准获批准】富春环保公告,由浙江大学主编,研究院及其他企业联合编制的《生活垃圾焚烧烟气二噁英激光电离飞行时间质谱在线检测系统技术要求》团体标准于12月22日获中国环境保护产业协会正式批准。公司控股子公司研究院作为该团体标准的编制单位和二噁英在线检测系统的研发单位,标准的发布实施将推动二噁英在线检测系统的生产与应用。
融资&定增
【智动力:持股比例1.08%的沃得农机上市申请材料已获交易所受理】智动力公告,公司2017年12月20日董事会同意以自有资金投资江苏沃得农业机械股份有限公司以持有其股份,近日,公司获悉,沃得农机已向深交所提交了首次公开发行股票并在创业板上市的申请材料,深交所于12月23日对沃得农机提交的上市申请材料予以受理。截至本公告日,公司出资9000万元通过宁波富揽间接持有沃得农机发行前总股本的1.0775%股份。
【特锐德:定增申请获深交所审核通过】特锐德公告,公司向特定对象发行股票申请获得深交所上市审核中心审核通过。本次发行尚需中国证监会履行注册程序。
【玉禾田:终止定增事项】玉禾田公告,公司此前披露了定增募资不超过30亿元用于环卫装备集中配置中心项目的计划。经综合考虑公司战略规划并结合公司业务发展情况,公司拟对融资方案进行调整和优化,决定终止本次向特定对象发行股票事项并向深圳证券交易所提交撤回相关申请文件。
【金智科技:终止非公开发行A股股票事项】金智科技公告,鉴于公司此次非公开发行A股股票的原战略投资者暨认购对象齐鲁交通发展集团有限公司(“齐鲁交通”)被山东高速集团有限公司(“山东高速集团”)吸收合并,相关事项的推进不及预期,公司此次非公开发行股票事项的先决条件尚不满足,综合考虑资本市场环境的变化、公司内外部相关因素,经与山东高速集团深入沟通和审慎研究,公司决定终止非公开发行A股股票事项。
合同&中标
【葛洲坝:联合体中标678亿元重大项目】葛洲坝公告,近日,公司作为联合体牵头人收到《中标通知书》,公司被确定为“南京龙潭产业新城延续与发展项目-产投招商与建设投资服务商项目”的中标服务商,项目投资总额678.48亿元。
停复牌
【海正药业:重组事项12月25日上会 当天停牌】海正药业公告,中国证监会上市公司并购重组审核委员会定于2020年12月25日召开工作会议,审核公司发行股份、可转换公司债券及支付现金购买资产并募集配套资金暨关联交易事项。公司股票将自2020年12月25日(星期五)开市起停牌。小财注:海正药业此前拟以44亿元收购瀚晖制药49%股权。
【*ST中南:明日召开债权人会议 股票停牌一天】*ST中南公告,公司将于12月25日召开重整进程中第一次债权人会议。为维护投资者合法权益,避免造成公司股价异常波动,经向深交所申请,公司股票12月25日(周五)上午开市起停牌一个交易日,计划于12月28日(周一)开市起复牌。
证券简称变更
【天原集团:公司证券简称拟变更为“天原股份”】天原集团公告,公司证券简称拟变更为天原股份,启用日期为2021年1月4日。
【漳泽电力:证券简称拟变更为“晋控电力”】漳泽电力公告,证券简称拟变更为晋控电力,变更生效日期为12月25日。
股价异动
【五连板郑州煤电风险提示:虽然煤炭供应出现了阶段性紧张 但总体保持了稳定态势】郑州煤电公告,进入10月份以来,我国国民经济运行延续稳定恢复态势,煤炭工业需求有所增长。供给方面,受安全、环保监管力度加大对煤炭生产影响较大,短期内造成了煤炭市场供小于求的局面,煤炭供应出现了阶段性紧张,但总体保持了稳定态势。针对公司2019年度内部控制评价过程中发现的因三级子公司贸易合同纠纷事项导致公司合同管理循环内部控制存在重大缺陷问题,董事会高度重视,从全面加强内部控制出发,组织开展了内部自查整改,目前各项整改措施正在按计划落实中。
其他
【大恒科技:控股股东郑素贞所持股份被轮候冻结】大恒科技公告,控股股东郑素贞(徐翔母亲)持有的29.75%公司股份被轮候冻结,冻结期限为二年,占其持有公司股份的100%。
【ST科迪:控股股东被申请破产重整】ST科迪公告,公司收到控股股东科迪集团转发的商丘市中级人民法院《民事裁定书》,债权人魏均平以科迪集团“资产不足以清偿全部债务”、“明显缺乏清偿能力”、“仍具备重整价值”为由提交了破产重整申请书。商丘市中级人民法院受理了魏均平的申请并作出了《民事裁定书》。
【*ST夏利:申请撤销股票退市风险警示】*ST夏利公告,申请撤销股票退市风险警示。经会计师事务所审核的盈利预测报告显示,上市公司完成本次重组后盈利能力增强,经营业绩明显改善。公司符合申请撤销股票交易退市风险警示的条件,同时公司未触及《深圳证券交易所股票上市规则》规定的其他需要实行退市风险警示及其他风险警示的情形。
【民生银行:副董事长郑万春、副行长袁桂军的任职资格获银保监会核准】民生银行公告,公司于今日收到中国银保监会的批复,核准郑万春担任公司副董事长和袁桂军担任公司副行长的任职资格。
【五洲特纸:董事长赵云福因身体原因辞职】五洲特纸公告,公司董事会于12月24日收到赵云福的书面辞职报告,赵云福因身体原因辞去公司董事长职务,同时亦辞去公司董事会战略委员会委员职务。赵云福辞职后将继续担任公司董事职务。
【新亚电子:中签号出炉 共30024个】新亚电子披露网上中签结果,中签号码共有30024个,每个中签号码只能认购1000股新亚电子A股股票。

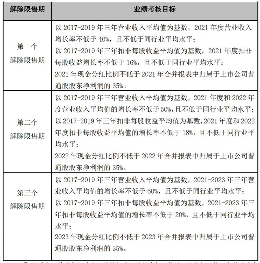
【黑牡丹:拟推2020年限制性股票激励计划】黑牡丹披露2020年限制性股票激励计划(草案),本激励计划拟授予的限制性股票数量不超过3141.285万股,占本激励计划草案公告时公司股本总额的3%。本次授予为一次性授予,无预留权益。限制性股票的授予价格为4.3元/股。本计划拟授予激励对象不超过198人。解除限售期业绩考核如下表。

【中储股份:拟授予限制性股票2178万股】中储股份披露限制性股票激励计划(草案),向激励对象授予的限制性股票涉及的标的股票总数为2177.8万股,约占公告时公司总股本的0.99%。该计划限制性股票的授予价格为2.82元/股。该计划授予的激励对象共计162人,占截至2019年末公司在职人员总人数的3.3%。本次限制性股票解除限售公司业绩考核条件如下表。

【旭光电子:推第二期员工持股计划】旭光电子披露第二期员工持股计划(草案),拟筹集资金总额上限为1300万元,参加的员工总人数不超过300人,股票来源为公司回购专用账户已回购的股份。该员工持股计划受让公司回购股票的价格为3.48元/股,存续期为36个月。
【东珠生态:筹划员工持股计划】东珠生态公告,公司拟推出员工持股计划,此次员工持股计划所持有的股票累计不超过公司股本总额的10%。持股计划所涉及的公司股票拟通过二级市场购买的方式取得并持有,持有人范围为公司及下属子公司的核心及骨干员工。
