说起药明康德,作为作为A股医药界的白马可谓无人不知,但上海瀛翊又是一家怎样的机构呢?资料显示,该机构部分股东有着显赫背景。
财联社(北京,记者 黎旅嘉)讯,药明康德股东违规减持之事持续发酵。继6月15日领受上交所监管函后,6月16日,违反承诺减持药明康德的上海瀛翊,又收到证监会调查通知书。

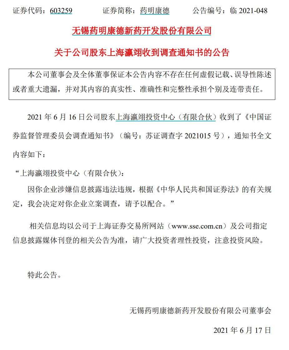
调查通知书显示,因上海瀛翊涉嫌信息披露违法违规,根据《中华人民共和国证券法》的有关规定,决定对该企业立案调查,请予以配合。
二级市场上,上述减持事件曝光后的首个交易日,药明康德A股下跌1.41%。6月15日晚间监管函披露,6月16日下跌5.53%。
药明康德陷股东违规减持风波
上周五晚间,药明康德披露《关于股东违反承诺减持公司股份并通过公司致歉的公告》,称公司股东上海瀛翊违反其在IPO时有关减持公司股份的相关承诺,在未提前15个交易日披露减持计划的情况下,通过集中竞价减持公司股份约1724.97万股,约占公司总股本的0.7%,减持价格区间为143.49 元/股-176.88元/股,减持总金额为28.94亿元。

对于违反承诺减持的原因,上海瀛翊称,其减持前持股比例未达1%,并将违反承诺减持归因于相关工作人员未能意识到作为委托投票方,在公司A股上市时已经作出有关减持公司股份的承诺。
与此同时,上海瀛翊也仅给出了寥寥几句致歉,称进行了深刻的自查反省,致以诚恳的歉意,并责令相关人员重新巩固学习相关法规。不过,公告中,上海瀛翊对违反承诺减持的经过表述模糊,责任主体并不清晰,且未提出任何补偿性措施。

说起药明康德,作为作为A股医药界的白马可谓无人不知,但上海瀛翊又是一家怎样的机构呢?资料显示,该机构部分股东有着显赫背景。

值得一提的是,该机构股东不仅有泰康保险,此外,中卫成长创投的实际控制人是俞熔,而江苏华泰瑞联并购基金的背后则是华泰证券等机构。
上海瀛翊的执行事务合伙人是江苏瑞联投资基金管理有限公司,这家公司2019年12月前的名称叫做江苏华泰瑞联基金管理有限公司。今年6月1日,上海瀛翊的执行事务合伙人由江苏华泰瑞联基金管理有限公司变更为江苏瑞联投资基金管理有限公司。
进一步来看,成立于 2015年7月22日的江苏瑞联投资基金管理有限公司,其法定代表人是陈志杰,由华杉瑞联基金管理有限公司100%控股。华杉瑞联基金管理有限公司成立于2013年11月20日,其法定代表人也是陈志杰,该公司股东分别是持股70.5219%的西藏竑煜企业管理有限公司、持股20.8080%的达孜合业企业管理有限公司和持股8.67%的天罡风华(北京)影视文化有限公司,而陈志杰才是华杉瑞联基金管理有限公司的实际控制人。
但值得一提的是,华杉瑞联基金管理有限公司此前股东还有华泰证券控制的华泰紫金投资有限责任公司,2018年10月25日,华泰紫金投资退出。2020年4月29日,基金名称才由华泰瑞联基金更名为华杉瑞联基金。
股东频繁减持药明康德
自去年以来,药明康德股东减持较为集中。其中,今年一季度,其第八、十大股东均进行了减持,第四大股东陆股通也进行了减持。

进一步来看,自去年年初开始至今年一季度,药明康德的股东WuXiAppTec(BVI)Inc. 、Glorious Moonlight Limited频频减持。
2019年底,WuXiAppTec(BVI)Inc.持股比为6.6641%,今年一季度末,持股比下降至2.8453%,退居第八大股东。Glorious Moonlight Limited在2019年底持股比为5%,为药明康德第六大股东。今年一季度末的持股比为1.6287%,为第十大股东。
Wind数据显示,2020年底,有133家机构持股药明康德,今年一季度末减少至112家。这意味着,今年一季度,这21家机构完成了清仓撤退。
由于年报、季度均仅披露前十大股东,那么未进入前十大股东之列的股东是否在减持?答案是肯定的。上海瀛翊并非药明康德前十大股东,招股书显示,上市前,上海瀛翊以1.1174%的持股比位列第二十二大股东。今年二季度,其开始减持操作。
此外,北上资金同样也在减持药明康德。2020年底,陆股通账户持有药明康德6.1280%股权,为其第三大股东。今年一季度末,陆股通账户持股比降至5.6654%,为第四大股东。
监管层迅速出手
上述背景下,药明康德股价自本周开市以来短短两个交易日跌幅就已接近7%,可见投资者并不买账;而此番风波过后,监管层亦迅速出手。

6月16日晚间,药明康德公告称,证监会决定对公司股东上海瀛翊投资中心(有限合伙)立案调查。
而就在6月15日上交所下发的监管函中,也对上海瀛翊及药明康德提出多项工作要求。首先,要求上海瀛翊高度重视此次违反承诺减持股份事项,立即全面自查本次违反承诺事项的决策过程、责任主体和发生原因,核查股份减持内控制度的完备性及执行有效性,及时采取切实有效的整改措施,避免此类违反承诺事项的再次发生。
并且,上海瀛翊应在3个交易日内提交自查报告,并根据自查情况履行信息披露义务。
上交所指出,上海瀛翊及其执行事务合伙人江苏瑞联投资基金管理有限公司,应当积极沟通上海瀛翊的相关出资人,尽快制定必要和充分的补偿措施,切实保护投资者合法权益。此外,上交所要求上海瀛翊及公司须提交此次股份减持的内幕信息知情人名单。工商资料显示,上海瀛翊普通合伙人包括江苏华泰瑞联并购基金(有限合伙)及自然人任皓等。
此外,就上市公司层面,监管层也对药明康德提出要求。上交所表示,公司应与股东充分沟通,督促相关股东建立严格的持股管理制度,遵守证券市场相关法律法规关于股份转让的限制性规定,严格履行各项股份减持承诺,做好权益变动相关沟通和披露。同时,上交所要求药明康德核查是否有股东存在其他违规或违反承诺行为,并根据核查结果履行信息披露义务。
