作为合煦智远基金的第三大股东,赵新宇昨日离任合煦智远基金总经理一职。而在此前,该公司还与中原证券签署了《投资合作意向协议书》,中原证券拟持有合煦智远50%以上的股权。此次离任,会是合煦智远基金从“个人系”向“券商系”背景转变的又一信号吗?
财联社(深圳,记者 周晓雅)讯,一则中小基金公司总经理的离任消息,成为了市场聚焦点。
作为合煦智远基金的第三大股东,赵新宇昨日离任合煦智远基金总经理一职。而在此前,该公司还与中原证券签署了《投资合作意向协议书》,中原证券拟持有合煦智远50%以上的股权。此次离任,会是合煦智远基金从“个人系”向“券商系”背景转变的又一信号吗?
合煦智远基金总经理离任
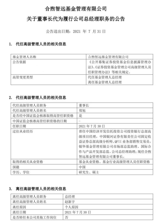
7月31日,合煦智远基金发布关于董事长代为履行公司总经理职务的公告。公司总经理赵新宇因个人原因辞职,董事长郑旭代任公司总经理一职。合煦智远基金表示,上述事项已由合煦智远基金管理有限公司第一届董事会第二十七次会议审议通过,并按有关规定进行备案。

总经理、董事长等高层人员的变更往往会带来一家公司的经营方面的重大变化,而赵新宇作为公司第二大股东,更是备受市场关注。作为一家个人系公募基金,合煦智远原名“青松基金”,在公司的股东结构中,包括5名个人以及1家机构,其中,郑旭、赵新宇持股比例分别为31.29%、26.72%为公司的第一大股东和第三大股东。

赵新宇也是公司的核心团队成员之一。资料显示,他曾任华夏基金基金营销部总经理助理、北京分公司总经理、零售业务总监、战略发展委员会主席和上海高毅资产副总经理。而郑旭曾任银河证券固定收益证券总部高级分析师、QFII 业务部销售交易员,银华基金市场部总监助理、国际合作与产品开发部总监、公司总经理助理。
中原证券有意成公司控股股东
虽然此次公告并未涉及股权的变动情况,不过,难免联想起此前中原证券有意控股合煦智远基金一事。此次离任后,公司未来股权结构的变化也有了更多想象空间。
就在上月9日,中原证券发布公告称,公司与合煦智远基金及其股东于6月9日签署了《投资合作意向协议书》,中原证券有意向以增资等方式成为合煦智远的控股股东,拟持有合煦智远50%以上的股权。
中原证券表示,本次投资有利于延伸公司业务范围,提升公司财富管理能力,促进资管等核心业务发展,为公司广大客户提供更好的服务和产品,显著增强公司的市场影响力和整体盈利能力。该意向性协议不会对公司2021年业绩构成重大影响。
中原证券提醒,协议仅为双方就投资合作的意愿及初步商洽的结果,属于意向性协议,尚需展开全面尽职调查、审计、评估及谈判。本次投资合作需各方交易主体履行内部审批程序,并经中国证监会等主管机构审批通过后方可实施,尚存在不确定性。本次投资合作不构成重大资产重组,不构成关联交易。公司将根据相关事项的进展情况,及时履行信息披露义务。
而在6月末举办的年度股东大会上,中原证券董事长菅明军透露,管理层对此次合作寄予厚望,月初投资合作协议已经草签,近期正式的增资协议可能会安排签署,签署完毕会按照规定向证监会上报。
如果此次增资控股顺利完成后,中原证券将一举成为这家公募基金公司的控股股东。
资管业务成券商业绩增长点
为什么中原证券不惜通过并购、控股等方式“曲线救国”,以求取得公募牌照?事实上,随着公募基金行业的不断发展,近年来,以公募为代表的大资管业务成为券商业务发展的重心之一。
此前,根据天风证券测算,2020年,券商的大资管业务占总市值比重排名前五的券商为:东方证券(97%)、广发证券(77%)、华泰证券(65%)、兴业证券(47%)、海通证券(46%)。
随着券商大资管业务(包括旗下公募基金、私募股权基金、券商资管)大发展,该业务已成为券商业绩的重要增长点。因此,天风证券对券商大资管业务的合理估值做估算。假设公募基金的PE分别为20X-30X;资管子公司PE为18X;私募股权的PE为20X。则2020年,券商的大资管业务占总市值比重排名前五的券商为:东方证券(97%)、广发证券(77%)、华泰证券(65%)、兴业证券(47%)、海通证券(46%)。
具体来看,证券行业内头部公司多数都有布局公募子公司,且公募业务也成为创收的主力军之一。比如,广发证券年报显示,2020年公司实现营业收入291.53亿元,净利润100.38亿元,分别同比增长27.81%和33.15%,其中,投资管理业务增幅最大,实现营业收入104.35亿元,同比增长61.68%。
而作为投资管理业务版块的一部分,广发证券通过控股子公司广发基金和参股子公司易方达基金开展公募基金业务,2020年,易方达基金净利润达27.5亿元,广发基金净利润达18.24亿元。
另外,中信证券近日发布的业绩快报显示,今年上半年度公司营收为377.21亿元,同比增长41.04%;净利润121.98亿元,同比增长36.66%。业绩的两眼表现离不开子公司华夏基金的助力,今年上半年,华夏基金营业收入达36.52亿元,较2020年上半年增长53.25%;净利润为10.49亿元,较2020年上半年增长40.24%。
中国基金业协会近期也发布了“二季度基金管理机构非货币公募基金月均规模前20家”的榜单,基金公司之间“拼肌肉”。其中,东方证券旗下汇添富基金(参股35%)、东证资管(全资子公司)位列非货基规模排名行业第2、第18;广发证券旗下易方达基金(参股23%)、广发基金(控股55%)位列非货基规模排名行业第1、第3;兴业证券旗下兴全基金(控股51%)非货基规模排名行业第13名;华泰证券参股华泰柏瑞(参股49%),旗下的南方基金(参股41%)非货基规模排名行业第6。
相比之下,中原证券目前经营业绩处于行业中等水平,主要在基金业务方面的布局方向在于基金代销业务,同时通过子公司中鼎开源及其子公司开展私募基金管理业务。
中证协公布的证券公司2020年经营业绩指标排名情况显示,中原证券2020年营收为16.54亿元,在全行业102家公司中排第56名,净利润为1.04亿元,在业内排名第77。

其中,中原证券的投资管理业务仅实现营业收入0.85亿元,同比下降46.28%,主要为资产管理业务及部分子公司投资项目收入减少。
不难看出,资管业务是中原证券的“短板”,而公募基金利润高,客户覆盖面广,也有望助力中原证券补齐短板,布局公募基金也符合当前行业内主要趋势。
对于合煦智远基金而言,在大资管时代的背景下,公司也亟需转型发展的助力。目前业内的个人系私募约有20家,但业绩表现分化,其中,合煦智远基金自2017年8月21日成立以来的业绩表现并不突出,去年一季度末,该公司的公募基金管理规模一度下滑至0.93亿元,而截至今年二季度末,公司的非货币基金规模为2.53亿元,在业内145家公司中排第138名。
