关于我们
网站声明
联系方式
用户反馈
网站地图
帮助
首页
电报
话题
盯盘
VIP
FM
投研
下载
全部
加红
公司
看盘
港美股
基金
提醒
2022年01月27日 14:15:26
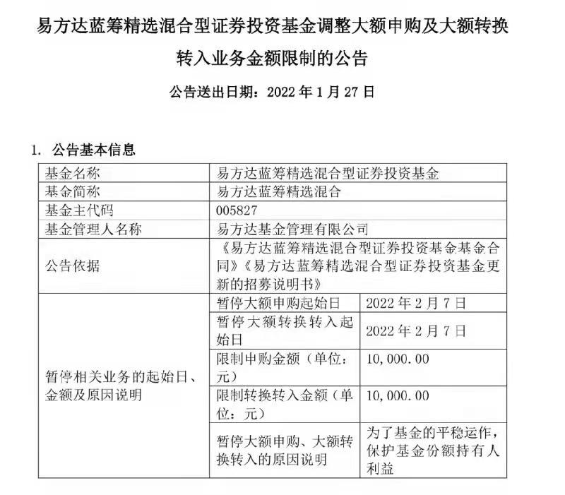
易方达蓝筹精选调高大额申购额度 上限由2000元提高至1万元
财联社1月27日电,易方达基金宣布易方达蓝筹精选基金调整大额申购及大额转换业务金额限制公告。公告称,自2022年2月7日起,该基金限制申购及定期定额金额由2000元调高至1万元。(记者 韩理)
关联文章
张坤、朱少醒、林英睿、郑澄然等名将护盘!纷纷导引客户“改动作”,十余只基金同行动,放宽限购是何意?
收藏
阅357.13W
我要评论
反馈意见
图片
欢迎您发表有价值的评论,发布广告和不和谐的评论都将会被删除,您的账号将禁止评论。
发表评论
关联话题
公募基金动态
2.35W 人关注