截止发稿, 康师傅控股(00322.HK)下跌14%,报11.92港元,统一企业中国(00220.HK)下10.87%,报5.75港元。
财联社(上海,编辑 胡家荣)讯,周三,受“土坑”老坛酸菜事件影响,在港股上市的康师傅控股(00322.HK)和统一企业中国(00220.HK)开盘均告大幅下挫。
截止发稿,康师傅下跌14%,报11.92港元;统一企业中国下10.87%,报5.75港元。

引发康师傅控股和统一的股价大幅波动,这得归因于隔夜351晚会所报的老坛酸菜。2022年央视“3·15”晚会曝光的湖南插旗菜业公司的食品安全问题,其中涉及该公司对外售卖老坛酸菜,但其产品分为两种,出口的老坛酸菜是在干净的车间中腌制,而在国内销售的老坛酸菜则是在周边的“土坑”中生产。
插旗菜业公司的官网显示,其与康师傅、统一等一大批知名企业建立了产品代加工和原料直供等方面的战略合作关系。

随着央视曝光之后,多家知名食品企业纷纷深夜发文,首先是肯德基回应称,插旗菜业不是肯德基的供应商,已经勒令其马上撤下官网不实信息。
统一回应称,插旗菜业不是公司供应商,节目中曝光的绿色酸菜包也未供应给统一。对于另一家被点名的酸菜企业锦瑞公司,统一称,已于第一时间约谈了湖南锦瑞公司的负责人,对相关的酸菜包产品已全部进行了封存,并在市场监管局的参与下一起进行质量检测。

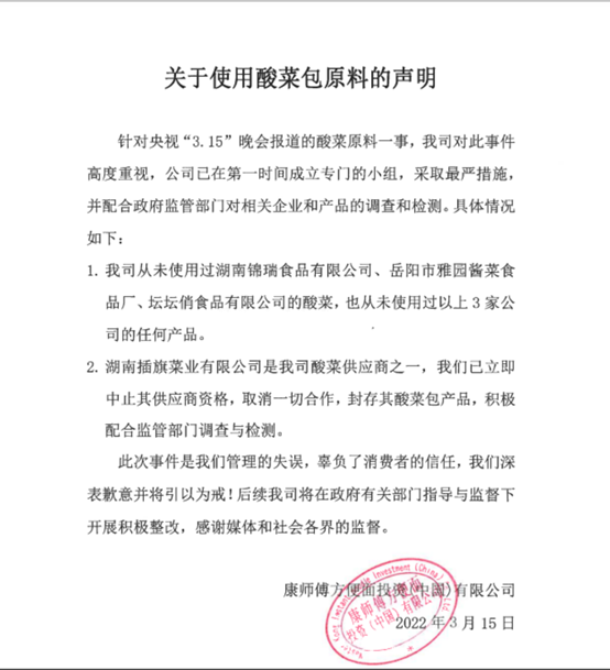
而康师傅方便面投资(中国)有限公司在今日早间发布声明称:湖南插旗菜业有限公司是公司酸菜供应商之一,已立即中止其供应商资格,取消一切合作,封存其酸菜包产品,积极配合监管部门调查和检测。同时声明称,此次事件辜负了消费者信任,深表歉意并将引以为戒。
