行业主要上市公司:中国软件(600536)、用友网络(600588)、久其软件(002279)、浪潮软件(600756)、超图软件(300036)、宝信软件(600845)、华宇软件(300271)、美亚柏科(300188)、浙大网新(600797)等。
本文核心数据:中国软件行业市场规模、中国软件行业发展历程
行业概况
1、定义
软件是一系列按照特定顺序组织的电脑数据和指令,是电脑中的非有形部分。软件一般情况下被划分为系统软件、应用软件和介于这两者之间的支撑软件。
2、产业链剖析
软件行业涉及环节较多,关系复杂,下游应用场景极多。简单来说,软件行业的中游主要为各类软件的研发具体过程包括了需求调研分析、概要设计、全面设计、编码、测试和交付等环节。产业链上游是软件研发所需的硬件与系统,下游是各类应用场景。
软件行业上游相关企业主要有硬件设备、系统、开发、中间件供应商,参与企业主要有三星、联想、神舟、微软、金蝶天燕等;中游相关企业主要有安全软件、财务管理软件、办公软件、其他软件供应商,代表企业有启明星辰、三六零、绿盟科技、宝信软件、用友、华胜天成等。下游涉及各种应用场景,如工业制造、交通运输、机械设备、航空航天等。
行业发展历程:正处于壮大阶段
中国软件和信息技术产业起步较早,经过几十年的发展,逐渐成长为一个超过万亿人民币市场规模的巨大产业,其发展历程可分为5个主要阶段,分别是孕育阶段、萌芽阶段、探索阶段、成长阶段和壮大阶段。
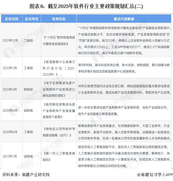
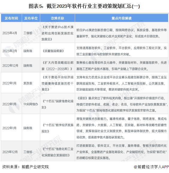
行业政策背景:国家鼓励支持发展
我国政府及相关部门对软件业一直采取积极鼓励的政策,并为大力发展软件业提供了各方面的政策支持。国民经济“十四五”规划中指出,加快推动数字产业化,培育壮大人工智能、大数据、区块链、云计算、网络安全等新兴数字产业,提升通信设备、核心电子元器件、关键软件等产业水平。《“十四五”软件和信息技术服务业发展规划》中对我国软件业发展进行了系统性规划,指出到2025年,规模以上企业软件业务收入突破14万亿元,年均增长12%以上,工业APP突破100万个,建设2-3个有国际影响力的开源社区,高水平建成20家中国软件名园。
行业发展现状
1、国内软件市场规模超12万亿
近几年来,我国软件和信息技术服务业运行态势良好,收入和效益保持较快增长,吸纳就业人数稳步增加;产业向高质量方向发展步伐加快,结构持续调整优化,新的增长点不断涌现,服务和支撑两个强国建设能力显著增强,正在成为数字经济发展、智慧社会演进的重要驱动力量。
2023年,全国软件和信息技术服务业规模以上企业超3.8万家,累计完成软件业务收入123258亿元,同比增长13.4%。
2、信息技术服务收入占比超六成
2023年,我国软件行业各细分市场发展形势呈现出全部上涨的局面,即软件产品、信息技术服务、信息安全产品和嵌入式系统软件收入市场规模都出现了增长。其中,信息技术服务收入81226亿元,同比增长14.7%,高出全行业整体水平1.3个百分点,占全行业收入比重为65.9%。
从信息技术服务收入构成来看,2023年,云服务、大数据服务共实现收入12470亿元,同比增长15.4%,占信息技术服务收入的15.4%,同比提高0.5个百分点;集成电路设计收入3069亿元,同比增长6.4%;电子商务平台技术服务收入11789亿元,同比增长9.6%。
3、软件行业利润总额逐年升高
2017-2023年,我国软件行业利润总额不断上升,毛利率波动变化较大。2023年,软件业利润总额14591亿元,同比增长13.6%,增速较上年同期提高7.9个百分点,主营业务利润率提高0.1个百分点至9.2%。
4、在国民经济中的地位逐年升高
2013-2023年,软件行业收入占我国GDP的比重从5.14%上升至9.78%,增加了超过4个百分点,软件行业在国民经济中的地位日益重要。
行业竞争格局
1、区域竞争:北京软件业务收入最高
2023年,软件业务收入居前5名的北京、广东、江苏、山东、上海共完成收入85135亿元,占全国软件业比重的69.1%,占比较上年同期提高1.1个百分点。
2、企业竞争:腾讯企业竞争拔得头筹
2023年8月,中国电子信息行业联合会发布了2023年度软件和信息技术服务竞争力百强企业榜单,聚焦中国软件行业,对软件企业的规模、效益、质量、技术、研发等多项指标进行综合评估。其中,腾讯、华为、百度、中国通信和海尔技术位列前五。
行业发展前景及趋势
1、软件行业技术发展趋势
未来,软件行业技术将呈现网络化、服务化、智能化、平台化以及融合化的发展趋势,具体表现如下表所示:
2、2029年预计超21万亿
未来随着云计算、智慧城市、智能制造等新兴行业的进一步发展渗透,软件行业仍然有不可估量的前景空间。综合来看,我国软件行业正处于成长期,市场规模增长较快,预计2029年整体行业的市场规模将超21万亿。
更多本行业研究分析详见前瞻产业研究院《中国软件行业市场前瞻与投资战略规划分析报告》。
同时前瞻产业研究院还提供产业大数据、产业研究报告、产业规划、园区规划、产业招商、产业图谱、智慧招商系统、行业地位证明、IPO咨询/募投可研、专精特新小巨人申报等解决方案。在招股说明书、公司年度报告等任何公开信息披露中引用本篇文章内容,需要获取前瞻产业研究院的正规授权。
