随着大数据技术和现代医疗体系的飞速发展,全球药理学数据正经历着爆炸式的增长。不仅为医疗行业带来了前所未有的机遇,也对其在庞大药理数据中的收集、整理、挖掘、分析及产出能力提出了严峻挑战。如何在海量数据中提炼出有价值的信息,推动医疗服务的智能化与精准化,已成为医疗行业转型升级的关键所在。
在此背景下,AI技术的崛起为解决这一难题提供了强有力的支持。AI医疗,作为人工智能技术与医疗领域的深度融合,正逐步渗透到病理研究、药物研发、患者诊疗、术后看护、医院管理等医疗环节的方方面面。通过运用机器学习、自然语言处理、深度学习等先进技术,AI医疗能够实现对药物开发流程的智能化管理,提升患者诊疗的精准度与效率,从而推动医疗服务质量的整体跃升。
AI医疗的应用场景广泛而多样,根据赋能场景的不同,大致可以分为AI药物研发、AI医学影像、AI医疗机器人、AI健康管理等多个领域。
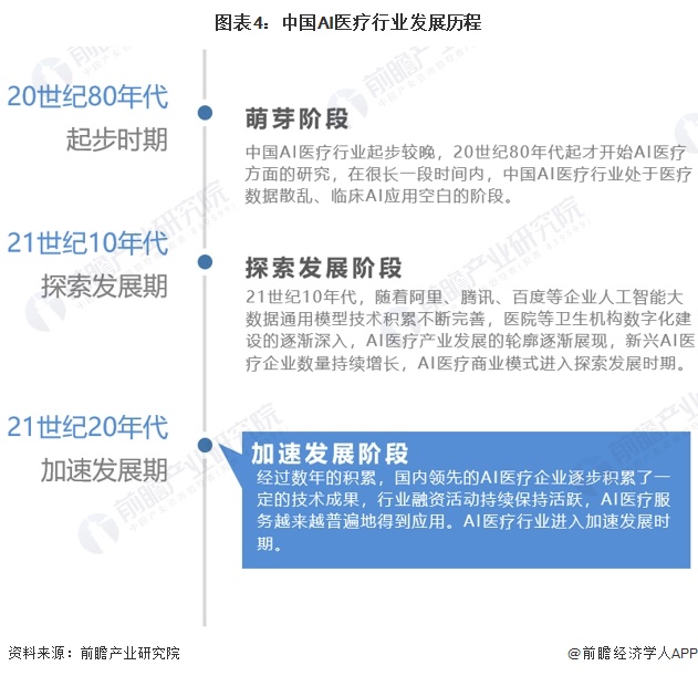
我国AI医疗行业虽然起步较晚,但近年来发展迅速。自20世纪80年代开始AI医疗相关研究以来,经过数十年的积累,特别是进入21世纪10年代后,随着阿里、腾讯、百度等互联网巨头在人工智能大数据通用模型技术上的不断突破,以及医院等卫生机构数字化建设的深入推进,中国AI医疗产业的发展轮廓日益清晰。国内领先的AI医疗企业不仅在技术上取得了显著成果,行业融资活动也持续保持活跃,AI医疗服务的应用范围越来越广,整个行业正步入加速发展的快车道。
从产业链结构来看,中国AI医疗行业可分为支撑层、应用层和服务层。支撑层主要包括智能医疗设备以及医疗数字化服务,为AI医疗的应用提供基础支撑;应用层则聚焦于AI药物研发、AI医疗大数据模型等核心领域,是当前中国AI医疗产业发展的重点;服务层则直接面向患者,运用AI模型进行辅助诊断、辅助决策、辅助手术等,提升患者就医体验。
根据前瞻产业研究院报告《2024-2029年全球及中国医疗人工智能(医疗AI)发展趋势与投资战略规划分析报告》整理得出,2024年中国十大AI医疗行业龙头企业汇总如下(注:排名不分先后):
从市场主体来看,中国AI医疗企业涵盖了AI药物研发企业、医疗大数据模型企业、智能医疗设备厂商、以及AI诊疗服务企业等多种类型。共同构成了中国AI医疗行业的多元化生态体系。
睿智医药
根据企查猫的资料,睿智医药科技股份有限公司(简称:睿智医药)成立于2000年,注册资金为49,977.6892万元人民币。该公司是一家专注于新药研发和生产一体化服务的创新型企业。其服务涵盖了从药物靶点研究、分子设计及筛选、先导化合物生成与优化、药物模板设计到抗体药物发现、药物代谢动力学(DMPK)和药理药效,以及临床前/临床阶段及商业化阶段的CMC药学开发等全方位的新药研发服务平台。
医药研发是一项高技术、高风险、高投入且周期长的复杂工程。CRO行业贯穿药物生产及开发研发的全过程,为药物研发、生产和销售提供一体化、全周期的服务。睿智医药是国内极少数拥有临床前CRO(医药研发服务)及CMO(医药生产服务)全流程服务能力的领军品牌,其临床前CRO市场规模位于国内前三甲。
睿智医药的主营业务包括医药研发及生产服务(CRO/CDMO)和微生态营养与医疗两大业务板块。公司利用自身的研发实力和规模化生产能力,积极开拓ODM/OEM业务以及自主终端益生元产品,并逐步延伸至微生态医疗领域。公司还结合肠道菌群基因数据库和患者肠道菌群检测结果,开发个性化微生态健康管理方案。
泓博医药
上海泓博智源医药股份有限公司(简称:泓博医药)是一家新药研发以及商业化生产一站式综合服务商,致力于药物发现、制药工艺的研究开发以及原料药中间体的商业化生产。公司将人工智能算法与药物设计相结合,以提高药物研发效率,主要应用于大规模虚拟筛选、SBDD、FBDD、LBDD以及药物代谢性质的预测等方面。根据企查猫资料,泓博医药成立于2007年,注册资金为13,958.66万元人民币,总部位于上海市浦东新区庆达路315号23幢。
从企查猫股权穿透图可了解,泓博医药旗下其有四家存续子公司,分别是:成都泓博智源医药技术有限公司、泓博智源(开原)药业有限公司、上海泓博尚奕药物技术有限公司、上海骊宸元鼎私募投资基金合伙企业(有限合伙)。
泓博医药早于 2019 年就成立了 AIDD(AI Drug Discovery & Design,人工智能药物发现与设计)技术平台,该平台已成为公司新药研发的重要工具。
2024年9月18日,泓博医药参与新秀CRO平台佰君生物Pre-A轮融资。
阿里健康
阿里健康是阿里巴巴集团“DoubleH”战略(Health and Happiness健康与快乐)在大健康领域的旗舰平台,是阿里巴巴集团投资控股的公司之一。其业务主要涵盖医药电商及新零售、互联网医疗、消费医疗、智慧医疗等多个领域。
阿里健康所属公司阿里健康科技(中国)有限公司成立于2015年,注册资金为80,000(万人民币),公司法人代表是沈涤凡。
目前,阿里健康提供的药品已覆盖了心脑血管、呼吸、肝胆、痛风、糖尿病等主流慢性疾病领域,同时也提供补益安神、妇科、风湿骨科、五官、皮肤科领域的常用药品。在天猫医药平台上,经销商提供特定药品的补充,使得阿里健康能够通过“自营+平台”模式满足绝大多数常见病、慢病患者的线上复诊和购药需求。
阿里健康的计划是建立线上+线下双闭环医疗健康服务体系,通过医鹿+支付宝提供互联网分级诊疗服务,实现“小病小医、大病大医”的目标。在新的一年,可能会有更多关联服务与模式在此基础上发展。
2020年11月1日,阿里巴巴与浙江大学医学院附属第一医院(以下简称“浙大一院”)共同打造的“未来医院”信息系统上线,成为全国首个基于云架构的智慧医院信息系统。
平安健康
平安健康是平安健康互联网股份有限公司旗下的健康管理服务APP,原名为“平安好医生”,于2021年1月27日更名为“平安健康”。该APP拥有超过4.8万名内外部医生团队和AI辅助诊疗系统,合作医院超过3600家,合作药店数达20.2万家,提供实时咨询和健康管理服务。截至2022年12月31日,平安健康累计付费用户数近4300万,累计服务企业客户数978家;建立了来自23个科室超4.9万名内外部医生团队,并已合作超2000名外部名医。
平安健康互联网股份有限公司是中国平安集团旗下的全资子公司。该公司成立于2014年,法人代表是李斗,公司注册资金为35,000(万人民币)。
麦克奥迪
麦克奥迪公司是一家跨国企业集团,成立于1983年,主营业务包括光学显微镜、医疗设备和智慧电气的研发、生产和销售。公司旗下拥有MOTIC和CLASSICA等多个知名品牌,产品广泛应用于科研、医疗和工业领域。
旗下麦克奥迪(厦门)医疗诊断系统有限公司成立于2004年,注册资金为4,125(万人民币),集研发、制造、销售、服务于一体,主营病理切片数字化扫描与应用系统、数字病理远程专家诊断、细胞学计算机辅助诊断(DNA 倍体分析系统)及相关耗材的技术支持与医疗诊断服务业务。
2022年5月12日,深圳华大生命科学研究院发表了题为“Spatiotemporal transcriptomic atlas of mouse organogenesis using DNA nanoball patterned arrays”的文章。该研究利用华大的时空组学技术Stereo-seq,首次绘制了小鼠胚胎发育时空图谱,记录了小鼠胚胎内器官发育和形成的细胞演变过程。此次研究在单细胞分辨率水平上解析了空间基因表达谱,为哺乳动物发育研究提供了重要的数据参考。这项时空转录基因组学的研究得益于麦克奥迪PA53 FS6 SCAN系列扫描显微镜,目前,该系列显微镜被广泛应用于生物样品的观察和分析、研究生物医学材料与组织的相互作用、基因表达与检测等领域,为科研和医学诊断提供了重要的手段和方法。
微创机器人
上海微创医疗机器人(集团)股份有限公司(简称:微创机器人)成立于2015年,法人代表是何超,注册资金为97,149.383(万人民币),公司位于中国(上海)自由贸易试验区。
微创机器人开发了图迈腔镜手术机器人、鸿鹄骨科手术机器人、蜻蜓眼三维电子腹腔内窥镜、R - one 血管介入机器人等产品。其中,图迈腔镜手术机器人是国内首个获得国家药监局批准上市的国产四臂腔镜手术机器人,可应用于泌尿外科、普通外科、胸外科、妇科等多科室的各类高难度复杂微创伤外科手术。鸿鹄骨科手术机器人是国内首个搭载自研机械臂、并获批上市的国产髋膝一体骨科手术机器人。其术前规划软件基于计算机断层扫描出三维虚拟骨骼模型,在光学导航系统协助下,机械臂可根据术前规划引导精准切骨及置入植入物,有助于提高手术效果,缩短关节置换的手术时间,加速病人康复。蜻蜓眼三维电子腹腔内窥镜提供清晰的腹腔内部图像;R - one 血管介入机器人能够精准操作并执行特定动作,降低医护人员的X射线暴露风险。
左医科技
企查猫资料显示,北京左医科技有限公司(简称:左医科技)成立于2015年,法人代表是张超,注册资金为1,225(万人民币),该公司位于北京市,核心人员来自百度自然语言处理部、腾讯以及国家卫健委。专注于人工智能技术在医疗健康领域的应用。
左医科技推出了核心产品“左手医生” App,使大众用户可以通过其解决症状自诊、小病找药、智能分诊导诊、医疗健康知识问答等健康需求。
该公司的核心产品左手医生将先进的技术如深度学习、大数据处理、语义理解和医疗交互式对话与医学相结合,为医疗健康行业提供智慧医疗升级的支持。左手医生开放平台已经覆盖了35个科室中的6000多种常见病,具备智能自诊、智能导诊、智能预问诊、智能问药和智能问答五大板块功能,可根据需求进行接入。
2024年2月,该公司左医医疗大模型算法备案通过,主要应用于对话生成场景,根据用户输入的问题描述,生成有关医学知识领域的答复。备案号为 网信算备110102634853201240019号,应用产品左医GPT(网站)。
惠每科技
北京惠每科技有限公司(简称:惠每科技)是一家专注于医疗人工智能领域的企业,成立时间为 2015 年 12 月 25 日,由梅奥诊所(Mayo Clinic)和高瓴资本共同投资设立。公司法定代表人为张奇。注册资金为2,456.8579(万)。公司以临床决策支持系统(CDSS)产品为核心,如“单病种过程质量管理系统”等。其产品“Dr. Mayson”以数据中台为底座,集成循证医学知识库,利用人工智能技术处理临床大数据,在门急诊、住院等环节实时辅助医生诊疗决策。截至2024年5月,其医疗人工智能解决方案已落地全国近900家医院,包括42家复旦百强医院。公司法定代表人为张奇,注册资金为2,456.8579(万)。
病历信息记录了患者就诊全流程的信息,对医患双方都是重要的记录和凭证。惠每科技利用大模型技术挖掘病历中的内涵缺陷,实现人工专家的质控水平,并提升病历质量。同时,惠每医疗大模型能够像医学专家一样回答临床医生对病历缺陷的疑惑,培养医生良好的病历书写习惯,从临床开始提升病历书写质量。
中康控股
中康控股有限公司(简称:中康控股)成立于2020年,法人代表是肖天鹏,注册资金为5,000(万人民币)。该公司是一家医疗健康数据提供商,专注于医疗产品及其渠道数据。根据招股书显示,其主要业务模块包括数据洞察解决方案、数据驱动发布及活动、以及SaaS服务。中康控股的客户群体已覆盖医疗产业链各环节,包括医疗产品制造商、药店、体检机构、投资机构、监管机构、医疗服务机构及保险公司等。截至2019年至2021年,该公司客户数量分别为630名、702名及918名企业客户。
智云健康
杭州康晟健康管理咨询有限公司(简称:智云健康)成立于2014年,法人代表是匡明,注册资金为1,396.9948(万人民币)。智云健康是一家一站式慢病管理与智慧医疗平台,旗下产品包括医院慢病管理SaaS系统-智云医汇、链接慢病患者与医生的互联网医院,以及药店智能处方SaaS系统-智云问诊。该公司是数字健康领域的领先者。
智云健康作为中国最大的数字化慢病管理方案提供商,在数字化慢病管理领域积累了丰富的数据要素和数字化工具研发能力。仅在2024年上半年,其院外互联网问诊与处方服务量就已突破1.1亿次。
智云健康推出了智云医疗大脑ClouDr Brain,由ClouD GPT智能诊断模型与ClouD DTx研发平台构成。这为慢病管理的数字化转型提供了强有力的技术支持与解决方案。ClouD GPT是智云健康在医疗AI领域的一项重大突破,能够优化患者管理流程,提升医生的诊疗效率,串联起导诊、问诊、咨询、诊断、随访等全周期服务场景。
AI医疗行业现状及前景分析
AI医疗行业格局尚不稳定
从企业集中度来看,AI医疗行业企业数量一般,行业仍处于快速发展初期,行业格局尚不稳定。未来,随着行业发展的不断成熟,中国AI医疗市场集中度将逐渐提高。
AI医疗产品毛利率水平普遍较高
从上市公司AI医疗相关营收来看,2023年,医渡科技的AI医疗相关业务营收超8亿元。从上市企业相关业务毛利率情况来看,AI医疗产品毛利率水平普遍较高,其中润达医疗、鹰瞳科技毛利率水平处于领先。
AI医疗市场规模快速增长
2019-2023年,在产业政策的支持下,智能硬件和人工智能技术快速发展,从而推动中国AI产业化进程的加速。作为AI产业重要分支的AI医疗行业也得到了快速发展,市场规模从2019年的27亿元增长至2023年的88亿元,年复合增速达34%。
现阶段更资本较关注发展成熟、规模企业
分析历年来行业融资规模情况,2017-2023年期间,行业融资规模总体先波动上升后有所下降。2023年,AI医疗行业融资31.95亿元。总体来看,行业融资规模庞大。
从AI医疗行业的融资轮次来看,2017-2020年,行业融资以种子轮、A轮为主,占比分别达27%和22%。2021-2023年,天使轮、A轮是最主要的轮次,占比分别达18%。现阶段,中国AI医疗行业资本现阶段倾向于投资初创、新兴企业,同时投资轮次更为均匀。
AI医疗行业市场规模预测
近年来,信息技术的发展推动了AI医疗应用的智能化、高效化和规范化,而国民对医疗需求的增长也不断推动着AI医疗行业的发展。预计未来中国的AI医疗市场将保持超过25%的增速增长,到2028年市场规模将接近300亿元,市场前景广阔。
北京清华大学武剑教授表示,医学人工智能在缓解医疗资源紧张和提升医疗服务水平方面,具有巨大的潜力和优势。其核心在于对海量健康数据的深度挖掘和智能分析,这能够大幅提升临床诊断和治疗的准确性与效率。
前瞻经济学人APP资讯组
更多本行业研究分析详见前瞻产业研究院《全球及中国智能医疗(AI医疗)产业发展前景展望与投资战略规划分析报告》
同时前瞻产业研究院还提供产业新赛道研究、投资可行性研究、产业规划、园区规划、产业招商、产业图谱、产业大数据、智慧招商系统、行业地位证明、IPO咨询/募投可研、专精特新小巨人申报等解决方案。在招股说明书、公司年度报告等任何公开信息披露中引用本篇文章内容,需要获取前瞻产业研究院的正规授权。
更多深度行业分析尽在【前瞻经济学人APP】,还可以与500+经济学家/资深行业研究员交流互动。更多企业数据、企业资讯、企业发展情况尽在【企查猫APP】,性价比最高功能最全的企业查询平台。
