智能传感器不仅是工业互联网、自动驾驶、智能家居等新兴领域的关键基础,更是衡量一个国家信息化程度和数字化水平的重要标志。近年来,随着物联网、人工智能、大数据等技术的深度融合,智能传感器的重要性愈发凸显,成为全球各国竞相布局的战略高地。
国家层面高度重视智能传感器产业的发展,出台了一系列政策支持其技术创新和产业链完善。例如,《“十四五”国家信息化规划》明确提出要加强微机电系统(MEMS)等特色工艺的突破,推动智能传感器在工业、汽车、消费电子等多个领域的应用。此外,各地政府也纷纷出台政策,支持智能传感器产业集群的建设,推动产业链上下游协同发展,提升整体竞争力。
从行业整体的研发投入情况来看,中国智能传感器行业的研发力度持续加大。2018-2022年期间,行业研发投入的平均规模和研发投入强度均呈逐年上升的趋势。2023年,中国智能传感器行业的平均研发投入规模达到了3.99亿元,研发投入强度为11.5%。而2024年截至第3季度,行业平均研发投入规模已达2.81亿元,研发投入强度保持在与规模相同的2.81%,总体来看,我国智能传感器行业研发投入力度较大。
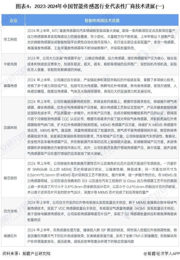
从我国智能传感器行业代表性厂商的技术进展情况来看,厂商多聚焦于第三代半导体及功率器件的研发,围绕重点产品开展工艺优化。
当前全球智能传感器产业主要由北美、欧洲和日本等世界主要工业强国所主导。这些地区的企业凭借强大的技术实力和稳定的产品品质,占据了全球智能传感器的主要市场份额,几乎垄断了“高、精、尖”智能传感器市场,2023年北美智能传感器市场份额占全球比重达到43.3%。
在国家政策扶持下,我国智能传感器产业取得了多项重大进展,但在产能占比和高端产品方面仍存在不足。目前,我国在智能传感器领域的产能占比仍较低,高端产品主要依赖进口,如高端压力传感器、红外成像传感器等关键器件进口依赖度超80%,有部分尖端技术甚至处于“卡脖子”的发展阶段。这种"低端过剩、高端缺失"的结构性矛盾,不仅限制5G基站、新能源车等相关产业的发展速度和质量,也对国家的科技安全和经济独立构成了潜在威胁。因此,发展智能传感器产业不仅是推动经济高质量发展的必然选择,更是提升国家核心竞争力、保障国家安全的战略需求。
根据前瞻产业研究院的报告《2025-2030年中国智能传感器行业市场前瞻与投资战略规划分析报告》显示,2025年中国已经涌现出了智能传感器行业十大创新企业。(注:排名不分先后)
歌尔股份
企查猫资料显示,歌尔股份有限公司(简称:歌尔股份)成立于2001年,注册资金为341,713.47(万人民币),是一家全球布局的科技创新型企业,主要从事声光电精密零组件及精密结构件、智能整机、高端装备的研发、制造和销售。
智能传感器业务是歌尔股份精密零组件业务的重要组成部分,主要集中在MEMS传感器和微系统模组的研发、生产和销售。其产品包括:MEMS声学传感器、压力传感器、骨声纹传感器、集成传感器、微系统模组。其中,歌尔微电子的MEMS声学传感器曾占据全球32%的市场份额,位居全球第一。
截至2024年9月30日,歌尔股份有限公司及其子公司在智能传感器领域共持有1800项专利,其中包括704项发明专利。这些专利涵盖了MEMS传感器、声学传感器、光学传感器等多个领域,广泛应用于智能手机、智能耳机、VR/AR设备、智能家居等领域。
此外,歌尔股份的控股子公司歌尔微电子股份有限公司在智能传感器领域也拥有大量专利。截至2024年10月24日,歌尔微电子共申请了597项专利,其中115项已经授权。
汉威科技
汉威科技集团股份有限公司(简称:汉威科技)成立于1998年,注册资金为32,744.562(万人民币),是一家专注于气体传感器及相关领域的创新型科技公司。于2009年10月30日在创业板上市,是国内知名的气体传感器及仪表制造商、物联网解决方案提供商。
传感器业务是汉威科技核心业务之一。公司能够生产气体、压力、流量、温度、湿度、光电、加速度等17大系列、300多个品种的传感器。产品涵盖了多种类型,分别是柔性触觉传感器、六维力传感器、惯性测量单元(IMU)、激光甲烷传感器、超声波氧气传感器、MEMS温湿度传感器等。
根据最新的信息,截至2024年上半年,汉威科技集团股份有限公司在智能传感器领域已取得989项专利,其中187项为发明专利。这些专利涵盖了气体传感器、MEMS传感器、柔性触觉传感器、红外光学传感器等多种智能传感器技术。
此外,汉威科技在柔性触觉传感器领域也取得了显著进展,已形成自主知识产权的多品种、多量程的柔性触觉传感器,并获得了百余项核心专利。这些专利成果不仅为企业的发展提供了坚实的技术支撑,还打破了国外在部分领域的垄断地位。
国家电网
国家电网有限公司(简称:国家电网)成立于2003年,注册资金为130,452,020(万人民币)。是中央直接管理的国有独资公司,作为关系国家能源安全和国民经济命脉的特大型国有重点骨干企业,国家电网以投资、建设和运营电网为核心业务,致力于为经济社会发展提供安全、经济、清洁、可持续的电力供应。
国家电网在智能电网建设中广泛应用了多种智能传感器,这些传感器用于采集电力生产各环节的电气量、物理量、环境量、状态量和行为量等信息,是实现电力数字化和能源转型的关键技术之一。
目前,国家电网在智能传感器技术方面取得了多项突破,比如,国家电网公司首批“揭榜挂帅”攻关任务建立了“微型低功耗电力传感器技术及应用”研究框架,推动了电力智能传感技术的全面发展。
截至2025年,国家电网在智能传感器领域的专利申请数量为954项,专利布局广泛,涵盖了从基础技术研发到实际应用的多个环节。
EAI科技
深圳玩智商科技有限公司(简称:EAI科技)成立于2015年,注册资金为165.82(万人民币)。是一家专注于智能传感器及解决方案的高新技术企业、国家级专精特新“小巨人”企业、广东省专精特新企业。核心产品包括超声波传感器、线激光传感器,产品广泛应用于多个领域,包括扫地机器人、服务机器人、工业自动化、数字多媒体互动等。拥有多项核心知识产权专利,并在国内外市场上占据领先地位。
从企查猫股权穿透图可见到,EAI科技旗下拥有4家全资子公司,在深圳设立研发总部,并在武汉、西安等地设立研究所。此外,EAI科技还与北京理工大学光电学院成立了联合实验室。
根据最新的信息,截至2025年,深圳玩智商科技有限公司(EAI科技)在智能传感器领域拥有超过220项核心知识产权专利。这些专利涵盖了智能传感器和机器人技术,体现了公司在技术创新方面的强大实力。
EAI科技坚持核心技术自研,独创了皮秒级飞行时间测量、ToF光路收发同轴等技术,填补了国内空白,并打破了国外专利垄断。这些技术成果不仅为公司赢得了多项荣誉,还使其在智能传感器领域取得了显著的市场优势。
志奋领科技
深圳市志奋领科技有限公司(简称:志奋领科技)成立于2010年,注册资金为1,018.25(万人民币),是一家专注于创新传感器技术和解决方案创新企业、国家级高新技术企业、专精特新“小巨人”企业。致力于为3C电子、新能源、半导体制程、医疗电子和服务机器人等战略新兴产业提供精密智能和AI传感技术。
公司总部位于深圳市宝安区,在深圳和西雅图两地设立了研发中心,研发团队是由一群传感器创客组成,由超过20年的专家带队。擅长基于光电、接近、霍尔、电容、激光、超声波、毫米波、压力膜以及无线通信技术开发工业级传感产品。
志奋领科技主要业务包括智能传感器解决方案:提供工业级光电传感器、激光传感器、光纤传感器、接近传感器、光纤放大器、激光位移传感器、磁性传感器、高精度接触式传感器、光幕传感器、超声波传感器等。
根据最新的信息,截至2025年,志奋领科技在智能传感器领域拥有超过120项核心专利。这些专利涵盖了多种传感器技术,包括光纤传感器、激光传感器、光电传感器等。此外,志奋领科技还持续投入研发,每年将营收的10%以上用于技术创新。
华景传感
华景传感科技 (无锡) 有限公司(简称:华景传感)成立于2010年,注册资金为3,602.9768(万人民币)。是一家专注于半导体MEMS传感器芯片、器件和智能传感器模块及多功能集成模组开发、生产和销售的高科技行业领军企业。
华景传感的产品广泛应用于消费电子、新能源汽车、医疗、智能家居、机器人、AI和IoT等领域。公司产品凭借其高性能和高性价比,已进入小米、联想、科大讯飞、TCL、创维、荣耀、华为、比亚迪和上汽集团等知名品牌客户供应链。华景传感还积极布局新能源汽车、物联网等新兴市场,致力于成为MEMS传感器领域的领军企业。
截至2025年,华景传感在智能传感器领域共申请了161项专利,涵盖了MEMS陀螺仪、压力传感器、温度压力复合传感器等多种智能传感器技术。2024年12月,公司取得一项名为“一种压力传感器”的专利,授权公告号为CN222104928U。
联德电子
常州联德电子有限公司(简称:联德电子)成立于2006年,注册资金为2,500(万人民币),是一家专注于智能高温气体传感器和核心电子陶瓷芯片研发与生产的高新技术企业。是国家强基工程和江苏省重大科技成果转化项目的承接单位;“新颖管式”“集成片式”“五线宽域”“智能氮氧传感器”的国家发明专利拥有者。
其中汽车传感器是联德电子核心业务之一,主要产品包括新型管式氧传感器、集成片式氧传感器、四线宽域氧传感器、特种氧传感器、固体氧化物燃料电池等。
联德电子还是国内自主发动机电喷系统唯一的供应商,产品广泛应用于一汽、二汽、北汽等国内主要汽车主机厂。
截至2024年6月,联德电子在智能传感器领域共申请了153项专利。这些专利涵盖了多种传感器技术,包括氧传感器、氮氧传感器、排温传感器等。此外,截至2023年12月31日,联德电子及其境内子公司共获得已授权专利221项,其中发明专利43项,实用新型专利176项。
四方光电
四方光电股份有限公司(简称:四方光电)成立于2003年5月22日,注册资金为7,000(万人民币),是一家专注于智能气体传感器和高端气体分析仪器研发、生产和销售的科创板上市企业。
气体传感器是其核心业务之一,公司产品涵盖光学(红外、紫外、光散射、激光拉曼)、超声波、MEMS金属氧化物半导体(MOX)等多种原理的气体传感器。
四方光电是国内气体传感器领域的领军企业之一,在光学气体传感器和车载传感器领域具有较强的竞争力。截至2024年6月,四方光电股份有限公司在智能传感器领域共申请了148项专利,其中36项已经获得授权。
这些专利涵盖了多种气体传感器技术,例如:
激光气体传感器:2025年3月25日,四方光电获得了一项名为“一种激光气体传感器及气体检测方法”的发明专利授权,该技术涉及气体传感器检测领域,通过设计低导热的隔热层,加快了升温和散热速度,增加了激光器的使用寿命。
气体检测报警装置:2025年1月7日,四方光电获得了一项名为“气体检测报警装置”的实用新型专利授权。
耐高温气体检测装置:2024年12月17日,四方光电申请了一项名为“耐高温的气体检测装置”的发明专利。
芯感智
无锡芯感智半导体有限公司(简称:芯感智)成立于2010年3月25日,注册资金为1,000(万人民币),是一家专注于MEMS传感器芯片及系统设计与制造的高科技企业。
芯感智的主要业务涵盖MEMS传感器的研发、设计、封装测试、模组生产和方案算法开发。公司已成功开发七大品类传感器,包括压力、红外、流量、气体、转速、电流、温度等,广泛应用于工业控制、汽车电子、医疗健康、消费电子、物联网等领域。
截至2025年3月,芯感智已累计申请专利174项,其中授权专利超过90项。
2024年4月,芯感智成功申请了一项新型MEMS压力传感器封装结构专利(授权公告号CN222631077U)。该专利通过优化封装结构,显著提升了芯片的散热性能,确保芯片在高负荷工作下的稳定性。
深迪半导体
深迪半导体(绍兴) 有限公司(简称:迪半导体)成立于2008年,注册资金为1,825.83(万人民币),是中国首家研发设计商用消费级和汽车级微机电系统(MEMS)陀螺仪系列惯性传感器的公司。致力于为消费电子及汽车电子市场提供低成本、高性价比、低功耗、小尺寸的商用MEMS陀螺仪芯片,并为客户提供全面的应用解决方案。
MEMS陀螺仪系列惯性传感器是其核心产品之一,主要应用于IOT(物联网)、手机智能终端、智能家居、人工智能、工业和智能驾舱等领域。
深迪半导体在MEMS陀螺仪及相关智能传感器领域拥有丰富的技术积累和知识产权。截至2025年,在智能传感器领域共申请了100项专利。
智能传感器行业现状分析
智能传感器行业产业链:上游产品众多
智能传感器在工业4.0时代扮演着十分重要的角色。随着物联网在工业领域的应用推广,智能传感器在其中的应用越来越广泛。智能传感器是物联网技术的最底层和最前沿,对物联网产业发展有着十分重要的意义。从产业链来看,智能传感器上游主要为设计、原材料以生产设备供应;中游为智能传感器器件加工制造与封装测试;下游是终端产品制造,其中以消费电子、工业控制、汽车电子、医疗电子等应用领域为主。
上游对智能传感器行业影响分析
智能传感器行业的生产成本主要由直接材料构成,占比在50-80%之间。由于制造材料和封装材料受基础原材料价格影响较大,因此存在一定的波动性。制造材料和封装材料价格的变化将直接影响行业内公司的生产成本。具体来看,上游领域对智能传感器行业的影响分析如下:
智能传感器在汽车领域的应用
汽车传感器的主要功能是收集和解读车辆周围的信息,包括位置、速度、加速度、周围物体和交通状况等。它们还可以检测道路上的障碍物、识别交通标志和信号,预测行驶路线,并帮助驾驶员做出更好的决策。智能汽车传感器还能实现智能驾驶、自动泊车等功能,通过与其他车辆和基础设施的通信。不同种类的智能汽车传感器扮演着不同的角色。智能传感器在汽车领域的应用情况如下:
2023年中国智能传感器市场规模达到1429.6亿
经过二十余年的发展我国智能传感器产业已进入稳健成长期,成为了一个超过千亿人民币市场规模的巨大产业,根据信通院的数据,2023年中国智能传感器市场规模达到1429.6亿元。
中国工程院院士、华中科技大学校长,智能微系统技术及其应用研究领域的领军人物尤政在2024东湖论坛的微机电(MEMS)技术创新及产业发展论坛上指出,传感器被称为 “工业基石”,是各类产业赖以生存和发展的基础,直接决定重大装备和整机产品的性能、质量。基于微系统技术与 MEMS 技术的智能传感器,必将成为构筑未来智能社会基础设施、工业基础支撑体系、各类装备产品的关键。目前,我国微系统与智能传感器领域的核心关键技术发展滞后,中高端市场超 60% 的份额被国外巨头占据,80% 的传感器芯片依赖国外
前瞻经济学人APP资讯组
更多本行业研究分析详见前瞻产业研究院《中国智能传感器行业市场前瞻与投资战略规划分析报告》
同时前瞻产业研究院还提供产业新赛道研究、投资可行性研究、产业规划、园区规划、产业招商、产业图谱、产业大数据、智慧招商系统、行业地位证明、IPO咨询/募投可研、专精特新小巨人申报、十五五规划等解决方案。如需转载引用本篇文章内容,请注明资料来源(前瞻产业研究院)。
更多深度行业分析尽在【前瞻经济学人APP】,还可以与500+经济学家/资深行业研究员交流互动。更多企业数据、企业资讯、企业发展情况尽在【企查猫APP】,性价比最高功能最全的企业查询平台。
