这一文件有望为相关政策、标准落地提供先试先行经验。中汽中心预计,将在2025年推出完整测评体系。
《科创板日报》12月31日讯(编辑 郑远方)中国汽车技术研究中心30日发布基础性的《中国智能网联汽车技术规程》(下文简称“《规程》”)。《规程》覆盖辅助驾驶、自动驾驶、智慧座舱和信息安全等方面,将采取分步实施的方式推进。测评体系包含行车辅助和泊车辅助等主要内容,共有10个一级测评指标,30多个二级测评指标。
此次发布的1.0版本主要针对“辅助驾驶”单元包含的行车辅助与泊车辅助展开测评。其中,基础行车辅助和基础泊车辅助为必测项,领航行车辅助和记忆泊车辅助为增测项。
专家指出,目前我国具备部分自动驾驶功能车辆的市场占有率已达30%以上,未来这一领域的智能网联汽车将会进一步快速发展。智能网联汽车技术规程的测评场景将贴合本土交通环境,将于2023年正式实施。
对于其他单元,中汽中心将持续联合行业开展研究。成熟一个,推出一个,预计将在2025年推出完整测评体系。
中汽中心党委副书记、总经理陆梅表示,《规程》是中汽中心联合全行业构建的智能网联汽车专业评价体系,是一套面向智能网联汽车的“高品质中国考题”。《规程》的推出将更好地服务政府行业管理,为相关政策、标准落地提供先试先行经验。
▌自动驾驶配套新基建提上日程
随着自动驾驶技术发展逐渐推进,在汽车本身之外,“智能网联”、“车路协同”等词汇越来越被频繁提及,道路等配套新基建建设已被提上日程。
就在11月初,工信部会同公安部组织起草《关于开展智能网联汽车准入和上路通行试点工作的通知(征求意见稿)》。试点内容包括遴选符合条件的道路机动车辆生产企业和具备量产条件的搭载自动驾驶功能的智能网联汽车产品,开展准入试点;对通过准入试点的智能网联汽车产品,在试点城市的限定公共道路区域内开展上路通行试点。
值得注意的是,该文件也对“自动驾驶功能”给出了明确的范围界定——指“国家标准《汽车驾驶自动化分级》(GB/T 40429-2021)定义的3级驾驶自动化(有条件自动驾驶)和4级驾驶自动化(高度自动驾驶)功能”。
同时,以北京、上海和深圳为首,多个城市也相继推出政策,积极开放高阶智能驾驶试点。
其中,上海首批自动驾驶高速公路已于11月开放,包括上海嘉定区域内G1503绕城高速21.5公里和G2京沪高速19.5公里。嘉定区开放道路也实现了国内首个“大流量、高动态、高复杂”高速公路场景的重大突破。而《上海市车路协同创新应用工作实施方案(2023-2025年)》以实现车路协同技术商业化应用为目标,重点推进18个创新应用项目。
持续出台的支持政策下,相关公司也已紧锣密鼓地加快了布局。例如,10月26日,长城汽车与中国移动签署战略合作协议,双方将在智能网联、高精度定位、车路协同、大数据、车载内容等车联网领域开展全面深入的合作。
正如头豹研究所指出,“十四五”阶段,智慧交通已成为主要切入点之一。相关政策围绕基础设施数字感知和智能化展开,强调“人、车、路、云”融合协同的重要性。
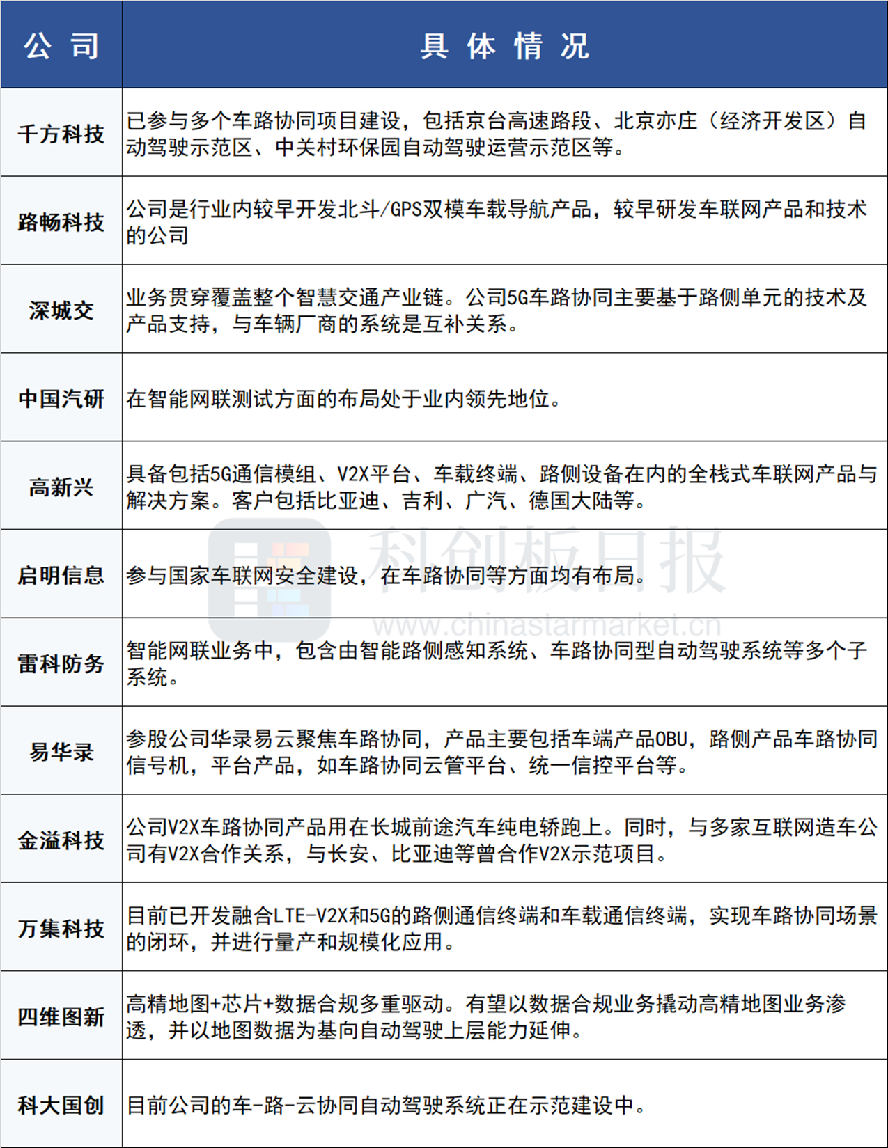
据《科创板日报》不完全统计,A股中已布局车路协同、车联网的公司包括:

