①AI的应用场景逐步延伸到手机、智能音箱、车载助手等IoT设备领域; ②算力与功耗成主要瓶颈; ③硬件端应用的增加将赋能各类智能终端、智能模组、IoT芯片等; ④AI新浪潮有望提升海量IoT设备的边缘算力需求。
《科创板日报》5月20日讯(编辑 宋子乔) 巨头引领下,AI的应用场景从目前的PC和云端逐步延伸到手机、智能音箱、车载助手等IoT设备领域。
当地时间周四(5月18日),OpenAI宣布,其在美国推出了聊天机器人ChatGPT的iPhone应用,并承诺未来也将为安卓手机提供相同的服务。

根据苹果官网,该应用的年龄分级为“12岁以上”。下载应用是免费的,但会提供App内购买项目——目前仅有售价19.99美元的“ChatGPT Plus”,没有广告。
从网友的反馈来看,该应用支持语音输入(包括中文语音输入)以及Tap Engine震动反馈、不需要用信用卡支付、响应速度更快,这都使得用户体验大大提高。


总体而言,ChatGPT应用收获了广大尝鲜者的好评。在上架不到12小时,ChatGPT应用的下载量已经冲到了美国苹果应用商店免费App排行第二的位置。
▌终端硬件有望成为AI入口 诞生新的“iPhone时刻”
AI+硬件时代已经缓缓拉开序幕。谷歌、华为、高通、英伟达等公司都在尝试将AI与硬件进行融合。
此前,谷歌发布PaLM2大模型,其中Gecko可以在移动端运行;百度即将发布AI+智能手机的消息印证了手机的入口价值;华为的智慧搜图功能通过将多模态大模型小型化处理,可实现用自然语言在手机图库中搜索出匹配的照片;高通中国发布了全球首个运行在Android手机上的Stable Diffusion终端侧演示。
移动互联网时代,手机为代表的终端硬件的普及率相当高,已成为最大的流量入口,只有当越来越多的AI工具接入这些终端硬件,才能触及更多用户。
科技公司带头实践,验证了在移动端接入AI应用的确可以实现。
华泰证券分析师谢春生表示,大模型的“新入口”属性已经从主流的PC和手机端,向更广泛的智能设备扩散。这些主要的智能设备不仅包括手机,还包括机器人、智能音箱、车载助手等。
德邦证券分析师陈海进表示,智能手机为代表的硬件不会错过AI浪潮的时代红利,硬件+AI是对工作和生活方式革命性的促进,有望诞生新的“iPhone时刻”,终端硬件有望成为AI入口。
▌算力与功耗两大瓶颈均需突破
不过,典型的终端应用场景是手机为代表的移动端,包括智能音箱、智能扫地机等智能家居场景。浙商证券分析师蒋高振称,手机和IoT设备有望在未来成为万物互联和AI+应用的主要流量接入口。
而大模型应用登陆这类终端将面临计算资源、网络资源、电量、储存空间和信息安全受限等技术问题,算力与功耗是两大主要瓶颈。
产业端已着手解决这些技术难题,思路是:算力不足的问题可通过模型压缩+联网方案进行解决,边缘算力也能够分担云端推理计算的压力;高功耗低能效问题则可以通过存算一体方案得以解决,新型存储在存算一体芯片领域具备优势。
高通、华为致力于实现AI大模型在终端的轻量化部署,谷歌、腾讯、百度等已将模型压缩技术紧密结合移动端模型部署框架/工具。另据DIGITIMES报道,边缘AI芯片竞争正在升温。消息人士称,边缘AI芯片的性能要求已可以与中高端智能手机AP相媲美。
▌投资机会一览
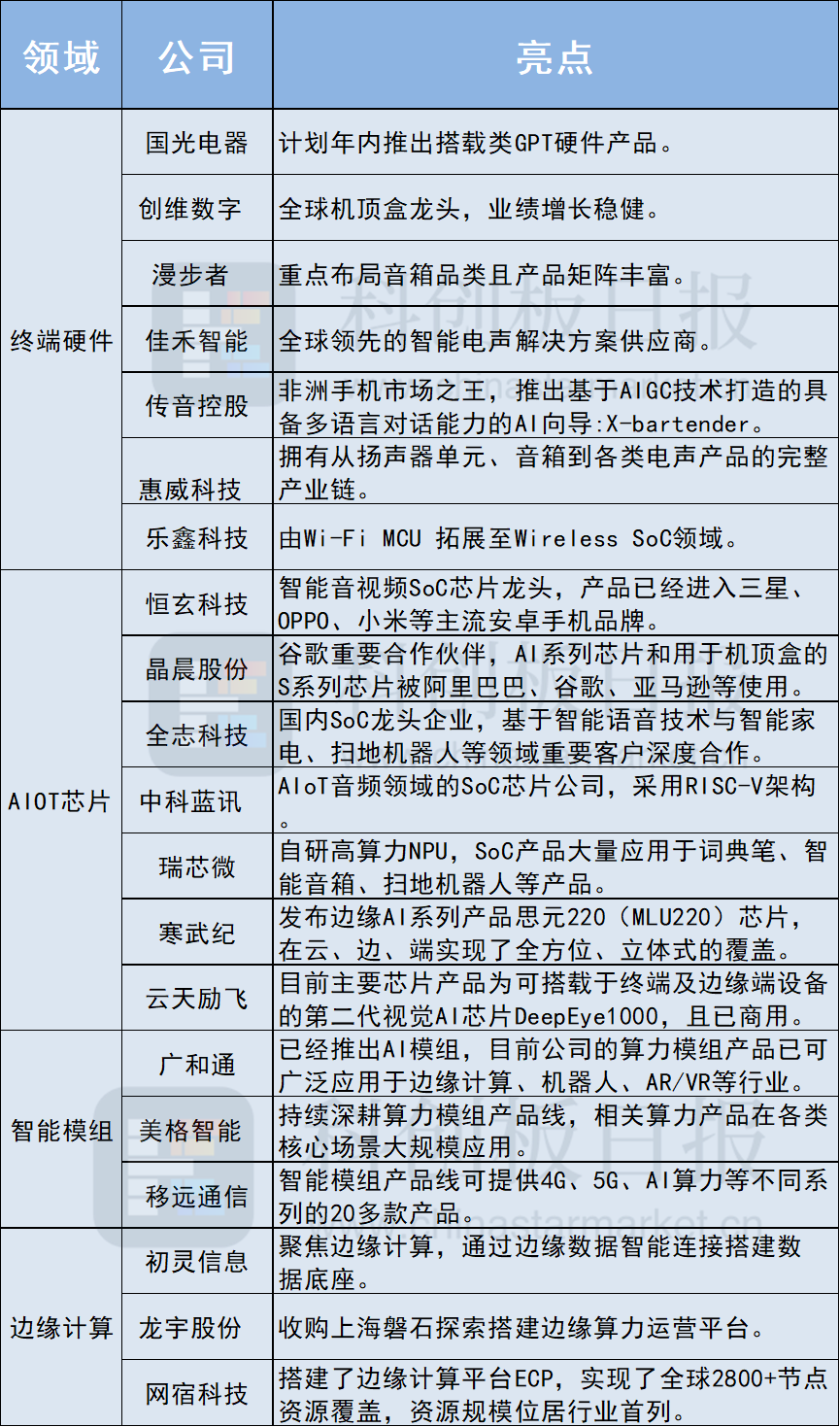
从投资角度看,硬件端应用的增加不仅将赋能各类智能终端,还将带动智能模组、IoT芯片等上游零部件的量价增长。
民生证券称,AI智能硬件厂商有望借助AI模型提升硬件价值量,开启新一轮创新周期。中金公司分析师彭虎看好智能家居如智能音箱/智能摄像头、智能手机、AR/VR、服务机器人等消费电子终端随着多模态大模型应用场景持续丰富带来的升级和创新趋势。
中金公司称,终端设备智能化浪潮有利于AI SoC芯片市场规模的快速增长。国盛证券分析师宋嘉吉表示,智能模组作为承载边缘算力的最佳模式,是智能硬件放量下最具有确定性和弹性的投资方向。同时,传统的IoT通信芯片厂商也有望受益行业上行过程。
另外,AI新浪潮有望提升海量IoT设备的边缘算力需求。
国盛证券称,随着大模型在智能设备中的渗透率提升,对于边缘侧模型推理的需求将快速释放,边缘算力有望加速部署至各类智能设备中。
据《科创板日报》不完全统计,这些A股公司均有相关产品/业务布局:

