①2024年度、2025年度的新能源汽车积分比例要求分别为28%和38%; ②乘用车企业核算新能源汽车积分达标值时,低油耗乘用车生产量或者进口量按照其数量的0.2倍计算。
财联社12月28日讯,工业和信息化部发布关于2024—2025年度乘用车企业平均燃料消耗量与新能源汽车积分管理有关事项的通知。
工业和信息化部关于2024—2025年度乘用车企业平均燃料消耗量与新能源汽车积分管理有关事项的通知
各乘用车企业:
为适应节能与新能源汽车产业发展需要,根据《乘用车企业平均燃料消耗量与新能源汽车积分并行管理办法》(工业和信息化部 财政部 商务部 海关总署 市场监督管理总局令 第44号)、《关于修改〈乘用车企业平均燃料消耗量与新能源汽车积分并行管理办法〉的决定》(工业和信息化部 财政部 商务部 海关总署 市场监督管理总局令 第53号)等规定,现就2024—2025年度乘用车企业平均燃料消耗量和新能源汽车积分管理有关事项通知如下:
一、2024年度、2025年度的新能源汽车积分比例要求分别为28%和38%。
二、对核算年度生产量2000辆以下并且生产、研发和运营保持独立的境内乘用车生产企业,进口量2000辆以下的获境外乘用车生产企业授权的进口乘用车供应企业,企业平均燃料消耗量较上一年度下降达到4%以上的,其达标值在GB 27999《乘用车燃料消耗量评价方法及指标》规定的企业平均燃料消耗量要求基础上放宽60%;下降2%以上不满4%的,其达标值放宽30%。
三、乘用车企业核算新能源汽车积分达标值时,低油耗乘用车生产量或者进口量按照其数量的0.2倍计算。
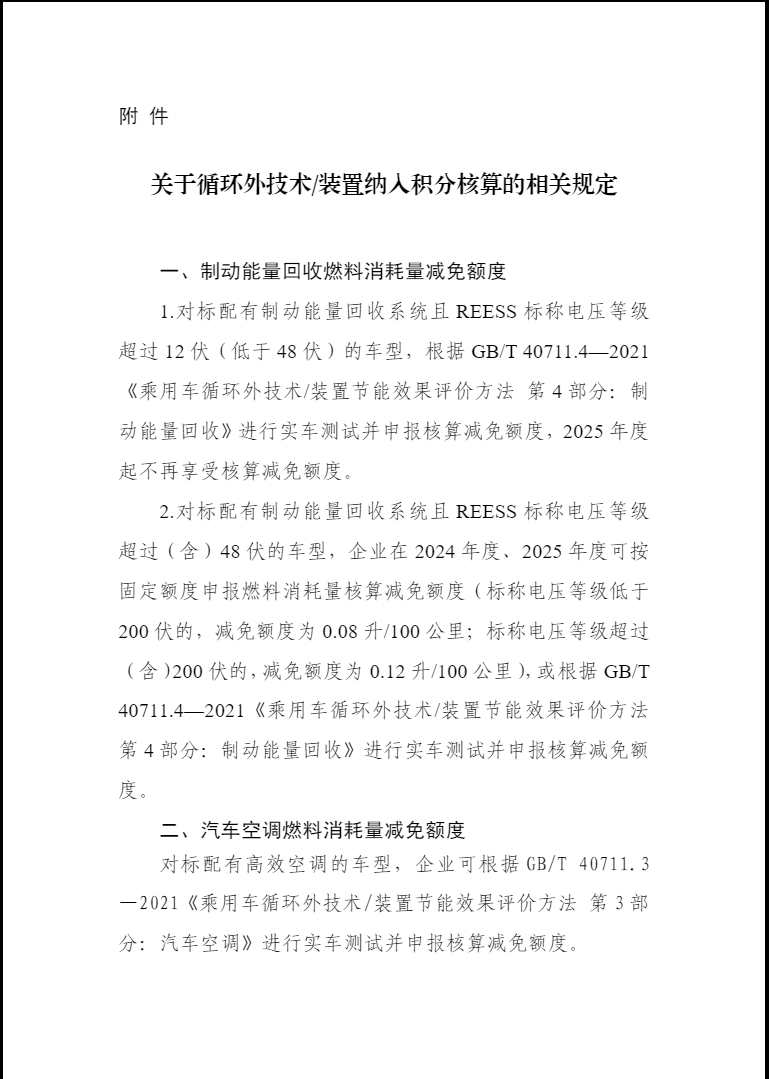
四、在企业平均燃料消耗量积分核算中,对标准配置制动能量回收系统、高效空调等循环外技术/装置且具有循环外节能效果的车型,其燃料消耗量可相应减免一定额度(可累加)。企业可按附件规定进行申报。
特此通知。
工业和信息化部
2023年12月27日
附件:关于循环外技术/装置纳入积分核算的相关规定


