关于我们
网站声明
联系方式
用户反馈
网站地图
帮助
首页
电报
话题
盯盘
VIP
FM
投研
下载
全部
加红
公司
看盘
港美股
基金
提醒
2024年01月02日 16:20:04
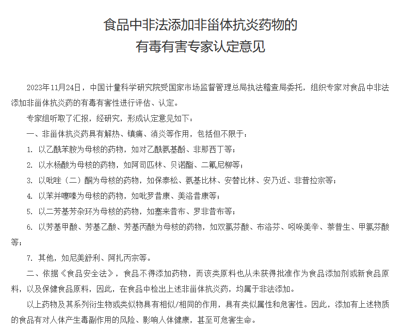
市场监管总局:打击食品中非法添加非甾体抗炎药品及其系列衍生物或类似物违法行为
财联社1月2日电,市场监管总局办公厅发布通知,近年来,宣称功能食品非法添加药品、药品衍生物或类似物的违法案件时有发生,危害人民群众身体健康。近期,总局组织山东省市场监管部门查办“青岛尚医制药有限公司涉嫌生产经营添加药品的食品案”,出具了有毒有害专家认定意见。可作为案件查办中甄别有毒有害物质成分、实施定罪量刑的参考。市场监管部门应当从速从严查处此类案件,依法吊销许可并处罚相关责任人;涉嫌犯罪的,要及时移送公安机关处理。
收藏
阅346.2W
我要评论
反馈意见
图片
欢迎您发表有价值的评论,发布广告和不和谐的评论都将会被删除,您的账号将禁止评论。
发表评论
关联话题
食品饮料
1.74W 人关注
关于我们
|
网站声明
|
联系方式
|
用户反馈
|
网站地图
|
友情链接
|
举报电话:021-54679377转617
举报邮箱:editor@cls.cn
财联社
©2018-2026
上海界面财联社科技股份有限公司 版权所有
沪ICP备14040942号-9
沪公网安备31010402006047号
互联网新闻信息服务许可证:31120170007
沪金信备 [2021] 2号