①截至1月24日,已有26省市召开人代会,这些省市2022年GDP合计占比84.3%。总结七个重要的看点; ②投资目标增速下调,地区分化明显;外贸在谨慎预期下仍有不少结构性亮点。
截至1月24日,已有26省市召开人代会,这些省市2022年GDP合计占比84.3%。我们总结七个重要的看点如下:
看点一:或隐含全国GDP目标为5%,经济大省“挑大梁”!
我们统计26省市的GDP目标,2024年加权目标增速为5.5%,根据历史经验,全国目标增速一般低于地方0.5个百分点左右,则,全国GDP目标或为5%。
我们进一步分析地区差异,经济大省将“挑大梁”。6个经济大省中,除河南暂未召开两会尚不知晓目标外,其余5省的GDP目标均未下调,其中浙江将GDP目标从去年的“5%以上”上调为“5.5%左右”。而其他已召开会议的21个省市,有多达13个省下调GDP目标,天津目标最低,为4.5%左右。
看点二:投资目标增速下调,地区分化明显
从固投目标增速来看,关注有可比数据的19个省市。2024年加权目标增速为5.3%,低于去年的7.6%。其中,15个下调目标,3个维持不变,1个上调。
从地区来看,化债地区目标更低,目标下调幅度更大。目标增速来看,9个重点化债省份今年固投目标增速均值为4.8%,低于其余10省的7.1%;目标调整幅度来看,9个重点化债省份目标增速平均下调3.1%,高于其余省份的1.5%。
从投资的抓手来看,重点强调的方向包括三大工程、水利、新基建、工业技改投资等。就三大工程而言,保障性住房有部分定量数据。有11个省市披露保障性租赁住房筹建目标,合计为52.5万套,去年接近70万套。有大连、沈阳、广东、湖北等7省市披露配售型保障性住房建设目标,合计为3.8万套左右。
看点三:消费目标虽下调但依然偏高,抓手有些许变化
从社零目标增速来看,关注有可比数据的的19个省市。2024年加权目标增速为6.3%,去年为7%。其中,10个下调目标,5个维持不变,4个上调。
从抓手来看,不变的地方在“新能源汽车”、“文旅消费”的支持上。变化的地方在两点。一是品类上,尤为强调支持“电子产品消费”。据不完全统计,有至少8个省份两会中单独提及支持提振“电子产品消费”,去年则较少。二是方式上,强调支持消费品以旧换新。
看点四:外贸在谨慎预期下仍有不少结构性亮点
从外贸大省的情况来看,外贸预期偏谨慎。例如:江苏“外贸进出口总实现正增长”,广东为“进出口总额增长1%”。结构性亮点在两处。一是区域层面,一些边境省份外贸目标增速较高,如西藏、广西等地。多个省市强调积极开拓东盟、“一带一路”等新兴市场。二是产品与业态上,强调“新三样”、“新业态”。如,广东广州提出“实施汽车出口促进措施,实现汽车出口‘10万+’目标”。
看点五:产业政策出现多个“新方向”
产业政策方向,除与以往一样重点提及数字经济、人工智能、数据及算力中心之外,今年出现多个新方向。包括:1)数据交易及数据资产入表。涉及北京、山东等地。2)低空经济。涉及广东、安徽、山西、江西、江苏、北京、重庆、四川等10多个省市。3)未来产业先导区。涉及广东、山东、安徽等地。
看点六:就业及物价目标未进行调整
对于物价,各地目标基本都定为“3%”左右。对于就业,主要省市城镇新增就业目标与去年基本一致,或指向全国就业目标仍为1200万人左右。根据人社部披露的数据,2023年城镇新增就业1244万人。
看点七:区域政策上,“县域经济”、“扩大开放”出现频次较高
风险提示:
地区情况不能代表全国整体;政策更新不及时;投资超预期。
报告正文
一、GDP:26地加权目标增速5.5%,持平去年
(一)加权目标增速:隐含全国经济目标数值或为5%
截至1月24日,已有26省市召开人代会,这些省市2022年GDP合计占比84.3%。
根据26省今年的经济目标,我们预计今年全国经济目标数值或为5%。
从加权增速角度看,2018-2023年(2020年未公布),全国GDP目标增速较26省市GDP加权目标增速平均低0.5个百分点左右。今年26省市GDP加权目标增速为5.5%,持平去年。依据历史经验,我们倒推出全国GDP目标增速的数值或为5%。
从26省市GDP目标区间看,除天津外,其余25省市GDP目标数值均在5及以上。
从主要经济大省看,全国经济排名前三的省份,广东、江苏、山东,均将今年GDP目标数值定在5%。2022年三省份的GDP占比达28%。


(二)经济大省角度:5个经济大省贡献5%的4成左右
去年12月中央经济工作会议出“经济大省要真正挑起大梁,为稳定全国经济作出更大贡献”。根据2022年8月的经济大省政府主要负责人经济形势座谈会,我们将广东、江苏、山东、浙江、河南、四川6省市称为经济大省。2022年,6省合计GDP占比44.5%。
经济大省“挑大梁”体现在什么地方?6个经济大省中,除河南暂未召开会外,其余5省的GDP目标均未下调,其中浙江将GDP目标从去年的“5%以上”上调为“5.5%左右”。其他已召开会议的21个省市,有13个省下调目标。
经济大省“挑大梁”意味着什么?5个经济大省贡献5%的4成左右,其余省份稳增长压力略有缓解。若5省能完成经济目标,则拉动全国经济增长2.0%,对应其余26个省份需实现的增速分别是4.9%。


二、投资:从债务角度,看区域目标差异
(一)加权目标增速:5.3%,较去年低约2个点
19个省市固投加权目标增速为5.3%,去年为7.6%,今年加权目标增速较去年低约2个点。(注:固投、社零只统计2023年、2024年均公布目标的19个省市)。
19个省市中,有15个省市下调了固投目标,1省上调目标,其余3个省市基本不变。

(二)债务角度:重点化债地区平均目标增速更低,下调幅度更大
从去年情况来看,12个重点化债省份固投增速整体低于其余18省份(不包括西藏,增速较高),且从下半年开始,两者的固投增速差明显拉大(见图6至7)。
近两年均有固投目标增速的19个省市中,有9个重点化债省市,包括天津、辽宁、重庆、广西、甘肃、宁夏、黑龙江、吉林、贵州。
从今年目标制定情况看,对比其余10个省市,这9个重点化债省市固投目标的平均增速更低,下调幅度更大。9个重点化债省份今年固投目标增速平均为4.8%,其余省份为7.1%,两者相差2.3个百分点。与去年目标相比,9个重点化债省份今年固投目标增速平均下调3.1个百分点,其余省份为1.5个百分点。


(三)三大抓手:三大工程+基建+制造业技改的具体部署
1、三大工程:主要关注城中村改造
1)保障房:增量或有限
保障房分为保障性租赁住房和配售型保障性住房。
保障性租赁的增量可能有限。一方面,根据“十四五”规划,2024-2025年保障性租赁住房年均建设筹集183万套,2023年计划为204万套(详见报告《保障性住房:步入新阶段》)。另一方面,从11个省市的计划来看(见图9),今年计划建设筹集保障性租赁住房合计为52.5万套,去年接近70万套。
配售型保障性住房,计划体量较小。大连、沈阳、广东、湖北等7省市合计计划为3.8万套左右。
2)平急两用基础设施:表述较少
主要省市对平急两用基础设施表述较少,后续或由发改部门主导。
3)城中村改造:表态积极,但口径多元
主要省市对城中村表态较积极、部署较细致。如广州提出“推动出台城中村改造条例”、“强力推进”四大片区改造;如山东提出“深入开展城市更新行动,有序推进‘十大工程’,全年完成城建投资1500亿元”。
但各省提出的量化指标,口径不一,主要有3种:安置住房口径、改造户数口径、改造项目口径,因此整体投资体量还难以确定。详见报告《各省住建工作会议中的5个要点》。

2、基建投资:多地强调水利、新基建
一方面,今年地方仍强调重大项目的引领作用。如今年广东、浙江、江西均提出安排省重点建设项目年度计划投资1万亿元及以上(广东、浙江去年目标1万亿元及以上,江西去年目标1.6万亿元);江苏将突出抓好450个省重大项目、年度计划投资6408亿元(去年为220个项目,投资5670亿元)。
另一方面,今年地方更加强调水利和新基建。水利方面,万亿国债或对地方水利投资积极性起到促进作用。如河北、广西均强调国债水利项目,其中河北提出“抢抓增发国债等政策机遇,谋划储备一批水利、能源、防灾减灾等项目”;山东明确具体投资目标,“加快推进国家省级水网先导区建设,力争完成投资700亿元”。新基建方面,江苏、上海、安徽、河北等省均有部署,如河北明确今年“年内省重点建设项目完成投资2000亿元以上”;江苏将“加大新型基础设施建设力度,体系化推进5G、千兆光网规模部署”。
此外,在PPP新政背景下,部分省市提出支持民间资本投向基建等领域。其中浙江明确了政策支持,“及时打通审批、供地、融资等堵点卡点,鼓励和支持社会资本扩大产业投资、参与基础设施投资”。

3、产业投资:关注制造业技改
今年主要省市对技改投资表述仍较为积极。广东、山东、重庆、上海等6省市对技改有详细部署。如重庆今年提出“新实施1500个技术改造项目,力争全市工业投资增长14%、技改投资增长15%”。山东今年将“实施投资500万元以上技改项目1.2万个左右”,去年为“实施投资500万元以上技改项目1万个左右”。

三、消费:大宗、文旅消费,仍是主要抓手
(一)加权目标增速:6.3%,略低于去年
19个省市社零加权目标增速为6.3%,去年为7%(26个省市中,19个省市近两年均公布社零目标)。

(二)两大抓手:大宗更新消费+文旅消费
今年大宗消费的关注点有两点:
一是部分省市明确将实施消费品以旧换新,如广东、重庆、北京、四川、山东等。其中四川、重庆将“大规模”实施。此外,四川还将专门出台提振新能源汽车、电子产品等大宗消费措施。
二是大宗消费品品类上,各地新增电子产品消费。去年各地主要为鼓励新能源汽车消费,今年为“提振新能源汽车、电子产品等大宗消费”。

文旅消费,在经过2023年的大幅增长后,增速或有所回落。但主要省市当前对文旅的重视度很高,今年部分地区目标增速仍维持双位数增长。比如西藏,去年旅游收入增速接近60%,今年旅游收入目标为增长13%以上;如海南,去年旅游收入增长71.9%,今年目标为增长14%。

四、外贸:整体偏谨慎,但有结构亮点
(一)整体偏谨慎,部分区域目标增速较高
整体来看,今年地方对外贸目标制定偏谨慎。首先,江苏、广东这两个外贸大省(2022年进出口金额合计占比33%),今年目标制定偏低,江苏为“外贸进出口总实现正增长”,广东为“进出口总额增长1%”。其次,我们统计的10个省市中,有6个省市较去年下调了目标增速,除广东外,其余5个省市包括重河北、福建、宁夏、湖南、安徽。
但区域层面仍有亮点,基数较小的边境省份、靠近新兴市场的省份,外贸目标增速较高。如西藏,去年进出口实际增速130%以上,今年目标为“力争进出口总额增长10%以上”。如广西,去年进出口实际增速7.3%,今年目标为“外贸进出口总额增长7%以上”。

(二)三大抓手:“新”市场+“新”产品+“新”业态
今年地方外贸的抓手可以总结为“三新”:“新”市场+“新”产品+“新”业态。
“新”市场,指积极开拓东盟、“一带一路”等新兴市场。如山东提出在深耕欧美日韩的同时,“更大力度发展东盟、中亚、中东、拉美、非洲新兴市场”;重庆提出“开拓东盟、南美、非洲等新兴市场”。
“新”产品,指支持“新三样”等产品出口。如广东广州提出“实施汽车出口促进措施,实现汽车出口‘10万+’目标”;江苏提出“大力支持‘新三样’、液化天然气动力船等高附加值、绿色低碳产品出口”。
“新”业态,指跨境电商、海外仓、数字贸易等新业态新模式。如江苏将“实施跨境电商高质量发展三年行动计划,着力发展‘跨境电商+产业带’,积极布局海外仓”;广东今年“力争跨境电商进出口规模突破万亿元”;上海“做大跨境电商、市场采购贸易和保税混配混兑业务规模”。

五、产业:聚焦数字经济、低空经济
(一)三大领域:数字经济、新兴产业、未来产业
除了传统产业技改外(见章节三-投资部分),各地产业部署主要涉及三大领域:数字经济、新兴产业及未来产业。
1、数字经济:4方面部署
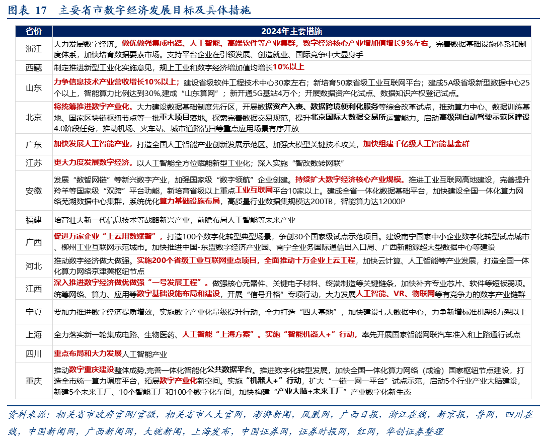
数字经济依然是今年地方两会的“高频词”。就主要省份情况看,今年地方部署大致包括以下4方面:
1)浙江、山东、西藏等地给出具体发展增速。浙江,“数字经济核心产业增加值增长9%左右”(去年目标10%)。山东,“力争信息技术产业营收增长10%以上”。西藏,“规上工业和数字经济增加值均增长10%以上”。
2)人工智能等重点产业:涉及广东、上海、四川、浙江、江西等多个地区。人工智能方面,广东明确人工千亿基金支持,“加快发展人工智能产业,打造全国人工智能产业创新发展示范区”、“加快组建千亿级人工智能基金群”。浙江、江西等地将加快人工智能等产业集群化发展。
3)数据及算力中心等新基建:涉及安徽、山东、江西、宁夏、重庆等地。如宁夏明确将“加快建设七大数据中心,力争新增标准机架6万架以上”。山东将“建成5A级省级新型数据中心25个以上,智能算力比例达到30%,建成‘山东算网’”。
4)数据交易及数据资产入表:涉及北京、山东。数据交易,北京要求“提升北京国际大数据交易所运营能力”。数据资产入表,北京将“开展数据资产入表、数据跨境便利化服务等综合改革试点”;山东将“开展数据资产化试点、数据知识产权登记试点”。

2、新兴产业:聚焦低空经济
当前主要地区对新兴产业的部署有两大趋势:
一是强调集群化发展。广东、四川、江苏、重庆、河北、山东、浙江、安徽、上海等10多个省市均作了部署。
二是积极布局低空经济。广东、安徽、山西、江西、江苏、北京、重庆、四川等10多个省市均有部署,其中绝大多数是首次将低空经济写入政府工作报告。如广东将“支持深圳、广州、珠海建设通用航空产业综合示范区”;四川明确多主体参与,“加快发展低空经济,支持有人机无人机、军用民用、国企民企一起上”。

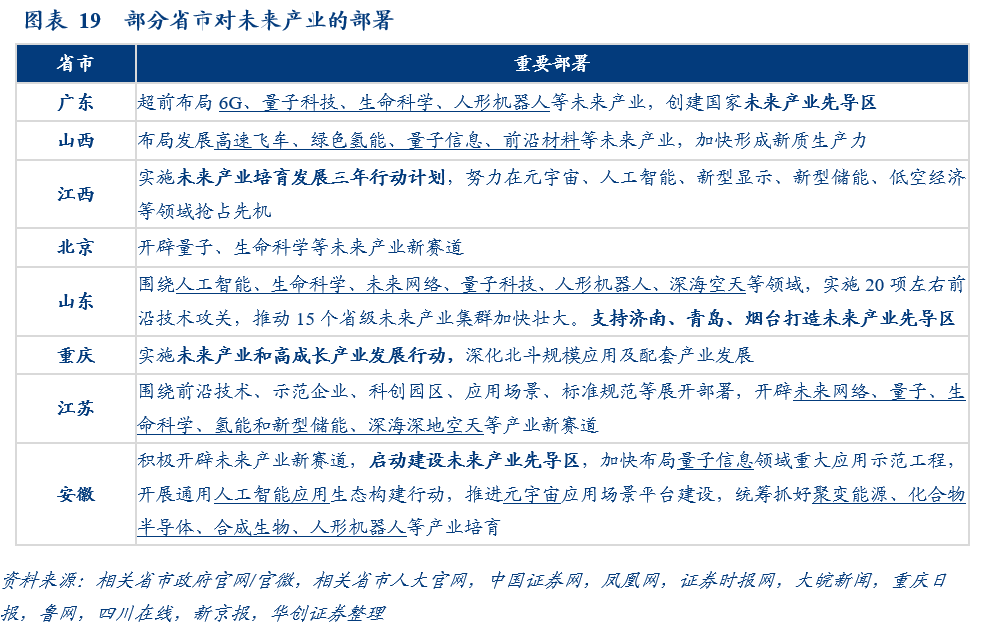
3、未来产业:创建产业先导区
地方对未来产业的部署,主要在量子科技、人形机器人、深海空天、未来网络等等领域。具体措施上,今年广东、安徽、山东将创建未来产业先导区。重庆、江西将实施未来产业发展行动计划或行动。

(二)能耗约束:主要为完成国家要求,较少设置具体目标
除江苏、重庆等个别地区外,其他省份较少设置具体能耗目标,表述主要为完成国家下达目标,与去年情况较为相似。

六、就业及物价:目标与去年基本一致
主要省市城镇新增就业目标与去年基本一致。我们统计的17省市城镇城镇新增就业目标合计为1013万人,与去年持平。
物价方面,主要省市基本为“居民消费价格涨幅控制在3%左右”,与去年一致。

七、区域协调及对外开放
(一)区域协调:多地布局县域经济
今年各地密集部署县域经济,包括四川、广东、江苏、浙江、广西、山东、福建、甘肃、宁夏、重庆等等。重点内容包括:
四川,把更多资源、资金、项目向县城倾斜;加大对人口净流入县域的支持力度,符合条件的按中等城市规划建设。
山东,实施强县领跑、弱县跨越等计划,力争“千亿县”建设取得新突破,培育100个卫星镇、特色专业镇、县域次中心镇。
江苏,打造10个国家县城新型城镇化建设示范地区。
福建,将加快打造县域重点产业链,引导每个县域做强1-2条重点产业链。
甘肃,开展城乡融合发展三年行动;统筹更多政策、资金、力量向县域倾斜。挖掘潜力优势,发展“飞地经济”,力争地区生产总值超百亿县域达到40个。
(二)对外开放:上海将推进金融高水平开放
多数省份就吸引和扩大外资作出工作部署,制造业、研发中心等是重点支持投向。浙江、海南明确今年具体目标,浙江将“力争实际使用外资200亿美元以上,其中制造业外资占比超过29%”;海南,“推动出台新版外商投资准入负面清单,实际使用外资增长10%”。广东、安徽、江苏等地,支持外资设立研发中心或总部经济,支持投向制造业等行业。
此外,关注上海今年的对外开放措施,涉及电子商务、金融等领域。上海提出,“扩大电子商务领域对外开放”、“配合中央金融管理部门,实施高水平金融对外开放”。金融业相关举措包括:“高水平建设国际再保险中心,优化跨境金融、离岸金融等服务”、“吸引高能级金融机构和长期资本来沪展业兴业,深化合格境外有限合伙人(QFLP)、合格境内有限合伙人(QDLP)试点”等等。
