①5月20日,东莞证券公告新任财务总监、董秘及总助; ②2024年以来已有4位高管离任,分别为李志方、潘海标、郭小筠和郜泽民; ③公司IPO或受叠加因素影响,保荐项目也频出状况。
财联社5月21日讯(记者 赵昕睿)2024年以来,伴随东莞证券股权变动的,还有高管的不断调整。从总裁离任,再到副总监/财务总监/董秘,合规总监的先后离任,让外界更感受股权变更前东莞证券的波动。
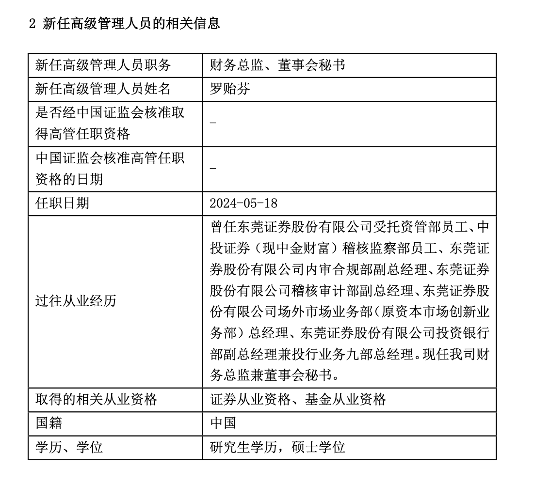
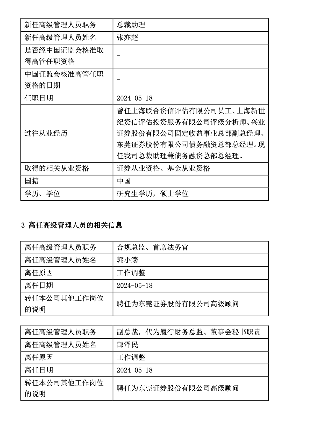
东莞证券于5月20日公告中提到四个不同职位的高级管理人员离任及新任。根据公告,原合规总监、首席法务官郭小筠;原副总裁并代行财务总监、董秘的郜泽民皆因工作调整辞去原先职务。值得注意的是,两位离任原因均为工作调整,且都转任东莞证券高级顾问。同时,东莞证券还公告将由罗贻芬担任财务总监、董秘,张亦超担任总裁助理。


就在同月,另一位高管也从东莞证券离任,前后不过十几天。5月8日,公司宣布董事会审议通过潘海标不再担任公司总经理一职,将由董事长陈照星在公司聘任新的总经理前代为履行总经理职务。
除几番人事变动外,IPO中止、获保荐罚单、公司股权被系数转让等一系列事件使东莞证券处于动荡之中。
东莞证券曾距离上市仅差一脚。2022年2月24日,证监会第十八届发审会,确定由东方证券投行保荐的东莞证券首发上市获得通过,但最终苦等批文一年而无果,随后在2023年3月选择重新申报上市。
东莞证券高管大变动
此次人事变动,从两位高管过往从业经历来看,新任财务总监、董事会秘书罗贻芬兼备合规与投行业务经验,曾在中投证券(现中金财富)担任稽核检查部员工,在东莞证券分别担任过受托资管部员工、合规部副总经理、稽核审计部副总经理、场外市场业务部总经理、投行部副总经理兼业务九部总经理,在东莞证券任职时间更久。
另一位新任总裁助理张亦超曾在资信评估公司担任评级分析师,在兴业证券担任固定收益事业总部副总经理,也在东莞证券债务融资总部担任过总经理。
东莞证券此次变动公告中已离职人员与先前的人员变动有所关联。2024年2月20日,任职公司原副总裁、财务总监、董事会秘书的李志方因公司经营管理需要,将另有任命,故不再担任上述职位,在董事会聘任新的财务总监、董事会秘书之前,则由郜泽民代为履行上述职位。
此次披露的人事变动中,郜泽民也辞去了以上职务,除财务总监、董事会秘书职位由罗贻芬接替外,公司副总裁、合规总监、首席法务官等职位将暂时空缺,先前另有任命的李志方也暂无履职动向。结合本次,东莞证券前后已有4位高管离职,分别为李志方、潘海标、郭小筠和郜泽民。
目前,公司高管阵容分别为:投行业务总监郭天顺,合规总监兼首席风险官季王锋,资管业务总监陈爱章,纪检监察组组长陈华,财务总监兼董事会秘书罗贻芬,首席信息官方浩,总裁助理张亦超,党委副书记孙志超,副总裁杜绍兴。
根据公司2023年财报,公司全年实现营收21.55亿元、净利润6.35亿元,同比分别下降6.26%和19.70%。公司称,由于受到市场IPO和再融资节奏放缓影响,投行业务有所下降;经济业务同样受市场行情和佣金率影响,收入也同比减少。与2023年相比,东莞证券在2024年是否出于业务调整安排,转而对公司内部人员进行多番调整值得进一步观察。
锦龙股份转让尚在进行
东莞证券除了在人员架构上不断洗牌,公司本身变动也颇多。先从股东锦龙股份转让公司股权来看,从最初仅打算转让公司20%的股权,到如今提升至40%股权,即锦龙股份所持东莞证券的所有股权份额,无疑不是一次清仓式转让。
自2023年11月4日初次披露转让股权一事,已过去近半年的时间,截至目前,锦龙股份共披露了8次进展公告。最新一次披露时间则是在4月30日,但在公告中并未披露重组预案,锦龙股份给出的理由是,公司仍须就标的股份交易相关事项继续与意向受让方进行谈判协商,相关的尽职调查、审计、评估工作尚未完成,因此,公司未能在提示性公告后六个月届满时披露重组预案。
根据已披露的公告,东莞金控资本有意收购锦龙股份所持有的20%股权,虽并非公司所计划的40%,但若后续受让20%成功,同为东莞国资旗下的东莞金控资本联合东莞发展控股、东莞金控集团将合计持有东莞证券75.4%,东莞国资或将成为东莞证券实控人,变更成地方国资券商。
IPO进程陷入停滞
在公司股权转让还未确定着落的同时,IPO进程也一度停滞。东莞证券于2023年3月2日起开始冲刺上市,预计融资30.95亿元,由东方证券保荐。由于公司申请文件中记录的财务资料已过有效期,需要补充提交,公司于3月31日更新审核状态为“中止”。
《首次公开发行股票注册管理办法》规定,首次公开发行股票并在主板上市的,最近三年内主营业务和董事、高级管理人员均没有发生重大不利变化,另外,首次公开发行股票并在主板上市的,最近三年实际控制人没有发生变更。结合近期公司人事变动频繁,外加股权转让一事有一定概率会使得公司实控人变更,叠加因素或对公司今后IPO路程均产生一定影响。
除公司本身冲刺IPO外,在保荐项目过程中也频频“出状况”。5月10日,东莞证券被罚,主要涉及保荐项目泉为科技2019年年度报告、2020年半年度报告的财务造假。经查,公司作为泉为科技的保荐机构,因在持续督导履职过程中存在两项违规行为,一是未对上市公司大额资金往来交易真实性审慎核查,二是未按规定完整填报2019年度现场检查报告;因此,广东证监局出具“双罚”,公司及相关负责人姚根发、杨娜采被一同采取出具警示函的措施决定。中信证券作为泉为科技的持续督导机构,与相关负责人凌鹏、浦瑞航也一同获罚,因存在4项违规情形被广东证监局同样采取出具警示函的措施。
5月14日,东莞证券作为爱特安为持续督导机构发布公告称,根据大连市公安局沙河口分局发布的《关于圣同润幸福生态科技集团有限公司所属大连圣同润国际旅行社有限公司涉嫌非法吸收公众存款案的通告》,爱特安为实际控制人金成被大连市沙河口区人民检察院批准逮捕,相关事项由于涉及影响公司持续经营能力,可能导致触发强制终止挂牌的情形,公司在保荐项目质量上或仍需加强。
