①信达资产新疆分公司某处长夫人王某,因内幕交易被没收盈利6.77万并罚款50万; ②该处长属于内幕信息知情人; ③通过妹夫账户,王某在内幕信息敏感期紧急买入“*ST香梨”,又在内幕信息公开后集中卖出。
财联社6月19日讯(记者 封其娟)上海监管局6月一则罚单揭示了信达资产新疆分公司某处长夫人内幕交易的始末。
据上海监管局最新披露,针对王某内幕交易“*ST香梨”股票一案,现已调查、办理终结。
被告知调查结果后,王某提出陈述、申辩意见,并要求听证,但该局不予采纳,指出申辩意见没有事实依据、案涉交易活动与内幕信息基本吻合,不足以推翻内幕交易的认定,最终没收违法王某所得6.77万元,并处以50万元罚款。

为挽救濒临退市的香梨股份,信达资产筹划以购买资产为香梨股份“保壳”。在这个过程中,信达资产、信达证券及信达资产新疆分公司组成的项目组在2021年5月17日锁定拟现金购买资产方案;在敲定了“保壳”资产后,信达资产、香梨股份与凯雷投资于同年10月11日签署了重组框架协议,香梨股份也在当日盘后发布相关公告。
而购买资产事项属“公司的重大投资行为”,在公开前属于内幕信息,该内幕信息敏感期为2021年5月17日至2021年10月11日。
由罚单可知,时任信达资产新疆分公司某处处长王某1于2021年8月18日参与中介服务聘请申请的审批流程并签字,属于内幕信息知情人,与此次被罚的王某系夫妻关系,二人共同生活。
在内幕信息敏感期内,王某借用妹夫曹某证券账户于2021年8月26日至2021年9月28日买入“*ST香梨”股票4.39万股,买入金额44.1万元,在调查日前全部卖出,经计算,上述交易盈利6.77万元。
经查,交易决策为王某作出,资金也来源于王某,王某通过现金、转账等方式将曹某证券账户卖出“*ST香梨”股票所得资金转出,收益最终归属于王某。罚单指出,2021年8月24日至2021年11月5日曹某证券账户买卖“*ST香梨”股票的交易手机号为王某手机号码;2021年8月24日至2021年9月2日王某向曹某证券账户共转入45万元,用于买入“*ST香梨”股票。
据上海监管局复核了解到,王某1于2021年8月底明确告知王某其属于内幕信息知情人以及近亲属不能交易、持有“*ST香梨”股票的要求,随后王某立即清空李某霞证券账户“*ST香梨”股票、紧急向妹妹借用妹夫账户、转入资金并立即买入“*ST香梨”股票,在内幕信息公开后集中卖出、转出资金的行为,与内幕信息基本吻合。
申辩被驳,监管认定内幕交易事实
罚单显示,王某案涉交易活动与内幕信息基本吻合的具体情形有三:
一是王某借用证券账户、转入资金以及买入股票时间与获悉内幕信息的时间基本吻合。王某1不晚于2021年8月18日知悉内幕信息,并于8月23日作为评审小组成员参加中介机构选聘会,王某于2021年8月23日向妹妹提出借用曹某证券账户,并从2021年8月24日开始转入资金并申报买入“*ST香梨”股票。
二是王某卖出股票、转出资金时间与内幕信息公开时间基本吻合。曹某证券账户从2021年10月13日至2021年11月5日卖出成交“*ST香梨”股票共4万股,占敏感期内买入成交量91%,同时资金转出也主要发生在内幕信息公开后。
三是王某在借用曹某证券账户时,体现出一定紧迫性,且在借用后仅交易“*ST香梨”一只股票,在转出资金时采用现金、转账等较隐蔽形式,行为明显异常。且王某不能作出合理说明。
在陈述申辩材料和听证会中,王某及其代理人提出三点陈述申辩意见:
第一,2021年8月底,王某1告知王某,因王某1属于内幕信息知情人,要求相关近亲属不能交易、持有“*ST香梨”股票,王某遂全部卖出李某霞证券账户“*ST香梨”股票。但王某1并未告知具体的内幕信息内容。
第二,王某通过使用李某霞等证券账户,长期关注和交易香梨股份股票,交易具有延续性和一致性,交易基于正常的投资分析,并非利用内幕信息。通过曹某证券账户买入该股票,系受妹妹与妹夫之托为其理财。
第三,王某使用曹某证券账户交易“*ST香梨”股票与其交易习惯相似,卖出时是基于自己的判断,交易未与内幕信息达到“高度一致”。涉案资金来源和获利主体均为王某妹妹,其采用现金方式转出资金系避免违反本人公司内部规定。其行为仅仅只是违规,而非内幕交易。
经复核,上海证监局认定王某内幕交易“*ST香梨”股票的行为,驳回上述申辩意见,依据有三:
第一,王某关于曹某向其推荐“*ST香梨”股票、涉案交易与其交易习惯相似、系受妹妹与妹夫之托为其理财的意见,没有事实依据。
第二,根据在案证据以及王某的陈述申辩意见,王某1于2021年8月底明确告知王某其属于内幕信息知情人以及近亲属不能交易、持有“*ST香梨”股票的要求,随后王某立即清空李某霞证券账户“*ST香梨”股票、紧急向妹妹借用曹某证券账户、转入资金并立即买入“*ST香梨”股票,在内幕信息公开后集中卖出、转出资金的行为,与内幕信息基本吻合。
第三,结合上述行为,王某提出的内幕信息敏感期外交易、系自主判断、交易习惯相似、交易未明显放大等理由不能排除其存在利用内幕信息从事证券交易活动,不足以推翻内幕交易的认定。
信达资产及旗下高管近年来频繁被罚
基于上海监管局认定的内幕交易事实,时任信达资产新疆分公司某处处长王某1便存在泄露内幕信息的行为。近年来,信达资产总公司、分公司及多位高管已因多类违规行为被罚,其中也包括了多位处长。
今年6月4日,国家金融监督管理总局新疆监管局发布了一批行政处罚信息公开表,处罚对象包括信达资产新疆分公司及旗下两位高管。

因通过内部交易掩盖风险、未按规定审慎开展市场化债转股业务,信达资产新疆分公司被处以110万元的罚款;公司时任副总经理柏晓东,时任业务四处负责人、业务二处负责人、总经理助理李勇,均被警告,并分别罚款6万元、7万元。
5月31日,国家金融监督管理总局发布的3份行政处罚信息公开表,均与信达资产有关。
据披露,因存在资产风险分类不准确、房地产行业统计数据不准确、附属机构管理不到位等情形,信达资产被罚款735万元。同时,信达资产时任风险管理部总经理袁良明、时任首席风险官罗振宏对资产风险分类不准确行为负有责任,均被处以警告。

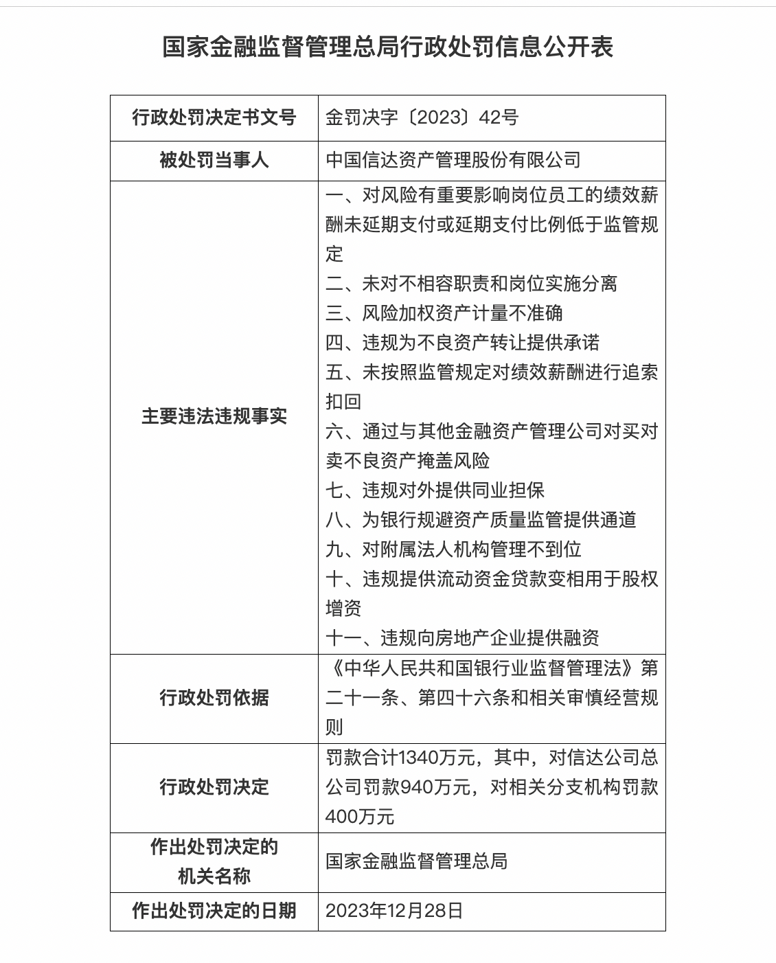
去年年底,该总局机关针对信达资产、旗下分公司及多名高管发布处罚信息公开表,总罚款合计1340万元,其中,对信达总公司罚款940万元,对相关分支机构罚款400万元。
经披露,信达资产存在多达11项违规事实:一、对风险有重要影响岗位员工的绩效薪酬未延期支付或延期支付比例低于监管规定;二、未对不相容职责和岗位实施分离;三、风险加权资产计量不准确;四、违规为不良资产转让提供承诺;五、未按照监管规定对绩效薪酬进行追索扣回;六、通过与其他金融资产管理公司对买对卖不良资产掩盖风险;七、违规对外提供同业担保;八、为银行规避资产质量监管提供通道;九、对附属法人机构管理不到位;十、违规提供流动资金贷款变相用于股权增资;十一、违规向房地产企业提供融资。

因违规为不良资产转让提供承诺,信达资产北京分公司时任总经理王晓军、时任副总经理周顺、时任副总经理毕进宇,均被处以警告并罚款10万元;时任业务七处副处长张化军被处以警告并罚款5万元。
因违规提供流动资金贷款变相用于股权增资,信达资产深圳分公司时任总经理吴斌、时任副总经理马仲康,被处以警告并罚款10万元;时任业务三处处长王蕾被处以警告并罚款5万元。
另外,信达资产云南分公司时任总经理陈卫红、时任副总经理堵云,存在通过与其他金融资产管理公司对买对卖不良资产掩盖风险的,均被处以警告并罚款5万元。
