①历史上看,7月份胜率与赔率较高的行业主要集中在化工、有色、电力、养殖和军工。 ②中报业绩占优的方向大概率将集中在涨价链、出口链和TMT。
兴业证券发布研报指出,历史上看,7月份胜率与赔率较高的行业主要集中在化工、有色、电力、养殖和军工。比较近十年各行业7月份的超额胜率与超额收益率,其中胜率和赔率较高的方向主要集中在化工、有色金属、电力、养殖和军工;从具体细分行业看,肉鸡养殖、聚氨酯、煤化工、贵金属、地面兵装、氮肥以及特钢近十年7月份的超额胜率达到80%。从具体公司来看,中信特钢、万华化学、中航重机、华鲁恒升、正邦科技与云南铜业等公司在7月份的超额胜率相对较高。其中,中信特钢、万华化学、中航重机与华鲁恒升近十年7月份的超额胜率超过了90%。
一、7月哪些行业和公司胜率较高?
历史上看,7月份胜率与赔率较高的行业主要集中在化工、有色、电力、养殖和军工。比较近十年各行业7月份的超额胜率与超额收益率,其中胜率和赔率较高的方向主要集中在化工、有色金属、电力、养殖和军工;从具体细分行业看,肉鸡养殖、聚氨酯、煤化工、贵金属、地面兵装、氮肥以及特钢近十年7月份的超额胜率达到80%。


而从具体公司来看,中信特钢、万华化学、中航重机、华鲁恒升、正邦科技与云南铜业等公司在7月份的超额胜率相对较高。其中,中信特钢、万华化学、中航重机与华鲁恒升近十年7月份的超额胜率超过了90%。

二、7月上涨概率较高的行业背后,有何基本面逻辑的支撑?
7月份上涨概率较高的行业背后,实际上隐含着两大基本面逻辑的支撑:
一方面,7月是全年旺季交易有效性最强的月份。三季度随着生产、施工、暑期消费需求都开始陆续步入旺季,市场的旺季交易情绪也将逐渐提升。从近十年股价表现看,7月是旺季行业全年超额收益最为显著的月份。

而7月胜率赔率较高的化工、有色、电力和养殖均在三季度迎来旺季,需求端的边际改善将赋予行业阶段性的景气比较优势:

首先,“金九银十”旺季将至,化工品、铜铝、以及地产基建链条的水泥、玻璃、钢铁等行业备货需求通常较为旺盛。从今年情况看,这些品种经历过去两年去库,当前多处于库存水平偏低,且供给偏紧、产能收缩的状态,旺季需求的改善或将进一步加剧供给紧张,催化价格上涨。


其次,夏季用电高峰期,电力行业尤其是季节性较强的水电,发电量将显著提升。今年在来水偏丰、水电出力增加的背景下,水电旺季盈利增长的确定性仍相对较强。

最后,生猪、肉鸡、水产养殖等行业的消费需求也将迎来季节性回暖。伴随产能去化传导至供给减少,二季度以来生猪价格已经开启新一轮上行周期,肉鸡、水产品在三四季度需求季节性回升的提振下,价格水平也有望迎来抬升。

另一方面,7月是全年最看业绩的月份之一,市场将更加注重交易现实,关注基本面的兑现。统计全年各月市场涨跌幅排名与业绩增速排名的相关性,7月是市场对业绩关注程度最高的月份之一,仅次于4月(年报与一季报披露窗口),而这主要源于7月份将迎来中报业绩预告的密集披露期,且中报业绩预告的披露率通常较高,引导市场更加聚焦基本面,注重交易现实。

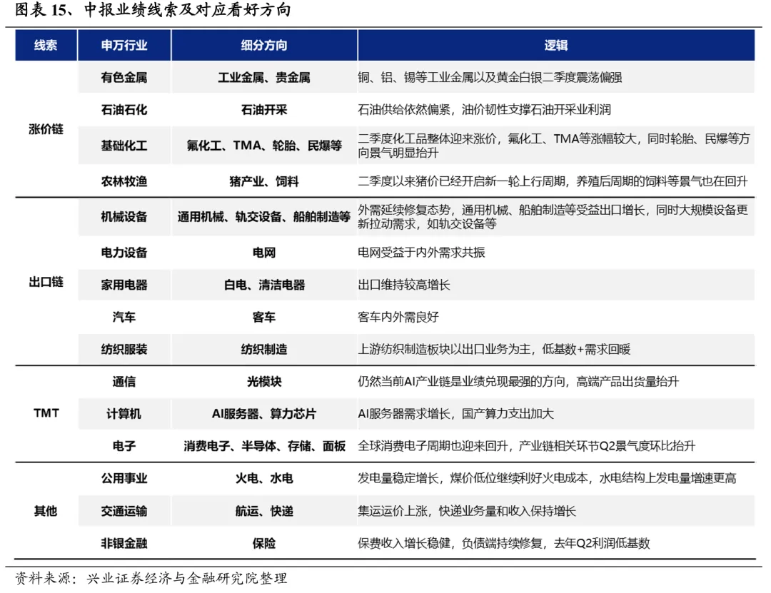
结合我们对各行业业绩前瞻的梳理,中报业绩占优的方向大概率将集中在涨价链、出口链和TMT:
涨价链:受益于价格上涨的有色金属(工业金属、贵金属)、石油石化(石油开采)、基础化工(氟化工、TMA、轮胎、民爆等)等方向;
出口链:出口景气支撑的机械设备(通用机械、船舶制造等)、家用电器(白电、清洁电器)、纺织服饰(纺织制造)等方向;
TMT:受益于全球AI产业景气高企、消费电子需求回暖以及我国国产替代加持的电子(消费电子、半导体、存储、面板等)、通信(光模块)、计算机(AI服务器、算力芯片)方向。
其他:此外,公用事业(火电、水电)、交通运输(航运、快递)、非银金融(保险)等行业二季度业绩也有望受到景气向好支撑。

因此,对于未来一段时间的行业配置,建议聚焦基本面、沿着旺季与中报业绩两条景气线索展开:一方面,重点关注化工、有色、电力、养殖等行业的旺季交易机会;另一方面,结合业绩前瞻寻找中报绩优的方向,主要集中在涨价链、出口链和TMT。
风险提示
指标代表性不足、历史经验失效、经济超预期变化等。
