①浙商证券将融资类业务规模上限从400亿上调至500亿; ②年内至少华林、兴业、山西等四家券商也上调了融资类业务上限; ③截至9月23日A股融资余额再破2.4万亿,两融市场火热但杠杆水平稳健。
财联社9月25日讯(记者 王晨)近期券商融资类业务规模上限调整动作频频,浙商证券成为最新一员。
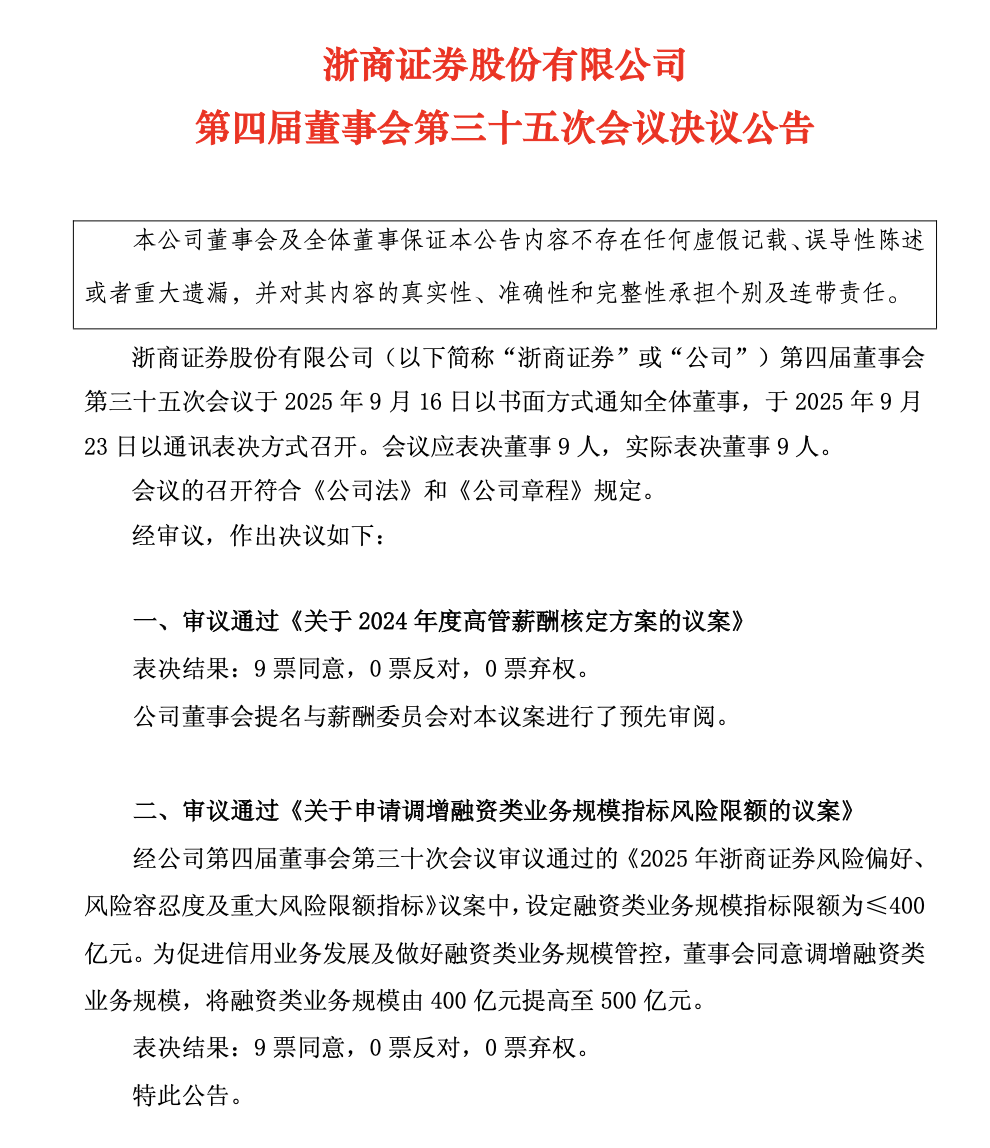
据浙商证券最新公告显示公告,董事会全票通过决议,将融资类业务规模上限从原先的400亿元大幅上调至500亿元,这一调整不仅是对公司信用业务发展的战略布局,更折射出当前市场环境下券商对融资业务的积极预判。
据财联社统计,2025年内已有华林证券、兴业证券、山西证券等至少四家券商先后上调融资类业务规模上限。其中,华林证券动作最为频繁,3月将信用业务总规模上限调至62亿元后,9月再度上调至80亿元,短短半年内两度调整,累计增幅超29%。
券商集体加码的背后,是A股两融市场的持续火热。截至9月23日,A股融资余额突破2.4万亿,单日融资买入额达2778亿元,占A股成交额比重超11%;从参与主体看,8月市场新开两融账户18万户,创年度新高,同比激增381%,截至8月末两融账户总数达1511万户。值得注意的是,尽管市场热度高涨,但当整体杠杆水平保持稳健。
浙商证券上调融资类业务规模上限至500亿
浙商证券最新公告显示,为促进信用业务发展及做好融资类业务规模管控,董事会同意调增融资类业务规模,将融资类业务规模由400亿元提高至500亿元。
回溯此前,浙商证券第三十次董事会审议曾通过《2025年浙商证券风险偏好、风险容忍度及重大风险限额指标》议案中,设定融资类业务规模限额为≤为400亿元。
此次百亿规模的上调,不仅体现了浙商证券对当前市场环境的判断,更彰显了其在信用业务领域进一步拓展的规划。

年内至少四家券商上调融资类业务规模上限
据财联社记者统计,年内至少已有四家券商上调融资类业务规模上限,包括浙商证券、华林证券、兴业证券、山西证券。
就在两周前,华林证券公告显示,董事会同意公司信用业务(包括融资融券、以自有资金出资的股票质押式回购交易、约定购回式证券交易及其他信用业务)总规模上限调整为80亿元;同时授权公司经营管理层根据公司及市场情况,在上述总规模范围内决定各信用业务的具体规模,并明确经营管理层作出调整规模决定时需采取有效措施,确保公司净资本及风险控制指标持续符合相关监管要求。
这并不是华林证券首次上调,公司曾在3月29日公告,董事会审议通过将信用业务总规模上限调整为62亿元。短短几个月时间,公司再次上调信用业务总规模上限,幅度达18亿元。
华林证券相关人员表示,近期市场行情向好,融资融券市场规模快速上涨,各券商的规模都有增加,华林融资业务客户需求明显增加,公司此次调整正是为了积极把握市场机遇,更好地满足客户需求。
此外,兴业证券也曾在5月1日公告,董事会通过调整公司信用业务总规模上限的议案,进一步完善公司信用业务布局,以适应市场变化和自身发展需求。
山西证券曾在4月26日审议通过信用业务使用自有资金最大规模不超过110亿元。其中融资融券业务最大规模不超过100亿元;股票质押式回购业务最大规模不超过10亿元。而在此前山西证券信用业务上限为100亿,两融上限80亿,股票质押上限20亿。
业内人士认为,多家券商上调融资类业务规模上限,主要是基于市场火热的两融业务需求,公司可能将授权两融业务更多额度,满足投资者的融资需求,同时也有助于券商在激烈的市场竞争中抢占更多市场份额,提升自身业务收入。
融资余额突破2.4万亿
在市场整体向好的背景下,杠杆资金也在积极入场,A股融资余额呈现出稳步攀升的态势,成为推动市场上涨的重要力量之一。
截至2025年9月23日,A股融资余额达到2.4万亿元,这是今年以来第二个交易日融资余额突破2.4万亿。融资余额占流通市值的比例为2.52%,单日融资买入额为2778亿元,融资买入额占A股成交额比重为11.03%。
值得注意的是,尽管当前两融业务呈现出火热态势,但市场整体杠杆水平仍保持稳健。当前融资余额占流通市值比低于历史峰值4.72%,融资买入额占A股成交额比重处于历史中枢水平,历史最高位19.26%,同时市场平均维持担保比例仍维持在高位。
两融业务持续火热
中证数据显示,8月份市场新开融资融券账户18万户,这一月度数据不仅同比增长381%,环比增长48%,更创本年度最高。从两融账户月度账户数据变化来看,融资融券账户数整体呈现稳步上升趋势,尤其是8月份,新开账户数实现大幅增长,市场参与热情空前高涨,截至8月末,市场融资融券账户总数已达1511万户。
据ifind数据显示,截至9月23日,A股两融个人投资者数量达到767.73万名,机构投资者达50080户,参与交易的投资者数量达521496名,有融资融券负债的投资者数量达1813297名,较年初均显著增长。
不仅如此,财联社记者还从多家券商营业部从业人员处了解到,近期客户咨询量明显增多,两融业务咨询量与实际开通量同步攀升,是客户咨询焦点之一。如何融资、如何划转股票作为担保品、如何还款、如何转出两融账户资金、维持担保比例等问题均是客户较为关心的。
