①2025年,人形机器人产业量产加速; ②斯菱股份年初迄今股价累计最大涨幅为329%; ③梳理人形机器人产业链成本占比居前的无框力矩电机、谐波减速器等环节的A股名单(附表)。
财联社12月13日讯(编辑 笠晨)2025年,人形机器人产业量产加速,智元等企业实现千台级交付、核心部件国产化率大幅提升,国内外政策持续支持,板块热度与商业化进程同步推进。中信证券研报表示,人形机器人的产业趋势,将继续为板块提供业绩和估值的双重驱动。二级市场方面,聚焦谐波减速器环节的斯菱股份年初迄今股价累计最大涨幅为329%,聚焦无框力矩电机环节的昊志机电年初迄今股价累计最大涨幅为134%。


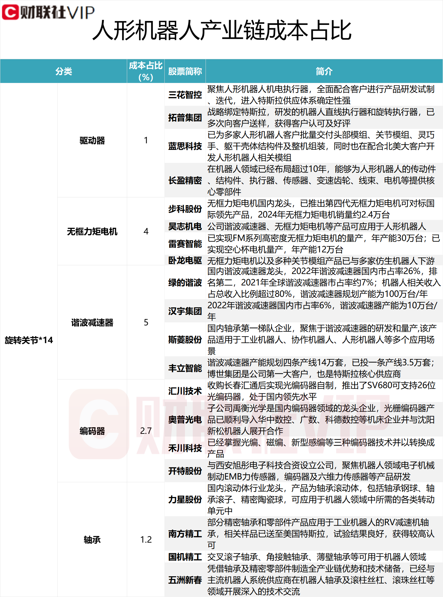
据财联社VIP盘中宝数据此前梳理,在人形机器人产业链中,在旋转关节领域,驱动器的成本占比为1%,涉及的A股上市公司有三花智控、拓普集团、蓝思科技和长盈精密;无框力矩电机的成本占比为4%,涉及的A股上市公司有步科股份、昊志机电、雷赛智能和卧龙电驱,谐波减速器的成本占比为5%,涉及的A股上市公司有绿的谐波、汉宇集团、斯菱股份和丰立智能,编码器的成本占比为2.7%,涉及的A股上市公司有汇川技术、奥普光电、禾川科技和开特股份,轴承的成本占比为1.2%,涉及的A股上市公司有力星股份、南方精工、国机精工和五洲新春。具体情况如下图:

昊志机电的谐波减速器、无框力矩电机等产品可应用于人形机器人。东北证券谢佶圆等人在12月11日发布的研报中表示,昊志机电机器人业务打造第二增长曲线。昊志机电已经构建起“N+1+3”的机器人业务体系。昊志机器人成立于2024年,由昊志机电全资控股,专注于减速机等核心领域,当前相比国际17规格以下同类减速器,昊志机电的传动精度提升66.7%,振动峰值下降60%,声音强度降低约22.7分贝,达到世界领先水平,已送样头部人形机器人厂商测试。
步科股份为无框力矩电机国内龙头,已推出第四代无框力矩电机可对标国际领先产品,2024年无框力矩电机销量约2.4万台。雷赛智能已实现FM系列高密度无框力矩电机的量产,年产能30万台;已实现空心杯电机量产,年产能12万台。卧龙电驱的无框力矩电机以及多种关节模组产品已与多家仿生机器人下游客户开展联合研发,送样测试等工作,部分客户已形成小批量订单。
斯菱股份为国内轴承第一梯队企业,聚焦于谐波减速器的研发和量产,该产品适用于工业机器人、协作机器人、人形机器人等多个应用场景。中泰证券冯胜等人在11月30日发布的研报中表示,轴承是支撑机器人运动部件的核心零部件,主要用于机器人关节、手臂等精密部位。公司本次购买银球科技股权有助于拓展精密轴承业务,通过发挥产业协同效应,共同推动在精密轴承、汽车零部件、机器人零部件等重要领域的深度合作,进一步提升公司综合竞争能力及整体盈利能力,为股东创造更大的价值。
绿的谐波为国内谐波减速器龙头,2022年谐波减速器国内市占率26%,排名第二,2021年全球谐波减速器市占率约7%;机器人相关收入占总收入比例超过80%,谐波减速器规划产能为100万台/年。汉宇集团2022年谐波减速器国内市占率达6%,谐波减速器产能为10万台/年。丰立智能的谐波减速器产能规划四条产线14万套,已投一条产线3.5万套;博世集团是公司第一大客户,也是特斯拉核心供应商。
