①临近2025年年末,货币基金市场迎来“限购潮”,基金公司针对代销渠道实施“定向封锁”,以落实监管要求。 ②多家基金公司对非银行代销渠道实行严厉封锁,并采取严控策略,以维护现有基金份额持有人的利益。
财联社12月18日讯(编辑 王蔚 实习生 梁泽丰) 正值2025年年末,货币基金市场迎来一波“限购潮”。
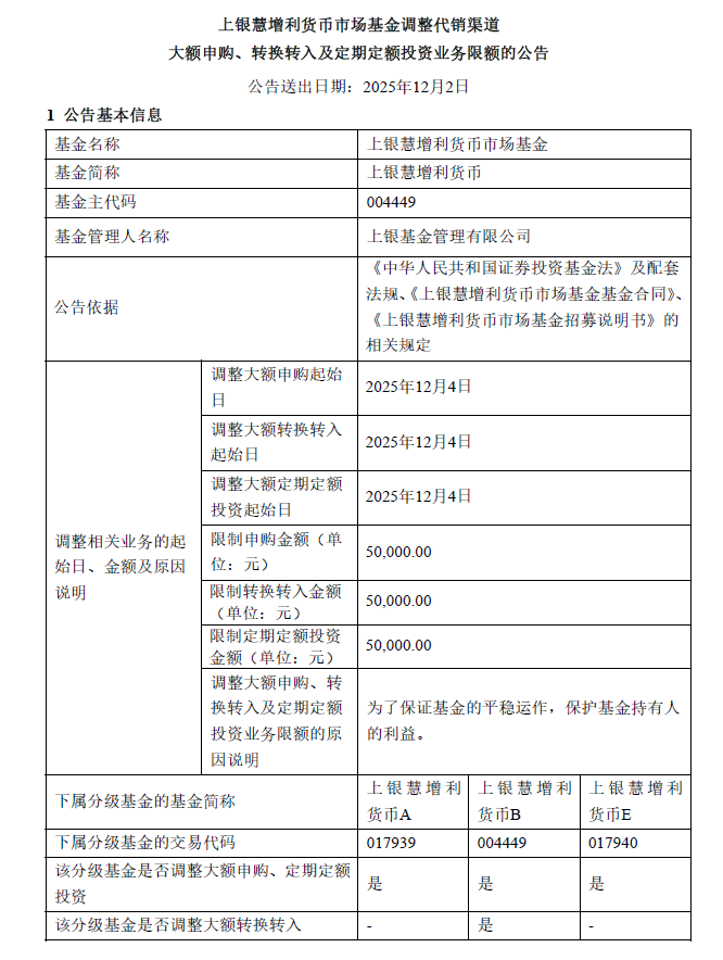
近日,上银基金发布上银慧增利货币市场基金大额申购限额的公告:

这不是孤例。据财联社不完全统计,12月以来,包括上银、建信、中银、富安达在内的超30家基金公司发布暂停大额申购或调整限额的公告。
业内人士指出,在年末流动性考核与收益率排名的双重驱动下,基金公司对申购限额采取了严控策略。
一方面,申购门槛被直接压降至“地板价”。九泰日添金货币、中航航行宝货币、长城工资宝(特定渠道)等多只基金将单日申购限额设定为1万元;华泰紫金天天金ETF对济安基金、中信建投等特定渠道的B类份额限额亦仅为1万元。
另一方面,限额调整陷入“收紧-放松-再收紧”的高频震荡。以上述的上银慧增利货币为例,该基金在12月2日至16日的半个月内实施了5次限额调整,额度在5万元与50万元之间反复切换,最终于16日再次收紧至5万元。
业内人士指出,以上举动主要为了防范大额资金摊薄存量收益。
本轮限购中,基金公司针对代销渠道实施“定向封锁”,这与监管政策收紧密切相关。近期,监管部门发布《机构监管情况通报》,明确要求场外货币市场基金应在份额确认日10:00前发送数据,销售机构于16:00前划款,并严禁在宣传中使用“实时到账”、“极速赎回”等表述。
业内分析指出,此次新规意在从源头上打击利用垫资和时间差进行的“息差套利”行为。此前,部分投资者利用第三方代销机构“T+1日确认份额、T+2日资金划转”的时间差,在资金未实际到账的情况下提前享受基金收益,同时叠加在代销账户的存款收益。这种“薅羊毛”行为实质上摊薄了原持有人的利益,并增加了基金管理人的流动性管理难度。
为落实监管要求,多家基金公司对非银行代销渠道实行严厉封锁。具体来看,富安达现金通、泓德添利等产品暂停了绝大部分代销机构的申购业务,仅豁免平安银行、招商银行(招赢通)、京东肯特瑞等少数“白名单”机构;鑫元安鑫宝则制定了更为精细的差异化策略,对光大银行、南京银行等特定银行渠道的申购限额放宽至1000万元,而对特定券商及第三方渠道则严控在5万元。
财达证券相关研报指出,基金公司选择主动限购,意在控制资金流入节奏,体现出对长期业绩稳定性的重视。国信证券分析认为,基金管理人密集启动限购,本质上是为了保证基金的稳定运作,切实维护现有基金份额持有人的利益。
