①12月17日,上海通信管理局下架38款未完成侵害用户权益整改的APP,系此前抽查71款问题APP后的复核处置结果; ②71款问题APP中,含多款金融类应用,主要存在未明示信息处理规则、账号注销难、违规收集使用个人信息等突出问题。
财联社12月18日讯(记者 王晨)12月17日,上海市通信管理局发布通报,对38款未按要求完成侵害用户权益问题整改的APP(SDK)采取下架处理措施。
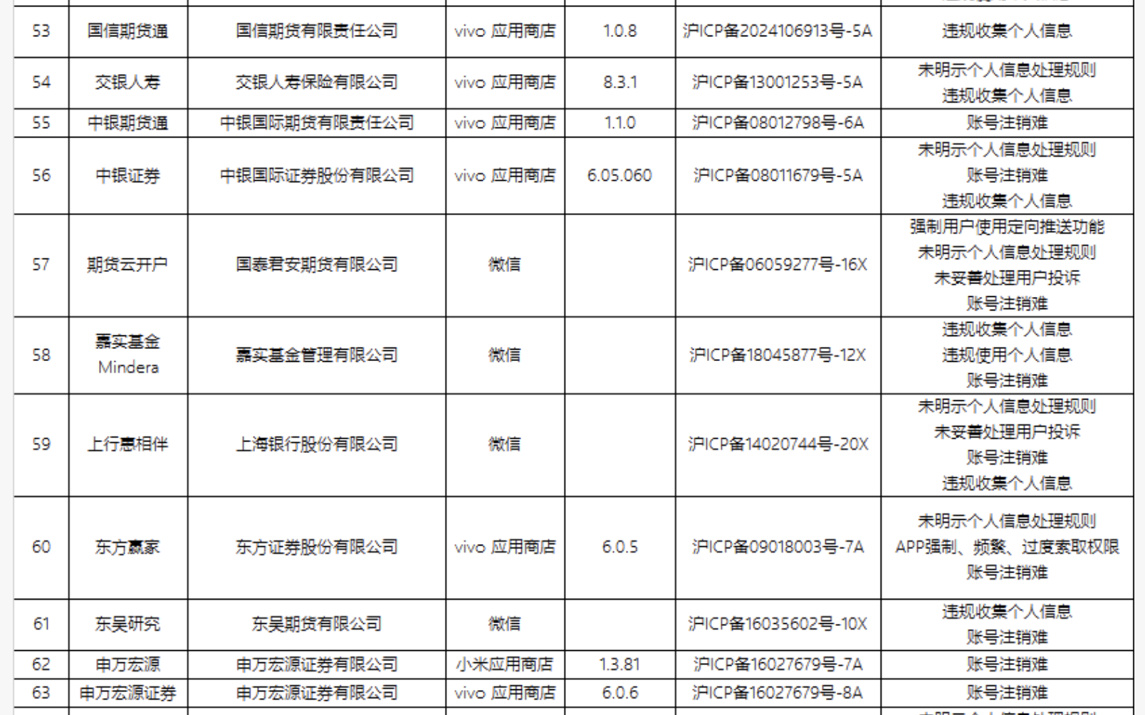
据悉,上海市通信管理局于2025年11月组织专业第三方检测机构,对辖区内APP(SDK)开展全面抽查,共发现71款存在侵害用户权益的违法违规应用,其中包含国信期货通、交银人寿、中银证券、东方赢家、申万宏源等多款金融类APP,涉及用户资金安全与个人信息双重保障领域。
监管部门随即向社会公示问题APP名单,要求相关备案主体限期完成整改。然而整改期限届满后,经第三方机构复核评估,71款问题APP(SDK)中仅33款达到合规标准,剩余38款因未落实整改要求被依法下架。
值得关注的是,此次事件再次暴露金融类APP个人信息保护领域的突出问题,未明示个人信息处理规则、账号注销难、违规收集使用个人信息等乱象频发,且近两年券商APP违规事件屡见不鲜,相关违规乱象已成为行业整改的重点关注领域。
71款问题APP仅33款完成整改
12月17日,上海市通信管理局通报,对包括中银证券、上行惠相伴、众安保险旗下多款应用在内的38款APP(SDK)采取下架处理。
通报称,上海市通信管理局依据《个人信息保护法》《网络安全法》《电信条例》等相关法律法规,按照中央网信办、工业和信息化部、公安部、市场监管总局四部门联合发布的《关于开展2025年个人信息保护系列专项行动的公告》要求,于2025年11月组织专业第三方检测机构对上海市范围内的APP(SDK)开展了全面抽查。
抽查结果显示,共有71款APP(SDK)被查出存在侵害用户权益的违法违规行为,国信期货通、交银人寿、东方赢家、申万宏源、中银证券等多款金融类APP赫然在列,涉及用户资金安全与个人信息双重保障领域。监管部门随即向社会公示了这71款问题APP(SDK)的名单,明确要求相关备案主体在规定期限内完成整改。
在整改期限届满后,上海市通信管理局组织开展了核查复检工作。经第三方检测机构复核评估,71款问题APP(SDK)中仅有33款按要求落实了整改措施,剩余38款APP(SDK)未能达到合规标准。

为切实保障用户合法权益,监管部门依法对这38款未完成整改的应用采取下架处理,并明确表示将持续跟踪后续情况,视情节进一步采取停止接入、行政处罚、纳入电信业务经营不良名单等更为严厉的处理措施。
对于此次“中银证券”APP被下架一事,中银证券回应称,公司始终高度重视用户信息保护工作,致力于为客户提供安全、可靠、放心的互联网应用使用体验。接到上海市通信管理局11月通报指出的问题后,公司迅速开展整改并按要求提交整改及自评估报告。针对APP在部分应用商城被下架问题,公司正积极与相关方沟通了解情况,力争尽快解决,并表示将充分尊重并虚心接受监管提出的意见建议,切实采取有效措施保障整改到位。
金融类APP违规乱象频发,三大问题成重灾区
梳理上海市通信管理局公示的违规详情可以发现,金融类APP的侵害用户权益行为主要集中在三大方面,部分应用甚至多项违规叠加,侵犯了用户的个人信息权益。
未明示个人信息处理规则是最为普遍的违规问题。在11月公示的违规名单中,交银人寿、中银证券、上行惠相伴、东方赢家等多款金融APP均因这一问题被点名。
按照《个人信息保护法》规定,个人信息处理者在处理个人信息前,应当以显著方式、清晰易懂的语言真实、准确、完整地告知用户个人信息处理的目的、方式、范围等事项。但部分金融APP要么将隐私政策隐藏在繁琐的菜单中,导致用户难以充分了解个人信息的处理情况。
账号注销难成为金融类APP的另一大顽疾。中银期货通、期货云开户、嘉实基金Mindera、申万宏源、申万宏源证券等多款应用均存在此类问题。不少用户反映,部分金融APP的账号注销流程繁琐复杂,设置多重门槛,或通过客服推诿、系统故障等方式变相阻碍用户注销账号。
违规收集、使用个人信息问题同样较为多见。国信期货通、中银证券、嘉实基金Mindera、兴业证券优理宝等APP均存在此类违规行为。部分金融APP超出服务必要范围,过度收集用户的地理位置、通讯录、设备信息等与服务无关的个人信息,导致用户个人信息存在被滥用、泄露的极大风险。
部分金融APP还存在强制用户使用定向推送功能、APP强制频繁过度索取权限、未妥善处理用户投诉等其他违规行为。例如,期货云开户被指强制用户使用定向推送功能,东方赢家则存在APP强制、频繁、过度索取权限的问题。

近两年券商APP违规频发
事实上,此次38款APP下架并非金融类应用首次因个人信息保护问题被监管通报。梳理近两年的监管动态可以发现,券商APP作为金融类应用的重要组成部分,违规事件频发。
2025年10月,上海市通信管理局抽查发现,光大证券旗下“光证科技e站”、其全资子公司光大期货旗下“光大期货营业厅”APP均存在“未明示个人信息处理规则”的违规问题。
2025年7月,银泰证券“银泰掌易宝”APP被国家网络安全通报中心通报多项违规,首次运行时未以弹窗等明显方式提示用户阅读隐私政策,以默认同意的方式征求用户同意,且隐私政策难以访问,同时在向第三方提供个人信息时未履行告知义务和取得单独同意,也未做匿名化处理。同月,财达证券旗下“财达财日昇”APP因向第三方提供个人信息未获得用户同意、未做匿名化处理被通报。
2025年6月,国家网络安全通报中心更是一次性点名了兴业证券、诚通证券、五矿证券、申港证券4家券商的APP,均存在违法违规收集使用个人信息的情况。
其中,兴业证券优理宝APP未向用户提供撤回同意收集个人信息的途径与方式,且向其他个人信息处理者提供用户个人信息时未履行告知义务和取得单独同意;
诚通证券APP未采取加密、去标识化等安全技术措施保护用户个人信息,未在向第三方提供信息时告知用户详情并获得单独同意;
申港证券APP的隐私政策未逐一列出收集使用个人信息的目的、方式和范围,向第三方提供个人信息时也未履行告知义务和取得单独同意;
五矿证券APP则存在向第三方提供个人信息未告知用户且未获单独同意,以及未落实个人信息安全保护技术措施等问题。
