①皮肤病药物占用医保金额较小,市场受政策影响相对较小,该类药物中非处方OTC药物占比相对较高,市场规模呈现持续增长的态势; ②2023年4月,知原药业第一次向深交所递交了招股书,前后经历了两轮由深交所下发的问询函,学术推广费用成为监管层的主要质疑点。
《科创板日报》12月22日讯(记者 史士云)日前,江苏知原药业股份有限公司(以下简称“知原药业”)宣布完成近3亿元Pre-IPO轮融资。本轮融资由创新工场领投,凯辉基金等机构跟投。
而在获得上述融资前,知原药业已经历了一段未竟的IPO往事。其早在2023年4月便首次向深交所递交招股书,计划在深交所主板上市。历经一年零两个月,前后更新多次招股书,却始终未能敲开资本市场的大门。直至去年10月,知原药业及其保荐人国投证券撤回上市申请文件,其首次IPO尝试也暂时划上了句号。
公开资料显示知原药业成立于1999年,在国内的皮肤病领域具有一定的知名度,其产品主要分为皮肤领域药品、功效性护肤品、肾病领域药品三大类,截至2024年6月,知原药业拥有药品批准文号36个,化妆品备案及注册55个。
目前,皮肤领域药品是知原药业主要的营收来源,其在招股书中称,在皮肤领域,公司围绕真菌感染性皮肤病、痤疮和玫瑰痤疮、免疫炎症性皮肤病等常见的皮肤问题,开发了从治疗药物到功效性护肤品、“从头到脚”的系列化产品,主要产品包括洛芙(联苯苄唑溶液)、丽芙(甲硝唑凝胶)、以及金纽尔(复方丙酸氯倍他索软膏)等。

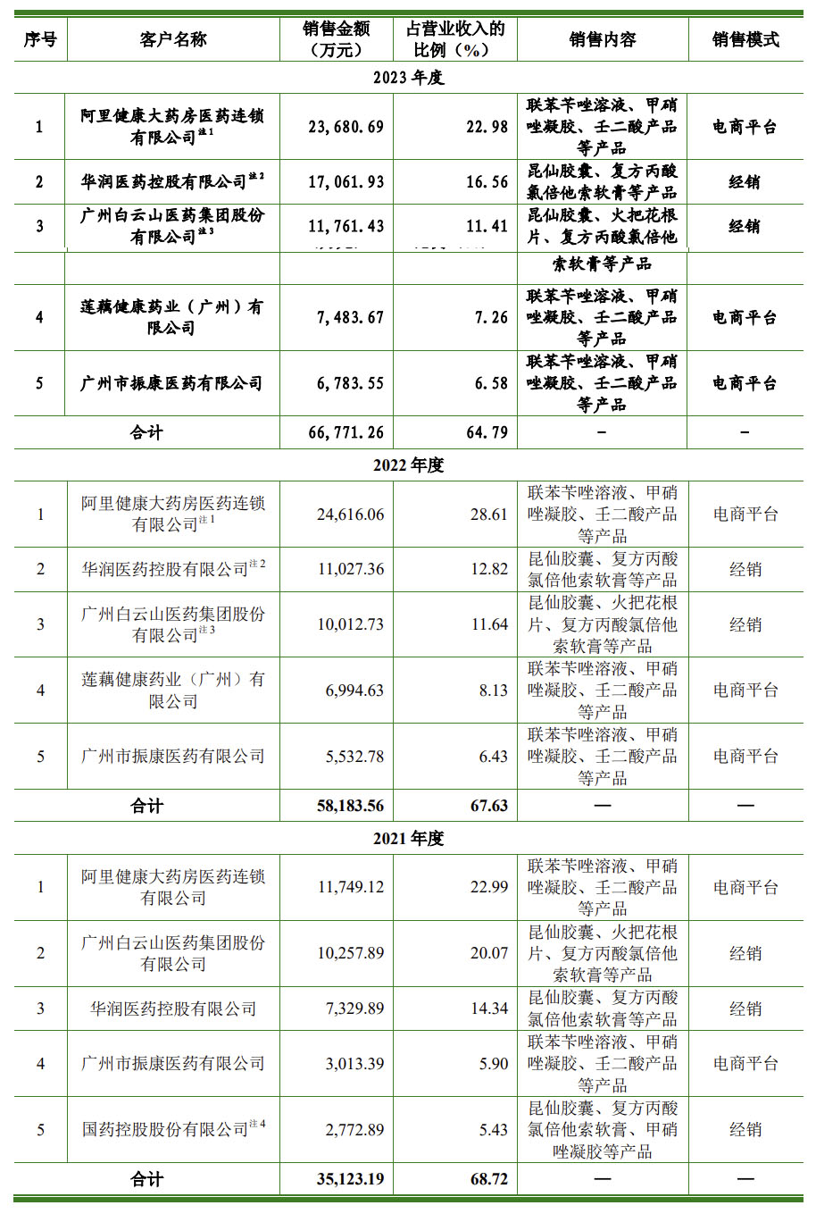
据弗若斯特沙利文数据,2023年度,知原药业上述三款主要产品的市场占有率均位列同类产品第一。
另值得一提的是,皮肤病药物相比于其他化学药品,通常单价较低但利润率高。据知原药业招股书显示,2021年-2023年,其皮肤类产品的总体毛利率均在73%以上,而诸如复方丙酸氯倍他索软膏这类单品的毛利率更是在88%以上。

与此同时,皮肤病药物占用医保金额较小,市场受政策影响相对较小,该类药物中非处方OTC药物占比相对较高,通常由患者自行选购,市场规模呈现持续增长的态势。米内网数据显示,2023年,我国化学药品皮肤病用药市场的销售额已达246.08亿元,三年复合增长率达16.26%。

也正是押对赛道,让知原药业的业绩表现不俗,2021年-2023年,其实现营收分别为5.11亿元、8.60亿元和10.31亿元,同期的净利润分别为8739.91万元、1.34亿元和1.46亿元、扣非后归母净利润泽分别为7223.57万元、1.26亿元和1.38亿元,其营收和扣非后归母净利润近三年的复合增长率分别为42%和38%。
▌数亿元学术推广费引监管问询,客户供应商重叠存疑
业绩逐年攀升之际,知原药业启动了资本市场的布局。2023年4月,其第一次向深交所递交了招股书,但直至20204年10月其主动撤回上市申请文件前,知原药业经历了两轮由深交所下发的问询函,《科创板日报》记者梳理两份问询函后发现,学术推广费用成为监管层的主要质疑点。
学术推广费向来是药企销售费用中的“灰色地带”,因其兼具学术交流的合规属性与利益输送的潜在风险,长期成为监管机构重点关注和核查的领域。这里还不得不提到的一个背景是,2023年7月,被称为“史上最强”的反腐风暴席卷了整个医药行业,知原药业高企的学术推广费自然引起了监管层的注意。
问询函中,深交所明确要求知原药业就学术推广费用各项费用支出的相互关系、服务成果表现形式、单价合理性,以及是否存在销售返利、是否存在服务商空设和虚设活动、是否存在较大“带金销售”和商业贿赂风险、是否可能构成首发上市的实质性障碍等情形进行一一回复。
《科创板日报》记者注意到,2020年-2022年,知原药业的销售费用(由市场推广费、职工薪酬、差旅费、业务招待费、仓储服务费及其他构成)分别为1.46亿元、1.92亿元、3.33亿元,占营收比重分别为37.72%、37.66%、38.74%。
而在销售费用中,市场推广费占了其中的大头,同期,知原药业市场推广费分别为1.14亿元、1.39亿元、2.6亿元,三年合计超5亿元,已超同期的利润之和。
而在市场推广费项下,学术推广才是重头戏。2020年-2022年,知原药业学术推广费用金额分别为9417.27万元、8498.44万元、1.21亿元,对应的占比分别为82.57%、61.36%、46.56%。
知原药业在问询函中回复称,学术推广费系公司委托专业化推广服务商进行学术推广服务,提高公司产品市场认知度的同时也向公司提供市场调研、营销策划等咨询服务,并表示这对于提升产品知名度、扩大产品的终端覆盖范围,并以促进合理规范用药是很有必要的。
招股书披露,知原药业的学术推广费名目分得很细,主要由会务费、信息收集费和市场调研费组成。
其中,会务费主要系因组织开展学术拜访、圆桌讨论会、专家讲座等拜访活动及学术会议产生的费用;信息收集费主要系开展收集公司产品与竞品的流向及库存信息、门诊病例信息以及副作用、不良反应等各类信息收集活动产生的费用;市场调研费主要系公司产品及竞品的市场调研、出具专项调研报告等活动产生的费用。

2020年-2023年上半年,知原药业产生的会务费分别是6399.38万元、5966.02万元、8754.59万元、3237.61万元;信息收集费分别是2203.31万元、1891.45万元、2567.91万元、1102.90万元;市场调研费分别是814.58万元、640.98万元、801.56万元、246.96万元。
另有统计数据显示,在其会务费用支出最高的2022年,知原药业举办了736次圆桌讨论会、2061次学术会议及1063次终端培训会议,一年期间共办会3860次,也就是说,哪怕当时是在全国新冠疫情的特殊时期,知原药业平均每天也会举办10场以上的推广会议,每天办会的支出要花掉近24万元。
在知原药业的回复解释里,其表示对整个推广服务商的推广服务过程做了严格的内控管理,包括与主要推广服务商均签订有《反商业贿赂协议》,并明确推广服务商均出具《合规承诺书》明确承诺等,以此确保推广服务活动的合法合规性。
不过,知原药业招股书显示,其从事药品推广业务的子公司朗润医药科技曾被税务部门认定虚开发票,因而受到相应的行政处罚。

相较于“出手大方”的学术推广费,知原药业在研发方面的投入则显得“抠抠搜搜”,2020年-2022年,其研发费用分别为2387.27万元、2947.65万元、3671.94万元,三年合计不足1亿元,还抵不上其2020年单年的学术推广开支。
另值得一提的是,《科创板日报》记者通过招股书发现,知原药业还存在大客户与供应商、推广服务商重叠的现象。
其中,广州白云山既是知原药业前五大客户,又是前五大供应商。2020年,广州白云山既为第一大客户,也是第一大供应商;2021年-2023年,广州白云山分别为第二、第三、第三大客户,期间销售额在1亿元左右规模,同时均为第一大供应商。

此外,阿里健康大药房在2021—2023年期间稳居知原药业第一大客户之位。2021年-2022年,其同时为公司第一大市场推广服务供应商,2023年则退居第二,由广州医视科技信息有限公司取代。
