当前,各大房企已相继发布了2020年中期业绩报告,从财务数据来看,盈利指标整体表现并不乐观。
当前,各大房企已相继发布了2020年中期业绩报告,从财务数据来看,盈利指标整体表现并不乐观。
一方面,行业利润空间持续受到挤压,利润规模增速在2018年开始出现拐点, 2019年拐点进一步得到确认,放缓趋势显现,随着2020年上半年疫情对房企竣工、交付节奏的影响,给企业的经营和结算带来较大压力。
另一方面,目前政策调控持续,行业盈利空间持续受到挤压,高地价项目进入结算期,推高营业成本,整体利润率也呈现下滑趋势。
在行业整体增速放缓的趋势下,2020年上半年,房企各项盈利指标均延续了近年来的下行趋势,且利润率降幅进一步扩大。如何维持盈利水平、提升自身盈利能力成为行业共同的课题。
我们认为,整体来说,疫情下营收增速的显著放缓及利润规模负增长大概率是阶段性的,随着下半年市场进一步恢复,房企加快竣工、交付及结算节奏,全年的利润增长预期仍然向好。但从长期盈利预期来看,在地价上升和政策调控背景下,行业利润空间将持续面临下行压力,盈利指标将呈现下降趋势。未来将更考验房企的运营管理效率和产品打造能力。
疫情影响下营收增速创历年最低
2020年上半年,房地产市场走出深V型曲线。
自2月房企销售业绩跌至20年来最低记录之后,3-5月市场逐渐企稳并快速恢复。进入6月后,房地产市场热度持续,房企去化加速,百强房企单月全口径销售额达到14517.2亿元,同比增长13.8%。
由于今年市场销售节奏整体后移,房企项目竣工及交付结转进度普遍延缓,收入无法如期确认,营业收入增速较去年同期进一步明显放缓。
从我们调研的179家样本房企(117家A股、61家H股、1家新加坡上市)来看,2020年上半年,整体营业收入为23056亿元,较2019年同期仅增长6.2%,创历年来最低。规模房企中,碧桂园、华润置地、中国金茂等,营收规模均出现不同程度的同比下滑。
与此同时,行业整体营业成本增速也相应放缓,179家样本房企整体营业成本达16600 亿元,同比增长12.4%,增速放缓6.8个百分点。
在营业收入增速大幅放缓,同时营收增速放缓幅度高于营业成本的双重作用下,2020年上半年房企利润空间大幅收缩,行业整体利润规模出现负增长,2020年上半年,179家样本房企实现毛利润6456 亿元、归母净利润2116 亿元,分别同比下降7.0%、16.0%。

毛利率、净利率降至2015年水平
从利润率指标来看,2020年上半年房企整体的毛利率、净利率及归母净利率水平均延续近年来的下行趋势,且降幅进一步扩大。上半年,行业179家样本房企毛利率中位数为31.3%,同比下滑2.4个百分点;净利率中位数为9.7%,同比下滑2.6个百分点,且与历年相比,净利率中位数降至2015、2016年水平。此外,归母净利率中位数达到历年新低点,为7.2%。

近年来行业盈利指标的持续下行,主要还是要归因于政策持续调控和高地价项目结转影响。一方面,从目前政策环境来看,调控基调仍以企稳为主,局部地区政策调控持续趋紧,特别是一二线城市限价政策难放松,存在地价房价比率高的问题,企业的盈利空间受限。房企在区域布局上,要充分考虑当地政策调控力度,积极采取措施,减少政策因素对于结转利润的影响。
另一方面,上半年不少房企前期获取的高地价项目进入结算,压缩了利润空间,也是导致企业盈利指标下降的重要原因。同时我们也发现今年二季度以来,土地市场火热,高溢价土地成交不断,这些项目将在未来一到两年陆续体现在企业营收和盈利上,继续对企业利润率实现产生影响,企业应更加关注如何提升自身的产品打造能力,以提升高地价项目的产品溢价。
未来更加考验房企经营能力
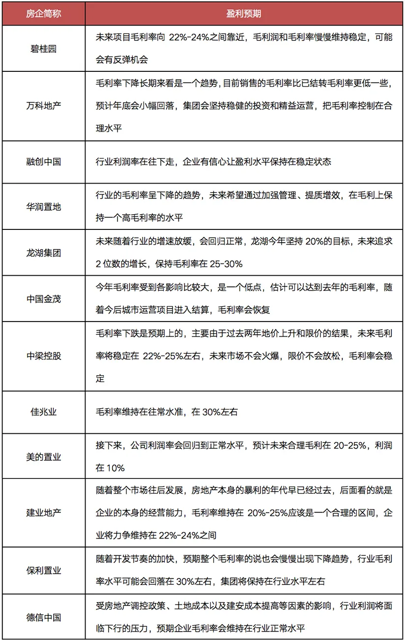
由于今年上半年行业整体盈利表现不佳,引发投资者对房企利润率的高度关注。从各大房企对行业毛利趋势的预期来看,大部分认为在地价上升和限价政策调控背景下,短期来看,就今年而言多数企业表示全年毛利率仍会维持在合理、稳定的水平。长期来看行业利润将持续面临下行压力,毛利率将呈现下降趋势。
融创中国董事长孙宏斌在其中期业绩会上表示:“关于利润这块,行业已经到了和以往不一样的阶段,下一个阶段需要综合竞争力,不能有短板,特别是反映在利润管理上,对企业来说未来的产品定位应该是把成本控制。”
龙湖集团董事长吴亚军则表示:“龙湖今年还是会咬住盈利增长20%左右的目标,但是未来可能会追求利润两位数的增长,投资毛利率25-30%。”
世茂集团董事局副主席、总裁许世坛认为:“2022-2024年规模增速一定会降到20%,如果规模增速只有20%,那么利润增速很难达到20%,未来还要靠发展多元业务。”
我们认为,在行业盈利下行趋势下,房企“稳利润”主要还是要从运营管理以及产品品质方面着手。提升运营管理效率和产品品质及溢价率是实现盈利的有效突破口。其中,经营管理中最重要的一环即成本管控,特别是土地成本控制,在土地市场火爆期,适当减少招拍挂拿地,以多元化方式获取地块,谨慎获取高价地,同时也要更科学地评估地块价值,测算地价房价比,保证预期收益。产品方面,持续优化产品结构、提高产品溢价,实现项目增值。

综合来看,面对企业经营利润空间受到挤压、行业盈利下行趋势的压力,房企只有通过修炼内功、提质增效,不断优化项目的投资布局,提高自身的产品力打造以及成本管控能力,才能在逆势下获取利润、保障自身盈利预期的实现。
有一点需要特别提醒的是,从全年利润角度来看,今年受疫情影响,商业和写字楼的评估,可能会出现减值。所以持有资产规模较大的房企要做好减值准备。
