中信建投张玉龙认为,十四五期间将重点布局农业生态安全、“新基建”、生态环保和国防军工方向。
结合我国前期印发的产业政策与重点讲话,中信建投张玉龙认为,十四五期间将重点布局农业生态安全、“新基建”、生态环保和国防军工方向。其中“新基建”作为统领高质量发展的动力源,需要重点关注其中的5G基建、特高压、新能源充电桩等投资领域;生态环保作为统领绿色发展的主纲,需要关注其中的清洁能源、水生态保护等投资领域。
摘要
内外发展环境加速变换,双循环格局奠基 “十四五”
当前,我国处于百年未有的大变局中,外部经济低迷和内部向高质量发展切换都对我国加强经济建设提出了更高要求。为此,我国将实施科技创新战略,构建内涵性增长和对外开放拉动的经济内外双循环格局。基于短期内经济从疫情中恢复情况,以及长期视角下“十五年翻一番”目标的实现,我们测算在整个十四五期间,我国GDP年均增长保持在4.7%左右的中等增速水平。
从经济复苏到结构升级,布局高质量发展
如何保证高质量发展、绿色发展是我国面临的主要发展问题,结合我国前期印发的产业政策与重点讲话,我们认为,十四五期间将重点布局农业生态安全、“新基建”、生态环保和国防军工方向。其中“新基建”作为统领高质量发展的动力源,我们需要重点关注其中的5G基建、特高压、新能源充电桩等投资领域;生态环保作为统领绿色发展的主纲,我们需要关注其中的清洁能源、水生态保护等投资领域。
深化要素市场化配置,加速实施大国大城
目前,我国推进粤港澳大湾区、京津冀一体化、长三角一体化以及成渝双城经济圈建设的力度愈发加重,区域经济政策接连落地。针对于不同区域定位,我们认为:对于主打科技发展的粤港澳大湾区而言,投资机遇诞生在先进制造、土地资源和数字货币领域;对于定位于发展动能的长三角区域,绿色金融、集成电路、生物医药、新材料是关注重点;对于京津冀区域,关注区域内的数字经济、教育、医疗和国企改革机会;对于成渝双城经济圈,关注其中的消费行业、电子信息科技以及基建投资。
风险提示:政策力度不及预期,相关产业发展遇阻
正文
一、十四五规划展望
1、十四五主要目标和发展理念展望
相对于2010-2015和2015-2020这两个五年处于和平环境中,2021-2025中国和世界都处于百年未有的大变局中,“新冠”疫情的出现再度加速了大变局的变化。从外部环境来看,地缘政治风险加大,和平发展面临相当程度的挑战。从经济来看,世界经济低迷,全球产业链、供应链均因非经济因素而面临冲击,国际经济、科技、文化、安全、政治等格局都在发生深刻调整。国家安全、产业链安全面临一定的困难。从国内发展来看,我国已进入高质量发展阶段。人均国内生产总值达到1万美元,城镇化率超过60%,中等收入群体超过4亿人,社会主要矛盾已经转化为人民日益增长的美好生活需要和不平衡不充分的发展之间的矛盾。
为了应对愈发严峻的外部环境以及愈发迫切的内部要求,我们必须加强经济建设,做好应对一系列新的风险挑战的准备。为了解决内部发展不平衡不充分、创新能力不适应高质量发展要求、农业基础还不稳固、科技创新能力不强,城乡区域发展和收入分配差距较大等一系列问题,我们同样需要谋求高速和高质量并存的发展。因此加强国家安全建设、提升科技创新能力、发展先进制造业、深化改革、扩大对外开放将成为十四五规划的发展主线。
①实施科技创新战略,构建经济双循环格局
创新驱动的内涵型增长,拉动内循环。提升产业链科技创新水平,维护产业链安全。我国拥有超大规模市场和完备产业体系,创造有利于新技术快速大规模应用和迭代升级的独特优势,我国可以实现加速科技成果向现实生产力转化,发挥企业在技术创新中的主体作用,使企业成为创新要素集成、科技成果转化的生力军,打造科技、教育、产业、金融紧密融合的创新体系,为内循环奠基。
健全公平竞争制度,提升效率。健全和完善公平竞争制度,激发市场主体发展活力,能够增强社会生产力。建立公平的竞争制度激发发展活力,形成我国内循环供给端的强劲动力。在高活力和高效率的保证下,以整个内循环为战略基点,我国可以实现从内部产业到消费联动的升级循环,形成良性可持续增长模式。
坚定对外开放,带动外循环。虽然我们面临一个逆全球化的环境,但是我国需要全面提高对外开放水平,建设更高水平开放型经济新体制,形成国际合作和竞争新优势,同时积极参与全球经济治理体系改革,推动完善更加公平合理的国际经济治理体系。最终依靠外部技术升级带动市场扩容,进而提升品牌与技术-利用国内技术资源从代工转为自主品牌出口-获取海外需求。
②十四五宏观经济目标预期
经济结构调整是未来十四五期间的重点,为了解决贫富差距问题,人均收入水平的提升也是公平发展的重要目标。除此之外,民生福祉和资源环境依然是十四五中重要的内容。

在短期视角下,疫情结束后的乐观情况潜在经济增长仍能有8%,但受疫情影响也可能下降到5.5%左右。而明年的经济同比增长会较为明显,一季度可能能达到10%以上,二季度虽然环比会有所下行,但同比依旧能处于10%左右的较高水平。由于目标跨度拉长至十五年,因此“十四五”更可能通过约束性指标和平均值做为参考,而不计算具体目标。因此在相对乐观的假定下,我国2020年GDP三季度比二季度环比增长2%,即增长8.2%;第四季度比第三季度环比上升2%,综合测算后,2020年GDP同比增长为2.5%,以此为基准情形,我们考虑长期情形的GDP增速。

进一步测算,在长期视角下,为了保证十五年间GDP翻一番目标的实现,我们测算2020年-2035年间的年均增长至少保持在4.7%左右,由于当前我国是处于向高质量发展的结构性变革期,依此倒推“十四五”期间的GDP潜在增速,我们认为,“十四五”期间的GDP增速保持在年均增长4.7%的中等增速水平。而从增长动能的角度出发,劳动力质量红利逐步替代资本要素成为动力源之一。在此基础上,劳动力资本有望与数据等新形态要素结合(而非前期的土地要素等)结合成为最活跃的生产要素。从要素贡献来看,虽然“十四五”期间人口红利会衰退,但是人口质量红利会逐步显现;相对的固定资产投资依然是主要动力源不变。
2、重点产业布局
①农业生态安全
整治农村生态环境,保障农业生态安全正当时。我国农业目前正面临资源趋紧、环境问题突出、生态系统退化、农产品质量安全等重大瓶颈问题。我国已到了绿色生态转型的关键阶段,农药和化肥滥用是农业生态问题的两大源头。自2015年以来,农业农村部已经按照中央部署,深入开展化肥农药零增长行动,推进化肥农药减量增效,目标到2020年化肥农药利用率达到40%。当前,针对于农业生态安全,国家的政策呈加速出台趋势。

“十四五”期间,推进农业生态安全预计将成为农村工作的重点。主席强调,推进农业绿色发展是农业发展观的一场深刻革命。农业绿色发展,是贯彻新发展理念、推进农业供给侧结构性改革的必然要求,是加快推进农业农村现代化、实施乡村振兴战略的重大举措,对保障国家食物安全、资源安全和生态安全,维系当代人福祉和保障子孙后代永续发展具有重大意义。“十四五规划”预计将继续以质量发展和绿色发展为主线,以科技升级解决农业生产所面临的资源环境压力,在“双循环”格局下贯彻新发展理念,推进农业绿色发展和农业供给侧结构性改革。
②“新基建”的七大方向
我国发展现阶段投资需求潜力仍然巨大,以“新基建”拉动投资仍是驱动经济增长的主抓手。2018年12月的中央经济工作会议提出,要发挥投资关键作用,加大制造业技术改造和设备更新,加快5G商用步伐,加强人工智能、工业互联网、物联网等新型基础设施建设。“新型基础设施建设”的概念首次引发强烈关注。2020年以来,高层讲话中开始密集提及“新型基础设施建设”,直至4月20日最终“定调”信息基础设施、融合基础设施、创新基础设施三方面,以推动基建与科技发展趋势的结合,拉动投资的思路整体浮出水面。

5G基建、特高压、城际高速铁路和轨道交通、新能源充电桩、大数据中心、人工智能、工业互联网七大产业方向成发展重点。与传统基础设施建设不同,“新基建”将突破“铁公基”和房地产为代表的“旧基建”模式,具有数字化、网络化、智能化特征。中国通信企业协会副会长武锁宁指出,新基建有别于传统基础设施建设,此次将5G基建、人工智能、工业互联网等内容列入其中,通过网络增长和实体经济相融合,将带动更多的产业应用。“新基建”七大重点产业并不是孤立的,分离的,而是有机融合,不可分割的,将共同为我国新经济发展赋能。

③生态环保
优先发展清洁低碳能源产业,促进能源结构转型。“十四五”规划预计将继续全面贯彻“四个革命、一个合作”能源安全新战略,推动能源消费、能源供给、能源技术和能源体制等四方面革命,全方位加强国际合作,预计建设清洁低碳、安全高效的能源体系将列为重点任务。规划将以改善生态环境质量为核心,以解决突出生态环境问题为重点。十四五的规划和发展目标和任务还是着力加大力度,壮大清洁能源产业,为实现2030年非化石能源占一次能源消费比重达到20%的目标奠定坚定基础。

风电和光伏可开发空间较大,预计将成为“十四五”规划的重点产业。根据今年3月国家能源局下发的《关于2020年风电、光伏发电项目建设有关事项的通知》,各省级能源主管部门将按照“十三五”相关规划和本地区电网消纳能力安排风电、光伏发电项目装机规模。而在能源局6月发布的《2020年能源工作指导意见》中,也直接指出2020年能源工作的预期目标是进一步提高风电、光伏发电等清洁能源利用率,侧面进行了印证。

改善河湖生态环境质量,加强水生态环境保护。随着环境治理的发展不断向更宏观的边界延伸,水务行业系统化治理趋势凸显。伴随着系统化治理的升级,在控源截污、点源治理、面源治理的要求下,污水处理厂提标改造需求,排水管网改造需求、末端污染物处理提标扩容需求、污泥减量化与无害化需求等将加速释放。与此相关的管网的建设、修复市场规模将快速增长。同时,由于“十三五”期间污水处理规模超预期增长,使得污泥产生量也大幅增加,因此“十四五”时期污泥无害化处理设施的建设的市场需求也将上升。
治理土壤环境污染,提高土地利用效率。2020年5月22日,生态环境部在京组织召开“十四五”土壤生态环境保护规划编制启动会,会议要求,要以生态文明思想为科学指引和根本遵循,科学谋划“十四五”土壤、地下水、农业农村生态环境保护工作,准确把握定位,坚持问题导向,各有关部门和单位密切配合、共同努力,确保编制出“可落地、可操作、可实施”的“施工图”式规划,打好升级版污染防治攻坚战,为美丽中国建设提供有力保障。“十四五”期间污染防治攻坚战预计将在土壤污染领域逐渐发力。根据中国环联的估算,耕地修复潜在市场5.9万亿,场地修复、矿山修复加起来约1万亿。
④国防军工
军费比例相比其他“五常”国家偏低,国防力量亟待进一步加强,高层对军备力量重视程度也在不断提升。改革开放以来,国家战略以经济建设为中心,国防和军队建设让位于经济发展,始终奉行防御性国防政策,先进武器装备研发与生产受到抑制。随着美国把中国列为头号战略对手,南海、中印边境、台海地区等周边局势不断恶化,增强军备的重要性趋显。对此,总书记在7月末的政治局会议上强调“强国必须强军,军强才能国安”。两会政府工作报告中也着重提到,要深化国防和军队改革,提高后勤和装备保障能力,推动国防科技创新发展。
伴随着军改接近尾声,军队整体体制架构调整基本完成,人员逐步到位,我军下一阶段装备现代化任务将加速。十九大报告将我国国防和军队现代化时点提前到2035年,“十四五”将是时点提前后的第一个五年计划。考虑武器装备的刚性补缺补强需求以及因国际政经形势超预期恶化所引发的保障国家经济与领土安全的强化需要,预计“十四五”期间以各型精确制导弹药、先进航空战机、大型水面舰艇、升级化航空发动机、泛在信息化装装备为代表的先进武器装备的列装速度将加快。“十四五“期间,预计军用航空设备、航天设备、国产大飞机、无人设备及相关上游新材料领域等需求确定性高的产业将迎来高速增长。
3、实施大国大城战略
①粤港澳大湾区
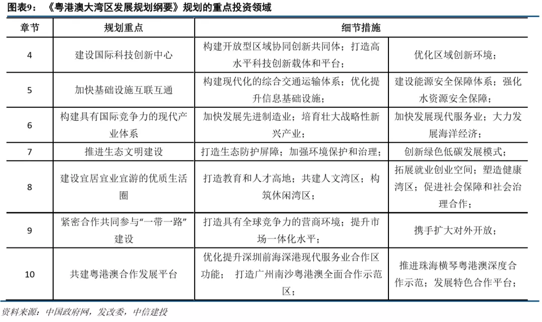
作为我国市场程度最高、经济活力最强的地区之一,粤港澳大湾区经济规模、产业体系、区位条件上都有世界级湾区的基础。2019年2月,中共中央、国务院印发了《粤港澳大湾区发展规划纲要》,从基础设施建设、科技创新、现代产业以及人文发展等角度就重点合作领域展开了详细的叙述。文件的核心在于,建设粤港澳大湾区主要依托香港、澳门以及珠三角九市便捷的区位优势、强大的经济实力和扎实的技术水平,通过极点带动、轴带支撑的空间格局以及逐步完善的城市群,一方面充分发挥粤港澳综合优势,深化内地与港澳合作,进一步提升粤港澳大湾区在国家经济发展和对外开放中的支撑引领作用,并辐射带动泛珠三角区域发展;另一方面支持香港、澳门融入国家发展大局,为港澳经济社会发展以及港澳同胞到内地发展提供更多机会,保持港澳长期繁荣稳定。

2019年8月,《中共中央国务院关于支持深圳建设中国特色社会主义先行示范区的意见》正式出台,对于深圳给出了“抓住粤港澳大湾区建设重要机遇,增强核心引擎功能,朝着建设中国特色社会主义先行示范区的方向前行,努力创建社会主义现代化强国的城市范例”的总定位。在此基础上,2020年10月,中共中央办公厅、国务院办公厅印发《深圳建设中国特色社会主义先行示范区综合改革试点实施方案(2020-2025年)》,赋予深圳在重点领域和关键环节改革上更多自主权。《方案》进一步细化了深圳如何成为粤港澳大湾区的动力源,在总体要求、完善要素市场化配置体制机制、打造市场化法治化国际化营商环境、完善科技创新环境制度、完善高水平开放型经济体制、完善民生服务供给体制、完善生态环境和城市空间治理体制、强化保障措施八方面提出要求。
②长三角区域
政策推进下,长三角一体化程度不断加深。2008年国务院颁布《关于进一步推进长江三角洲地区改革开放与经济社会发展的指导意见》,要把长三角建设成亚太地区重要的国际门户、全球重要的先进制造业基地和具有较强国际竞争力的世界级城市群。2010年,《长江三角洲地区区域规划》,将长三角范围划定为苏浙沪的25个地级市。2016年《长江三角洲城市群发展规划》出台明确即将要打造的世界级城市群是3省1市26城。2018年在首届中国国际进口博览会开幕式上,总书记宣布将支持长江三角洲区域一体化发展并上升为国家战略,着力落实新发展理念,构建现代化经济体系,推进更高起点的深化改革和更高层次的对外开放,同“一带一路”建设、京津冀协同发展、长江经济带发展、粤港澳大湾区建设相互配合,完善中国改革开放空间布局。

③京津冀区域
实现协调一致发展,以政策带动推进京津冀区域一体化。自2014年2月总书记提出京津冀协同发展战略以来,京津冀协同发展战略一直处于持续推进之中:包括2015年《京津冀协同发展规划纲要》审议通过,2016年京津冀“十三五”发展规划印发实施,2017年4月决定设立河北雄安新区,京津冀区域一体化已经完成了从蓝图设计到阶段成效的过程。

京津冀首要且核心的任务是有序疏解北京非首都功能。当前北京人口过度膨胀、交通日益拥堵、房价持续高涨、资源环境承载力严重不足,根本原因是北京集聚了过多的非首都功能,问题亟待解决。结合《京津冀协同发展规划纲要》来看,京津冀协同发展将多个先行先试和率先需要取得突破的领域持续推进,包括通州副中心建设及北京市四套班子的搬迁、交通一体化推进、新机场建设、冬奥场馆全面开工,以及津冀两地的产业承接与升级等任务节点,多个领域多重任务的持续推进将使京津冀一体化主线更具全局性和持续性。

京津冀协同发展同样设置了近中远期目标。在当前时点,近期目标已经基本实现,通过交通一体化、生态环境保护、产业升级转移疏解北京非首都功能已取得明显进展。从中期看,为京津冀一体化制订的目标是控制北京常住人口,形成区域一体化交通网络,改善生态环境质量和实现产业联动发展并初步形成京津冀协同发展互利共赢新局面。而远期目标则是在“十四五”时期需要重点关注的,也即是首都核心功能更加优化,京津冀区域一体化格局基本形成,区域经济结构更加合理,生态环境质量总体良好,公共服务水平趋于均衡,成为具有较强国际竞争力和影响力的重要区域,在引领和支撑全国经济社会发展中发挥更大作用。
④成渝双城经济圈
再提成渝双城经济圈,配套政策落地明确城市定位。2020年1月3日,总书记首次提出“要推动成渝地区双城经济圈建设,在西部形成高质量发展的重要增长极”。从区位上看,成渝地区位于我国西南东西结合、南北交汇处,是承接华南华中,连接西南西北,沟通中亚、南亚、东南亚的重要交汇点和交通走廊,有利于在更大范围上配置市场要素。随后3月中旬,“推动成渝地区双城经济圈建设四川重庆党政联席会议”举行,明确了工作方案和机制以及2020年35项重点任务。今年4月和7月,重庆市委五届八次全会和四川省委十一届七次全会先后召开,两地再次强化了“一盘棋”“一家亲”理念,按照中央建设“具有全国影响力的重要经济中心、科技创新中心、改革开放新高地、高品质生活宜居地”的经济圈目标定位,围绕交通基础设施、现代产业体系、协同创新、生态保护等领域出台了一系列重大部署。10月16日,中共中央政治局召开会议,审议《成渝地区双城经济圈建设规划纲要》,指出推动成渝地区双城经济圈建设,是构建国内大循环为主体、国内国际双循环相互促进的新发展格局的一项重大举措。这也被解读为《成渝地区双城经济圈建设规划纲要》即将出炉的前奏。
成渝“双城”通过核心带动,推动区域协调发展。从2016年《成渝城市群发展规划》起,对于成都和重庆建设国家中心城市就已经有明确的差异化定位,但都强调要充分发挥核心功能带动区域协调发展。如对成都提出了“充分发挥成都的核心带动功能,加快与德阳、资阳、眉山等周边城市的同城化进程,共同打造带动四川、辐射西南、具有国际影响力的现代化都市圈。”对重庆提出,“以主城区为核心,以城市发展新区为腹地、联动沿江城市带和四川毗邻城市发展,构筑具有国际影响力的现代化大都市区。”目前,成渝两地在电子信息、汽车产业、高端装备制造、生物医药、金融业等产业领域存在趋同现象,可能会造成无序竞争和重复建设,但如果携手发展,将有利于最大限度地共享资源要素,吸引上下游产业链,形成具有区域带动力和国际竞争力的超级产业集群。
二、十四五规划中的重点产业投资策略
1、生态农业产业
关注重点政策中催化的投资机遇。2018年7月印发的《农业绿色发展技术导则(2018-2030年)》中,农村农业部将研发推广绿色投入品、绿色生产技术、绿色产后增值技术,创新绿色低碳种养结构与技术模式,推进绿色乡村综合发展技术与模式列为未来的主要发展目标。其中:
(1)绿色投入品包括高效优质多抗新作物品种、环保高效肥料、农业药物与生物制剂和节能低耗智能化农业装备;
(2)绿色生产技术包括耕地质量提升与保育技术、农业控水与雨养旱作技术、化肥农药减施增效技术、农业废弃物循环利用技术、农业面源污染治理技术、重金属污染控制与治理技术、畜禽水产品安全绿色生产技、水生生态保护修复技术、草畜配套绿色高效生产技术;
(3)绿色产后增值技术包括农产品低碳减污加工贮运技术和农产品智能化精深加工技术;
(4)绿色发展和技术创新覆盖农林牧渔各个行业和农业生产的各个环节。
2030年将是生态农业建设的重要时点,“十四五”作为《导则》发布后的第一个五年计划,承前启后,是能否如期完成生态农业建设,推进农业绿色发展任务的关键。“十四五”期间,对生态农业技术和服务的需求将快速扩张,同时绿色生态模式下生产的企业有望获得更多政策倾斜和政府支持。建议关注相关龙头企业。

2、生态环保产业
政策优惠放开,持续加码生态环保投资。在近期召开的 2020 中国生态环境产业高峰论坛上,生态环境部副部长庄国泰表示,“十四五”期间我国将从五个方面着力推进环保产业发展:一是加大资金投入,强化资金引领;二是完善生态环境标准体系倒逼环保产业市场扩容增效;三是出台和落实相关财税、价格、金融、贸易等优惠扶持政策,扶持环保企业发展;四是积极开展环境服务模式的创新,提升环境服务水平;五是夯实工作基础,推进环保产业的统计调查政策评估工作,及时掌握环保产业发展的基本情况。
同时在资金方面,今年7月,由财政部、生态环境部、上海市三方共同发起设立的国家绿色发展基金正式开始运营。基金的首期规模达885亿元人民币,将重点投资污染治理、生态修复和国土空间绿化、能源资源节约利用、绿色交通和清洁能源等领域,旨在健全多元化生态环境保护投入渠道,利用市场机制支持生态文明和绿色发展。且根据国家绿色发展基金筹备组组长陈寅介绍,目前筹备组已储备各类项目80个左右,覆盖固废处理、垃圾焚烧、清洁能源、电池回收利用、充电桩等十几个细分行业。
清洁能源、水生态保护和土壤污染治理及固废处理预计将成为生态环保规划的重点工作,相关行业将迎来快速发展契机,是需要把握的三条投资主线:
①清洁能源
风电光伏装机规模将加速增长,发电及储能设备企业迎来重大利好。当前在技术进步和市场需求的双重驱动下,我国风能和光伏的生产和发电成本在不断降低。2009-2019年期间,光伏的度电成本下降超过80%。2020年湖南、青海等8省实现平价光伏项目“零突破”。按2020年光伏平均成本及各地燃煤标杆电价测算,我国近80%的地区能够实现光伏平价经济。平价实现后,需求将成为行业景气度的主导因素,而非化石能源占比将成为重要指导性指标。“十四五”期间,风电光伏将加速从补充能源转向替代能源,行业将面临更多发展机遇。
②水生态保护
水生态治理目标明确,污水处理是关键抓手。参考国家颁布的《水污染防治行动计划》两阶段目标,我们可以发现一阶段目标已基本完成,而下一阶段的目标是到2030年实现:1)全国七大重点流域水质优良比例总体达到75%以上;2)城市建成区黑臭水体总体得到消除;3)城市集中式饮用水水源水质达到或优于Ⅲ类比例总体为95%左右。预计“十四五”期间水生态保护规划将这三方面为重点。
建议重点关注污水处理服务及水质检测行业。同时,近期印发的《城镇生活污水处理设施补短板强弱项实施方案》要求到2023年,我国县级及以上城市设施能力基本满足生活污水处理需求,生活污水收集效能明显提升,城市市政雨污管网混错接改造更新取得显著成效;城市污泥无害化处置率和资源化利用率进一步提高;缺水地区和水环境敏感区域污水资源化利用水平明显提升。随着城市污水处理空间的基本饱和,“十四五”期间污水处理重点区域预计将转到农村地区。
③土壤污染治理和固废处理
我国土壤总超标率较高,将成为“十四五”期间污染防治攻坚战发力重点。根据《全国土壤污染状况调查公报》显示,我国土壤总的点位超标率达16.1%,问题较为严重。针对于此,2018年我国通过了《土壤污染防治法》,首次制定专门的法律来规范防治土壤污染。同时出台了相关标准、管理办法等,政策体系逐步完善。但根据中国环联的估算,耕地修复潜在市场5.9万亿,场地修复、矿山修复加起来约1万亿,市场规模显著。
固废处理行业有望迎来新一轮的固定资产投资与产能扩张。而另一方面,随着垃圾分类政策在全国各大城市持续推进,以及4月份对《中华人民共和国固体废物污染环境防治法》的修订,国家对各领域固废处理政策制定工作加速推进。固废处理行业的重要性凸显,考虑到政策的连贯性,未来固废处理行业也有望诞生投资机遇。
龙头企业的市场地位预计将更加稳固。目前,我国在土壤污染治理和固废处理方面的资金投入以政府资金为主,随着国家绿色发展基金的成立,土壤污染治理和固废处理也将从中分一杯羹,获得政府支持力度加大。随着相关法规标准的完善和趋严,先发优势日趋明显,因此建议关注行业内的龙头企业。

3、国防军工
未来国防军工向向现代化装备方向发展。数据显示2020年中央本级国防支出预算比上年增长6.6%,继续保持适度稳定增长。在今年的国防费用支出五项中最关键的一项就是稳步推进武器装备现代化建设和“十三五”规划明确的重大工程、重点项目建设,淘汰更新部分落后装备,升级改造部分老旧装备;预计十四五期间仍将延续该趋势。同时,根据2019 年 7 月 24 日发布的国防白皮书,装备费占比从 2010 年的 33.2%增长至2017 年的 41.1%。2012-2017 年国防费开支年均增速 9.42%,而装备费的年均增速达 13.44%,超出 4.02 个百分点。“十四五”期间装备费用的比例预计将进一步增长,以各型精确制导弹药、先进航空战机、大型水面舰艇、升级化航空发动机、泛在信息化装装备为代表的先进武器装备的列装速度将加快。

进一步产业细分,预计军用航空设备、航天设备、国产大飞机、无人机设备及相关上游新材料领域等需求确定性高的产业将迎来高速增长。主要原因如下:
(1)当前我国军用飞机与世界先进国家尚存在较大差距。据《WorldAir Force 2020》统计,截至 2019 年,中国作战飞机仅占美国的 60.33%,运输机仅占美国的 23.7%,差距最大的加油机仅占美国的 0.49%。近些年周边国家大量部署四代机,影响亚太地区军事力量的平衡,未来我国四代机有望加速列装。
(2)我国航天产业正飞速发展,保持高度活跃。2014 年以来,我国航天产业政策逐渐放开,商业航天开始萌芽。商业航天产业链包括卫星制造、运载火箭、卫星运营、卫星应用等环节,卫星制造、运载火箭制造在上游,技术壁垒高,以国家队为主体;卫星运营、卫星应用在下游,市场空间大,参与企业众多。在商业航天领域,传统航天央企积极转型,创业企业层出不穷,资本市场热度高,预计“十四五”期间,商业航天将保持高速发展趋势。
(3)国产C919大飞机需求强烈。国产C919大飞机试飞顺利,预计最迟2021年进入量产阶段,目前已收到国内外航司近千家订单。随着中国民航飞机逐步国产化,未来将持续放量。
(4)无人机能承担多项作战任务,在未来战争中将发挥越来越大的作用。同时,无人机消耗属性强,且损毁不会带来人员伤亡。随着国际对抗形势的恶化,未来军用无人机的需求量将显著增长,在国内列装和全球国贸市场都将迎来销量高峰。
(5)随着我国先进军机列装速度加快和国产化技术与产能的逐渐突破,以碳纤维复合材料为代表的新型材料需求将同步增长。同时,以国产大飞机为代表的民用领域不断被切入,未来相关民用需求也将随之高企。新型材料行业正蓬勃发展,规模效应有待进一步显现。
三、“新基建”催生出的重点产业投资策略
1、5G基建
5G基建是支撑经济社会数字化、网络化、智能化转型的关键,与大数据、人工智能等关联技术结合,将带动诸多行业,为多领域数字化转型奠定基础。当前,以新一代信息通信技术为主要驱动力的新一轮科技和产业变革正在蓬勃发展,5G 作为新一代信息通信技术的主要发展方向,将构筑起万物互联的基础设施。技术创新方面,组织开展 5G 技术研发试验,促进互联互通,推动产业链主要环节加速成熟。网络建设方面,我国5G 基站累计建成并开通超过 56 万个,年底前将实现主要城市覆盖。应用推广方面,5G用户数迅速增长,终端连接数已超过1个亿。5G 融合应用正在从试点示范逐渐向商业化发展,5G 在高清视频、医疗健康、智能制造、智慧交通等领域的应用进一步深入。

据中国信通院预测,预计到2025年我国5G网络建设投资累计将达1.2万亿元,未来5年工业企业开展网络化改造投资规模有望达到5000亿元,5G网络建设将带动产业链上下游以及各行业应用投资超过3.5万亿元。

未来“十四五”期间我国5G基站建设将迎来井喷式增长,5G 基础建设相关产业链,如射频器件和光模块、光器件等需求相对确定,相应细分行业龙头业绩增长确定。
2、特高压
特高压设备“肩负重任”,逆周期性造就投资基点。面对当前疫情对宏观经济的冲击,电网企业肩负投资拉动内需和建设坚强电网、提升西部绿色能源外送能力的重要使命。特高压将西南地区的水电、西北地区的煤电、风电、光伏发电等电能输送至东中部电力高需求地区,有效解决了我国电力供需错配与新能源消纳问题,属于刚性需求。同时我国电网建设具有较强的逆周期性,对经济增长和就业带动贡献显著。国家电网有限公司董事长毛伟明表示,国家电网已明确全年特高压建设项目投资规模1128亿元,可带动社会投资2235亿元,整体规模近5000亿元。2020年内国家电网计划完成7条特高压线路核准工作,计划开工线路3条,剩余4条线路将在2021~2022年陆续开工。
特高压设备产业链主要包括上游的电源控制端、中游的特高压传输线路与设备、下游的配电设备。由于技术门槛高,特高压核心设备呈现出向头部集中的趋势,竞争格局相对稳定。随着特高压设备需求的明确提高,相关设备龙头将主要收益。
重点标的:国电南瑞、平高电气、特变电工

3、城际高速铁路和轨道交通
为了实现交通强国“都市区1小时通勤、城市群 2小时通达、全国主要城市3小时覆盖”目标,城际高速铁路和轨道交通将共同在未来发挥重要作用。城际高速铁路和轨道交通凭借人均能耗低、承载量大、互通互联等诸多优点,成为助力绿色出行、创建智慧城市、缓解拥堵等的重要手段。但是城际高速铁路与轨道交通的产业链较长,前期环节为筹备和建设施工,中期环节为通信新号系统、车辆设备、后期为运营维保。从建设施工到通号系统及设备通车约需要4-5年左右的时间。“十四五”期间的重点需求将集中在前中期环节。从车辆设备价值来看,城轨车辆价值量较大的部分为列车空调系统、转向架、车体、车门、车辆内饰以及空气制动系统,相关产业存在投资机会。

4、新能源充电桩
政策激励消费者选购新能源汽车,充电桩是其推广必备的配套基础设施。为应对日益突出的燃油供求矛盾和环境污染问题,我国将发展新能源汽车作为国家战略,加快推进技术研发和产业发展。2020年10月,国务院常务会议通过《新能源汽车产业发展规划(2021-2035)》,明确了将从技术创新、制度设计、基础设施等领域支持新能源汽车产业加快发展步伐。而预计到2030年,我国新能源汽车保有量将达6420万辆。根据车桩比1∶1的建设目标,未来十年,我国充电桩建设存在6300万的缺口,预计将形成万亿元的充电桩基础设施建设市场。因此在投资策略方面建议关注新能源汽车产业链。

5、大数据中心
大数据中心是5G、人工智能等技术发展的支撑。5G、工业互联网、人工智能的加速建设,将会催生海量数据和应用,同时特高压、城际铁路以及新能源汽车充电桩与数字技术的结合,也将产生大量的数据,这些都需要大数据中心进行支撑处理。数据显示,截至2019年末,我国数据中心的数量超过7万个,占全球数据中心规模的23%。数据中心机架规模达到227万架,在用 IDC 数据中心数量2213个。数据中心大型化、规模化趋势仍在延续。“十四五”期间,我国数据中心在数量还是质量方面预计都将迎来极高的建设需求。从传导链来看,最先受益的将会是 IT硬件和基础设施,然后是运营服务商。

6、人工智能
国家对于人工智能的关注度略有提升,包括总书记强调的“要深刻认识加快发展新一代人工智能的重大意义,推动我国新一代人工智能健康发展”;以及2020年3月提出的“要发力于科技端的基础设施建设”,使人工智能成为“新基建”七大版块中的重要一项。而当前人工智能尚处于初级阶段,基本只能涵盖某一特定类别任务,如人脸识别算法专注人脸识别,Siri 长于语音交互,AlphaGo 局限在围棋领域。因此在投资策略方面,建议关注面部识别、语音交互等已商业化的人工智能主题龙头企业。
7、工业互联网
作为新型基础设施的关键组成,工业互联网在加速工业技术改革创新、推动产业数字化转型、释放经济发展新动能等方面的基础性作用日益凸显。此次疫情让各地的政府、各行业、企业对工业互联网的认识更加全面深刻,工业互联网正迎来落地实践的加速期。工业互联网平台的本质是通过工业互联网网络采集海量工业数据,并提供数据存储、管理、呈现、分析、 建模及应用开发环境,汇聚制造企业及第三方开发者,开发出覆盖产品全生命周期的业务及创新性应用,以提升资源配置效率,推动制造业的高质量发展。
从产业链来看,我国工业互联网相关产业由上至下依次可分为上游硬件设备厂商和数据采集与集成商,中游工业互联网平台及下游制造业应用领域。上游硬件设备厂商和数据采集与集成商为工业数据的采集提供必要的硬件设备和信息技术支持,中游工业互联网平台对工业设备的数据进行采集和分析处理后,再将其结果应用于下游制造业领域的具体场景中,从而实现工业互联网产业链的完整闭环。“十四五“期间,传统企业的工业化转型需求将进一步释放,行业链的上游和中游有明确的业绩增长空间。

四、十四五规划区域投资策略
1、粤港澳大湾区投资策略
粤港澳大湾区的城市具有良好互补性,待发展产业各有不同。从城市特征上考虑,香港作为国际金融、航运、贸易中心和国际航空枢纽,拥有高度国际化、法治化的营商环境以及遍布全球的商业网络;澳门作为世界旅游休闲中心和中国与葡语国家商贸合作服务平台;珠三角九市则是内地外向度最高的经济区域和对外开放的重要窗口,在全国加快构建开放型经济新体制中具有重要地位和作用。而数据显示,大湾区内的城市可根据主导产业分为三类:1)香港、澳门:以第三产业,即服务业为 GDP 主要来源(占90%以上);2)广州、深圳:第三产业占 GDP 比重达 50%以上,同时第二产业(工业、建筑业)贡献不容小觑;3)珠海、佛山等其余 7 市:工业、建筑业成为主要 GDP 来源(占 50%以上),服务业排名第二。

基于各城市的比较优势产业,进行深入式发展,是未来湾区产业发展的主脉络。湾区未来发展的思路将是“扬长避短”,譬如针对香港巩固和提升其国际金融、运输、贸易中心的地位;针对澳门建设旅游与商贸合作服务平台;针对广深圳分发挥门户城市的引领作用,加快建成现代化国际化城市;其余7市则是从要素端带动均衡发展;总的来看,我们认为,对大湾区的投资关注先进制造、土地资源与数字货币三个重点领域。

①先进制造
全面推进珠三角制造业的升级,优化珠三角的制造业布局。根据国务院于2019年2月印发的《粤港澳大湾区发展规划纲要》,培育壮大信息技术、生物技术、高端装备制造、新材料、新能源、节能环保、新能源汽车等战略性新兴产业。同时,加强产业分工协作,促进产业链上下游深度合作,是未来珠三角地区发展的总方向。进一步从产业结构来看,粤港澳大湾区内上下游产业供应链完备,产业之间存在梯度,可以互补,能够实现错位发展。广东在全国省市工业增加值和出口均排名第一,而珠三角占广东全省工业增加值和出口比重分别是80%和95%。虽然近年来,珠三角生产成本上升,但大部分企业仍选择将生产线留在珠三角,并向自动化生产及高产值方面提升,这主要是因为珠三角在全面配套、物流和产业结构上存在综合优势。
在产业布局方面,内地可以弥补港澳地区的“工业空心化”,港澳地区则可以反哺内地,为珠三角制造业出口保驾护航;另一方面,珠三角核心城市与两翼的城市可以实现协同发展,珠海的高端制造业可以跟中山的专业市场基地进行互补,广州的先进制造业和高端服务可以跟佛山的产业基础互补。如果能推动粤港澳大湾区作为一个整体提供一站式服务,减少要素流动的障碍,将有效提升区域内企业在国际市场中的竞争力。
推荐关注区域内拥有高技术壁垒、具有国际竞争力的先进制造业头部企业,包括家用电器、消费电子、新能源汽车、5G通信等相关行业。
②土地资源
深圳住宅用地长期维持紧平衡,土地市场需求明显。北上广深中,深圳土地面积最小,全市总面积为1996.85平方千米,大致相当于上海的1/4,北京的1/8。统计显示,近4年来,深圳实际供应居住用地766.6公顷,仅占实际供应建设用地的14.2%。根据深圳市住房和建设局今年4月发布的《住房发展2020年度实施计划》,深圳居住用地占全市总建设用地的22.6%,远低于国家相关标准中25%-40%的下限,难以满足人口快速增长条件下的住房需求增长和品质提升要求。
深圳先行示范区改革方案释放政策红利。近期发布的《深圳建设中国特色社会主义先行示范区综合改革试点实施方案(2020-2025年)》明确规定,赋予深圳在重点领域和关键环节改革上更多自主权,其中最大的变化是支持深圳市在土地管理制度上深化探索。推进二三产业混合用地。同时在首批授权事项清单中,明确将国务院授权广东省批准的永久基本农田以外的农用地转为建设用地审批事项。
本次土地管理制度改变将有效盘活存量土地、释放土地资源,在深圳(包括深汕合作区)具有土地资源的企业将迎来价值重估的空间,有望分享政策红利带来的发展机遇。
③数字货币
数字货币发展空间广阔,深圳率先成为先行试点区,有望分享试点红利。深圳先行示范区改革试点方案中同样提出在中国人民银行数字货币研究所深圳下属机构的基础上成立金融科技创新平台,支持开展数字人民币内部封闭试点测试,推动数字人民币的研发应用和国际合作。而此前,央行副行长范一飞在2020年SIBOS年会上披露了数字人民币的内部测试情况。截至2020年8月底,全国共落地试点场景6700多个,覆盖生活缴费、餐饮服务、交通出行、购物消费、政务服务等领域;累计开立个人钱包11.33万个、对公钱包8859个,交易笔数312多万笔,交易金额超过11亿元。
综合来看数字货币处在发展初期,与央行具有战略合作伙伴关系相关企业将首先收益。
2、长三角区域投资策略
①金融创新(绿色金融)
绿色金融市场规模不断扩大,未来空间广阔。绿色信贷稳步提升,2020年6月末,银行业金融机构绿色贷款余额为11.01万亿元,同比增长16.26%。绿色债券发行位居全球前列,2019年贴标绿色债券发行位列全球第一。绿色金融的未来空间仍然广阔,我国GDP每单位美元碳排放量仍和发达经济体有一定差距,绿色信贷、绿色债券占比较低,各项绿色金融工具仍有待开发。绿色资产证券化发行与创新态势迅猛,2019年发行量增长了3.5倍。基础资产品种不断丰富,涵盖了公共交通售票权益、绿色信贷资产、风电和太阳能租赁收益等。
扶持政策初步落地,未来发展可期。2020年7月,上海市牵头印发的《关于支持长三角生态绿色一体化发展示范区高质量发展的若干政策措施》中提出了22条政策措施,包括将加大金融创新力度,大力发展绿色金融,支持在示范区发展绿色信贷,发行绿色债券和绿色资产支持证券,推行绿色保险,开展水权、排污权、用能权、碳排放权、节能环保质押融资等创新业务。本次政策
通过积极构建绿色金融体系,搭建碳交易市场等绿色金融平台,相关大金融行业龙头标的直接受益,同时建议关注节能环保、清洁生产等产业优质标的。
②集成电路
长三角地区是国内集成电路产业链最完整、综合技术水平最高的地区。目前,共有4个城市进入全国集成电路设计业十大主干城市的行列。区域内集聚了国内55%的集成电路制造企业、80%的封装测试企业以及近50%的集成电路设计企业,芯片产能占全国的63%,已形成了包括研究开发、设计、芯片制造、封装测试及支撑业在内的较为完整的集成电路产业链。
③生物医药
长三角地区的生物医药产业规模大、质量高,产值和技术水平都位居全国前列。区域产业集聚化程度较高,拥有上海、杭州、泰州三个国家生物产业基地,拥有苏州、连云港、湖州、金华等医药研发生产基地,拥有上海临港、盐城、宁波、舟山等海洋生物产业基地。江浙沪医药企业数量全国占比25%,销售收入全国占比27%,显示出长三角地区医药制造业整体强大的规模效应和竞争优势。
④新材料
长三角形成了包括航空航天、新能源、电子信息、新兴化工等各领域新材料产业的集群,生产基地占全国新材料产业基地总量的1/3以上。据不完全统计,长三角地区新材料上市企业约200家。其中,上海是我国新材料科研、开发、生产的重要基地和最大的应用市场之一。而江苏的新材料产业综合实力较强,在新型功能材料、纳米材料和多晶硅材料等领域处于国内领先地位,初步形成国际竞争力。其产业主要分布在南京、苏州、江阴、南通、常州、扬州、无锡、连云港、徐州等地。
3、京津冀区域投资策略
京津冀区域呈现产业升级趋势。京津冀地区产业分工鲜明,区域内的第三产业发展主要由北京带动,而工业生产的职能则主要落在津、冀的肩上。但近十年来京津冀的产业发生明显变化,数据显示,2019年,京津冀第三产业GDP占比提升至66.78%,第二产业下降至28.71%。究其原因,京津冀地区凭借其全国最优的教育科技优势资源有力地带动了高科技产业的发展,也促使京津冀地区特别是北京和天津两个核心城市产业结构的优化升级,生物制药、电子信息、新材料等高新技术产业渐成主导产业。
分地域细化来看,重大新药创制平台纷纷落户北京、中关村高科技园区成立了云计算、移动互联网、物联网、低碳经济等新兴产业的战略联盟,培育和孵化了一批创业企业。天津市绿色能源产业走在全国前列,是我国重要的绿色能源生产基地,风力发电设备生产基地。河北省在传统的重化工业之外,注重发展现代生物制药业,华药、石药、以岭药业等优质企业在列。此外,新能源汽车业也是河北省工业产业升级的一个新点,唐山市在此方面处于全国前列。

产业的有序转移和承接是推进京津冀协同发展和形成空间合理布局的关键。京津冀的产业转移在总体上遵循创新、协调、绿色、开放以及共享的发展理念,围绕 “一个中心、五区五代五链、若干特色基地”的产业发展格局构建。最终目的在于以天津、河北作为承接地,以重大产业基地和特色产业园为平台,完成北京产业疏解工作,承接制造业生产环节、区域性批发市场和物流基地,完成京津冀各产业协作
因此我们认为,需要关注京津冀地区数字经济、教育、医疗以及国企混改的投资机遇。

①数字经济
数字经济规模显著,在疫情冲击下彰显韧性,预计未来重要性将逐步提升。数据显示2019年,北京新经济增加值1.28万亿元,较2016年增长57%;数字经济占GDP比重超过50%,位居全国首位。在疫情冲击下,北京电子信息制造业仍实现两位增速。2020年9月,《北京市促进数字经济创新发展行动纲要(2020-2022年)》发布。根据行动纲要,北京将实施多项重点工程,包括5G等信息通信网络、新一代超算中心等数据智能基础设施、安全防护基础设施建设;鼓励协同创新建设世界级研发机构和创新中心、超前布局6G、突破集成电路等“卡脖子”技术;从医疗、教育、金融及其他服务业领域四方面打造服务业数字化转型高地。
近期数字经济规划落地,在“十四五”前加强政策引导。2020年10月15日,中关村管委会发布了《中关村国家自主创新示范区数字经济引领发展行动计划(2020—2022年)》。计划提出,到2022年,中关村示范区数字经济企业总收入规模超过4.6万亿,年均增速不低于15%。围绕算力提升、算法优化、数据采集传输和重点行业融合应用等,突破一批关键核心技术和应用创新技术。加快培育10家以上具有国际影响力的平台型领军企业、100家独角兽企业和国内细分领域的单项冠军企业,涌现出一批科技创新企业。
数字经济是未来经济发展的主要方向之一,综上所述,推荐关注京津冀地区数字经济头部企业。
②教育及医疗服务
2020年7月召开的京津冀协同发展领导小组会议提出,在推动京津冀协同发展,要在做好常态化疫情防控前提下,更加突出抓好重点任务、重大项目、重要政策。要大力推动公共服务共建共享,促进京津优质教育、医疗资源向河北延伸,不断缩小公共服务落差,让人民群众享受协同发展成果。
京津地区的人口密度高,教育需求和医疗需求丰富,因此推荐关注在线教育龙头企业,区域内医疗器械、生物制品、医药行业相关公司。
③国有企业改革
2019年1月,中共中央、国务院发布《中共中央国务院关于支持河北雄安新区全面深化改革和扩大开放的指导意见》,为支持雄安新区全面深化改革和扩大开放提出的意见。重点任务强调,深入推进疏解到雄安新区的国有企业和事业单位改革。支持在京国有企业总部及分支机构向雄安新区转移,在疏解中推动国有经济布局优化、结构调整、战略性重组,促进国有资产保值增值,推动国有资本做强做优做大。
国企混改推进是我国改革的主线之一,因此推荐关注在雄安新区有重要业务,具有混合所有制改革预期的国有企业。
4、成渝双城经济圈投资策略
中共中央政治局10月16日召开会议,审议《成渝地区双城经济圈建设规划纲要》,要求关注区域优势和特色产业。会议要求,成渝地区牢固树立一盘棋思想和一体化发展理念,“联手打造内陆改革开放高地,共同建设高标准市场体系,营造一流营商环境,”建设西部陆海新通道。预计在“双循环”发展政策的规划下,内、外资有望更多以直接投资的方式助推成渝区域产业发展。此外,文件特别强调,要“突出重庆、成都两个中心城市的协同带动,注重体现区域优势和特色”。
①消费行业
消费行业是四川省传统优势行业,尽管受上半年疫情影响,白酒和食品企业仍为区域产业营收、利润贡献重要增量。数据显示,截至2020年7月26日,四川省白酒企业数量名列全国第一,近2.8万家。近一年新增的白酒相关企业中,四川省数量最多,高达4619家,占全国15.13%。据《南方周末&益普索:2018年中国白酒品牌影响排行》显示,在浓香型白酒排行榜中,四川占了9席,在前十名中,更是占据了6个席位,实力强劲。
因此,基于产业先发优势的集聚与延续,推荐关注区域内白酒及消费类龙头企业。
②电子信息行业
高技术制造业等区域内重点支持建设产业具备较强的发展潜力和发展基础。数据显示,2020年上半年省内计算机行业上市公司营业收入同比上涨62.19%,利润上涨37.43%,省内区域高增速产业发展稳健。根据《2019四川省科技成果转化年度报告》,2019年,四川省共产出科技成果25618项,增长14.98%,实现科技成果转化3738项,增长78.5%,转化总收益68.64亿元,增长146%;其中涌现出“华龙一号”、“北斗”卫星移动通信系统等一大批优质科技成果,25个项目获2019年度国家科学技术奖。同时近年重庆市也重点发展电子制造等支柱行业,在汽车制造等行业中优势明显,区域高技术制造业同样具备较好的发展基础。
区域内政府引导创投基金活跃,助力科创企业发展。2020年4月,成渝两地共同设立了总规模300亿元的首只“双城经济圈”发展基金。随后9月又再度落地了总规模50亿元的成渝双城经济圈科创母基金,其将重点投资生物医药、人工智能、集成电路、智能制造等领域科创企业,推动成渝地区创投生态圈建设。引导基金的频繁落地,从资金面上增添了发展的储备动力。
受发展潜力和资金面的双重影响,推荐关注区域内战略新兴行业中的成长型企业。
③基础设施投资
川渝推进毗邻地区融合发展的成果初现。按《深化四川重庆合作推动成渝地区双城经济圈建设工作方案》和2020年重点任务,共同谋划实施的31个重大项目已相继开工建设20个,累计完成投资260亿元。进一步地,重庆提出高滩茨竹新区、遂潼一体化发展先行区、万达开川渝统筹发展示范区、明月山绿色发展示范带等10个合作平台,统筹指导川渝毗邻的13个区县和6个地市融合发展。同时针对于能源基础设施一体化高质量发展领域,川渝相关部门也已经签订《共同推动成渝地区双城经济圈能源一体化高质量发展合作协议》,从电力一体化等七个方面开展合作,筹划了川渝“气大庆”千亿立方米产能建设、特高压交流电网目标网架等20个重大项目,总投资约9900亿元。
川渝经济圈所带动的西部地区存在基础设施的发展空间,因此推荐关注区域内承担高速路网、燃气、特高压等重大基础设施建设任务的相关企业。
