国盛金控董事赵岑被解除财务总监职务后,再度被解除董事和董秘职务。究其原因,系缘起于国盛证券的并表之争。
财联社(上海,记者 王可)讯,国盛金控董事赵岑被解除财务总监职务后,再度被解除董事和董秘职务。
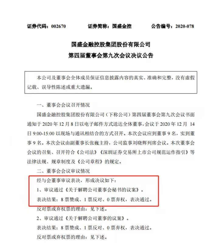
12月14日晚,国盛证券母公司国盛金控公告,经公司当日召开的董事会8:1表决通过,公司解聘赵岑女士的公司董事会秘书及董事职务。

究其原因,系缘起于国盛证券的并表之争。赵岑认为,国盛金控对被接管的国盛证券不满足“控制三要素”判断条件,不能将国盛证券纳入合并范围,故对三季报投出反对票。
今年10月30日,国盛金控发布三季报的同时,有三条相关信息同样引人注目。其一,公司三季报中,明确指出董事、高管赵岑无法保证此次三季报内容的真实、准确、完整;其二,公司董事会9位董事中,赵岑是唯一提出反对意见的董事;其三,董事会同日表决解聘赵岑作为财务总监的职务。
国盛金控此前曾于公告中表示,国盛证券作为其核心资产,并表问题影响重大。基于审慎性原则延续将子公司国盛证券纳入财务报表合并范围,同时披露了国盛证券不纳入并表的模拟数据,进行了充分的风险提示。
时隔一个半月,国盛金控召开董事会解聘赵岑公司董事会秘书及董事职务。
国盛金控此前也于公告中指出,公司董事会不予认可赵岑在异议说明中对公司的指责,保留对其不当行为追究法律责任的权利。
国盛金控董事会8:1投票解聘董秘
12月14日晚,国盛证券母公司国盛金控公告,为维护公司及全体股东共同利益,保障公司经营稳定,经公司当日召开的董事会审议通过,公司拟解聘赵岑女士的公司董事会秘书及董事职务。独立董事同意本次解聘议案。
两次解聘公告中,国盛金控全文披露了赵岑的反对意见。
公司公告称,公司将尽快完成董事会秘书的聘任;在未聘任新的董事会秘书期间,暂由公司副总经理李娥女士代行公司董事会秘书职责。

值得注意的事,此次董事会的表决投票中,三项相关议案均已8:1的结果形成决议,唯一的反对者为作为董事的赵岑本人。
赵岑在反对意见中,提出4点理由。
首先,赵岑称,以上议案称所指其本人涉嫌违反公司法、章程等没有依据。
第二,赵岑称其本人并无失责。她称,自不再任职财务总监以来,公司未发生因为董秘失责导致的信息披露违规情形,也没有其他事实说明董秘失责;其本人一直以来忠实、勤勉地履行了高管、董事义务。
第三,赵岑认为,公司利益关键在于满足相关规定并优化公司治理是。她声称,在公司证券业务被接管、存在大额债务偿付压力、多个投资项目未达预期、实际控制人特殊控制架构下控股股东被立案调查等背景下,董事会应正确定位公司利益。她认为,满足《证券公司股权管理规定》有关证券公司控股股东资格要求、妥善管理/处理股权投资项目、持续优化公司治理是未来一个时期维护公司利益的关键所在。
最后,赵岑称公司治理和内部控制在恶化。她认为,本次会议《关于解聘公司董事会秘书的议案》/《关于解聘公司董事的提议案》提议人动机待考,在没有充分且合理理由下解聘正在依法履职的董事会秘书/董事,会议召集本身就反映了公司治理和内部控制缺陷的恶化。
根据同日所发公告,国盛金控将于2020年12月30日召开2020年第三次临时股东大会,审议以上解聘赵岑的议案。
董秘曾对三季报提出异议并拒绝签字
今年10月30日,国盛金控发布三季报的同时,有三条相关信息同样引人注目。
其一,公司三季报第一节中,明确指出董事、高管赵岑无法保证此次三季报内容的真实、准确、完整。
赵岑无法保证的原因为:其经评估后认为,公司对被接管的国盛证券不满足“控制三要素”判断条件,最晚自2020年8月1日起,公司对国盛证券的长期股权投资应改按权益法核算,公司不能将国盛证券纳入合并范围。

其二,国盛金控第四届董事会中,审议通过了基于公司对被接管的国盛证券仍能控制并纳入合并报表范围而编制的《2020年第三季度报告全文和正文》。公司董事会9位董事中,赵岑是唯一提出反对意见的董事。
其三,董事会投票解聘赵岑作为财务总监的职务。公司公告称,鉴于财务总监赵岑在会计主管人员提供的经公司财务部复核的2020年第三季度财务报表上进行异议签署。且经多次沟通,赵岑女士坚持对该报表继续保留异议签署,致使公司无法向交易所提供有效财务报表,将导致公司无法按时披露2020年第三季度报告。为保证公司第三季度财务报告能够按时披露,保障公司和广大投资者的利益,经总经理张巍先生提议,公司董事会结合实际情况,同意解聘财务总监赵岑女士。
公司董事会将尽快按照相关规定完成新任财务总监的选聘及任命工作。在董事会聘任新的财务总监之前,由公司副董事长、总经理张巍先生代行财务总监职责。
