国泰君安、申万宏源均有三项课题研究上榜,位居前列。若细化到研究所层面,申万宏源、中山证券、红塔证券、中航证券均有优秀课题。
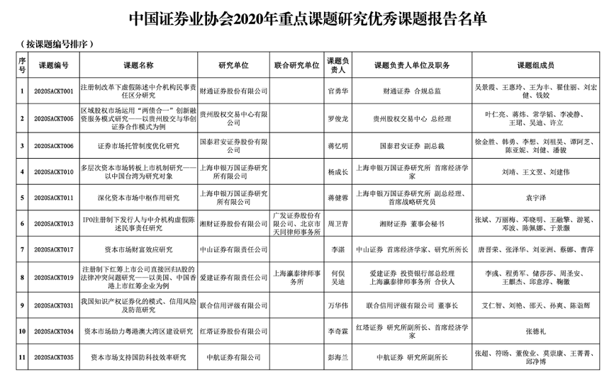
财联社(上海,记者 刘超凤)讯,12月23日,中国证券业协会官网发布2020年重点课题研究报告。经过学术不端检测、专家网上初审和答辩终审等环节,由专家评选出33篇优秀课题报告,涉及注册制改革中介机构责任区分、财富管理转型、数字化转型等多个方向。

此次共有19家券商上榜,包括财通证券、国泰君安、申万宏源、湘财证券、中山证券、爱建证券、红塔证券、中航证券、中信建投、长江证券、光大证券、广发证券、天风证券、平安证券、浙商证券、中泰证券、东亚前海证券、华泰证券、中信证券。
其中,国泰君安、申万宏源均有三项课题研究上榜,位居前列。若细化到研究所层面,申万宏源、中山证券、红塔证券、中航证券均有优秀课题。
涵盖当下最热议题
本次评优的重点课题报告共33篇,涵盖角度广泛,从国内注册制改革到证券集体诉讼制度,从财富管理转型到公司合规经营等角度,均涵盖当前最热的行业议题。
在IPO注册制改革背景下,如何界定中介机构的责任?对此,财通证券合规总监官勇华牵头研究《注册制改革下虚假陈述中介机构民事责任区分研究》,湘财证券董事会秘书周卫青负责研究《IPO注册制下发行人与中介机构虚假陈述民事责任研究》。爱建证券投资银行部总经理何俣联合牵头研究《注册制下红筹上市公司直接回归A股的法律冲突问题研究——以美国、中国香港上市红筹企业为例》。
当前证券公司都在进行财富管理转型,相关优秀课题包括:广发证券财富管理部总经理方强负责的《券商财富管理买方中介能力建设研究》、国泰君安证券合规总监张志红负责的《财富管理业务法律框架与业务模式的国际比较与借鉴研究》。
除了财富业务外,其他业务创新的研究包括:国泰君安证券副总裁蒋忆明牵头的《证券市场托管制度优化研究》,中信建投证券结构化融资部高级副总裁吴云飞负责《完善法规政策环境促进基础设施REITs服务国家经济发展研究》,中信建投证券投行委委员、债券承销部行政负责人郭春磊负责研究的《传统投资银行债券承销业务的数字化、智能化转型路径研究》。
在近期比较火热的数字化转型、技术方面,平安证券风险管理部AI风险与系统团队执行副总经理曹洪劼负责《证券经营机构风险管理数字化智能化探索研究》,天风证券首席风险官王勇与华锐金融科技研究所所长曹雷合作了《分布式技术加速证券经营机构全面风险管理体系建设研究》,华泰证券信息技术部联席负责人、数字化运营部总经理王玲负责《证券公司数据治理模式和路径研究》,东亚前海证券副总经理兼财务负责人徐洁负责《智能财务推动企业数字化转型的研究及实践》均榜上有名。
国泰君安和申万宏源评优课题最多
从证券公司角度来看,国泰君安和申万宏源评优的课题最多,均为3项,其中申万宏源研究所共有2项研究课题上榜。
国泰君安方面的研究课题包括,国泰君安证券副总裁蒋忆明牵头研究《证券市场托管制度优化研究》,国泰君安证券党委委员、人力资源总监赵宏牵头《推进证券公司践行行业文化的系统性研究》,国泰君安证券合规总监张志红负责《财富管理业务法律框架与业务模式的国际比较与借鉴研究》。
申万宏源证券方面包括,上海申银万国证券研究所首席经济学家杨成长负责《多层次资本市场转板上市机制研究——以中国台湾为研究对象》,上海申银万国证券研究所副总经理、首席战略研究员蒋健蓉牵头研究《深化资本市场中枢作用研究》,申万宏源证券法律合规总部副总经理(主持工作)孙兆军负责《金融监管和司法视域下投资者适当性管理的实证研究》。
从研究所角度来看,除了前述的申万宏源之外,中山证券、红塔证券、中航证券研究所均在榜单之内,包括中山证券首席经济学家、研究所所长李湛负责的《资本市场财富效应研究》,红塔证券研究所副所长、首席经济学家李奇霖负责的《资本市场助力粤港澳大湾区建设研究》,中航证券研究所副所长彭海兰负责的《资本市场支持国防科技效率研究》。
在获评优秀的课题中,只有浙商证券由董事长吴承根牵头,其研究课题为《境外市场风险对我国资本市场的外溢影响研究》,课题组成员包括浙商证券研究所所长邱冠华、浙商证券研究所首席经济学家兼副所长李超等人。
跨公司联合研究课题亮点多
此次也有不少跨公司的联合研究课题,具体如下:
爱建证券投资银行部总经理何俣、上海瀛泰律师事务所合伙人吴迪联合负责《注册制下红筹上市公司直接回归A股的法律冲突问题研究——以美国、中国香港上市红筹企业为例》。
天风证券首席风险官王勇与华锐金融科技研究所所长曹雷合作了《分布式技术加速证券经营机构全面风险管理体系建设研究》。
中泰证券副总经理钟金龙、山东财经大学金融学院副院长冯玉梅联合研究《中国公司信用债违约风险预警与防范研究》。
中信证券公司执委、财富管理委员会主任李勇进、京东数科副总裁徐叶润联合负责《联邦学习技术在券商KYC领域的应用研究》。
中证机构间报价系统信息技术部总监王亚军联合东吴证券、招商证券、海通证券、中信证券、中信中证投资服务公司,共同研究《基于区块链技术的数字共享应用方式在证券行业电子签约业务中的实践研究》。
广发证券财富管理部总经理方强、北京大学金融发展研究中心主任刘玉珍联合负责《个人投资者与机构投资者的行为金融分析在投资者教育中的应用研究》。
附:中国证券业协会2020年重点课题研究优秀课题报告名单



