随着问责进一步落地,广发证券被暂停近半年的保荐机构资格也将解封,此外,随着其2020年11月份投行组织架构变革,即战略指挥部“投行委”成立,投行业务将重获新生。
财联社(北京,记者高云)讯,广发证券内部问责终出结果,康美项目事件涉及的两名高管遭降职。
12月31日,广发证券发布公告,公司董事会按照《广发证券合规问责办法》相关规定,将公司副总经理欧阳西、常务副总经理秦力降为公司总监,相关议案获得通过。
随着问责进一步落地,广发证券被暂停近半年的保荐机构资格也将解封,此外,随着其2020年11月份投行组织架构变革,即战略指挥部“投行委”成立,投行业务将重获新生。据接近人士透露,在保荐机构资格暂停的半年时间里,一些知名IPO项目选择等候广发投行业务资格恢复,而这也是对广发投行能力的认可。

广发证券已被暂停保荐机构资格半年
今年7月20日,广发证券发布公告,在康美药业等多个股票、债券项目中,公司存在缺乏应有的执业审慎、内部质量控制流于形式等违规行为,被广东证监局责令整改,暂停保荐机构资格半年,8人被免职,并被禁止担任相关业务职务10年、15年或20年。
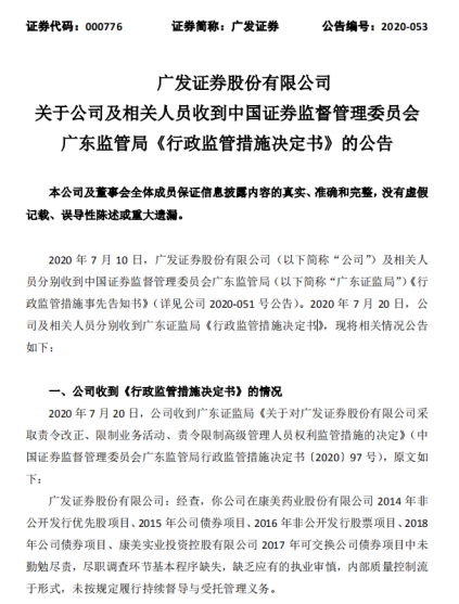
广发证券在公告中表示,2020年7月20日,公司收到广东证监局《关于对广发证券股份有限公司采取责令改正、限制业务活动、责令限制高级管理人员权利监管措施的决定》(下称《决定书》)。

《决定书》指出,经查,广发证券在康美药业2014年非公开发行优先股项目、2015年公司债券项目、2016年非公开发行股票项目、2018年公司债券项目、康美实业投资控股有限公司2017年可交换公司债券项目中未勤勉尽责,尽职调查环节基本程序缺失,缺乏应有的执业审慎,内部质量控制流于形式,未按规定履行持续督导与受托管理义务。
上述行为违反《证券发行上市保荐业务管理办法》(证监会令第58号,根据证监会令第63号修改,以下简称《保荐管理办法》)第四条、第二十四条、第三十五条,《公司债券发行与交易管理办法》(以下简称《债券管理办法》)第七条、第四十九条、第五十条、第五十二条的规定。按照《证券公司监督管理条例》第七十条,《保荐管理办法》第六十六条、第六十七条,《债券管理办法》第五十八条、第六十三条的规定,广东证监局决定对广发证券采取多项监管措施:
责令改正方面,广发证券应对投行业务进行深入整改,建立健全和严格执行投行业务内控制度、工作流程和操作规范,诚实守信、勤勉尽责,切实提升投资银行业务质量。公司应严格按照内部问责制度对责任人员进行内部问责,并向广东证监局提交书面问责报告。
2020年7月20日至2021年1月19日期间,暂停广发证券保荐机构资格;在2020年7月20日至2021年7月19日期间,暂不受理公司债券承销业务有关文件。
责令限制高级管理人员权利,限制时任分管相关投行业务的副总经理欧阳西领取2014年度、2015年度、2016年度基本工资以外薪酬的权利,限制时任分管相关投行业务的副总经理秦力领取2017年度、2018年度基本工资以外薪酬的权利,已领取部分应全部退回公司。
广东证监局决定对广发证券多名相关人员采取监管措施,8人被免职,并被禁止担任相关业务职务。其中,3人被禁止担任证券公司证券发行上市保荐业务相关职务或者实际履行上述职务,分别为陈家茂(10年)、林焕伟(15年)、朱保力(15年)。6人被禁止担任证券公司债券承销业务相关职务或者实际履行上述职务,分别为林焕伟(10年)、肖晋(10年)、林焕荣(20年)、许戈文(15年)、李贤兵(20年)、何宽华(20年)。
此外,广东证监局决定其他相关人员秦力、欧阳西采取公开谴责和监管谈话的措施,对张威、钟辉、黄旭辉、陈天喜采取监管谈话措施。
广发证券表示,公司将深刻汲取教训、认真反思、严格落实整改要求,并按照内部问责制度对责任人员进行内部问责。公司将建立健全和严格执行投行业务内控制度、工作流程和操作规范,切实提升投资银行业务质量。公司将全面强化责任、能力和职业操守建设,全面提升合规管理和风险管控水平。公司将严格遵循稳健经营理念,进一步强化“合规、诚信、专业、稳健”的文化建设,严守诚实守信、勤勉尽责的底线要求。
投行业务受挫,组织架构迎变革
在保荐机构资格被暂停6个月的处罚落地后,广发证券的保荐业务接连受创。广发证券投行今年前三季收入锐减,但广发证券在今年下半年迅速调整组织架构,为即将到来的解禁做业务准备。
今年前三季,广发证券投行收入5.94亿元,同比下滑33.25%,在40家上市券商中排名第20名。
11月9日,广发证券发布公告称,将对投资银行业务进行组织架构调整。根据公告,广发证券将设立投行业务管理委员会(以下简称“投行委”),同时撤销投行业务管理总部、投资银行部。调整后,投行业务管理委员会下辖六个一级部门(投行综合管理部、投行质量控制部、资本市场部、战略投行部、兼并收购部、债券业务部)及相关行业、区域业务组等。

