部分基金公司人士透露,宋城演艺昨日白天安排了机构投资者调研,公司旗下员工确有参与调研,但并未参与晚上的演出,“飘出”名字或因重仓了宋城演艺。
财联社(记者,沈述红 周晓雅)讯,今日,网传某券商策略会惊现“出格”表演,多家头部基金公司和知名基金经理的名字也出现在屏幕上。就此,兴全、招商等多家基金公司回应称,屏幕上出现的自家知名基金经理并未参与本次活动。
另有部分基金公司人士透露,宋城演艺昨日白天安排了机构投资者调研,公司旗下员工确有参与调研,但并未参与晚上的演出,“飘出”名字或因重仓了宋城演艺。
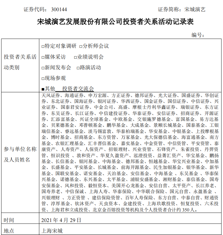
就在今日傍晚,宋城演艺公布了投资者关系活动记录表,在4月29日的投资者关系活动中,共计有机构及个人投资者合计约350人参与,包括汇添富基金、兴证全球基金、中欧基金等59家基金公司,中信证券、招商证券、海通证券等28家证券公司,泓澄投资、敦和资产、石锋资产、朱雀投资等百亿私募等。

公开数据数据显示,截至今年一季度末,宋城演艺共计有33家机构参股。其中,兴全基金持股比例为4.05%,由董承非管理与童兰共同管理的兴全趋势是宋城演艺的第五大流通股东,但对比去年四季度有所减仓,董承非单独管理的兴全新视野灵活配置则是第十大流通股东,汇添富、鹏华、中欧等基金公司旗下产品也重仓该股。
一场演出引发的乌龙
从网上流传的视频来看,包括袁建军、张晖、董承非、朱亮、劳杰男、邓时峰、李晓西、翁启森等资本大佬,招银理财、华夏基金、博时基金、万家基金、鹏华基金、华泰柏瑞、景林资产、海富通、华宝基金、汇添富、南方基金、广发基金等基金公司均被投放到屏幕。
就此,财联社记者求证到,该活动实为上市公司宋城演艺的上海宋城项目开业仪式当晚安排的表演,“出格”表演为该项目推出的个性化演出丽影秀《S》。
对于前述屏幕上出现的“名单”,包括兴证全球基金、招商基金、汇添富基金、华泰柏瑞基金、景林资产等在内的多家公司告诉记者,屏幕上出现的自家知名基金经理并未参与本次活动。
“可能是我们基金经理重仓了宋城演艺,所以把名字打到了屏幕上,但他们实际上没有参加这个活动。”华南一家大型公募人士称。
另有部分基金公司人士透露,宋城演艺在4月29日白天安排了机构投资者调研,旗下研究员和基金经理确有参与调研活动,但并未参与晚上的演出。
就在今日傍晚,宋城演艺公布了投资者关系活动记录表。在4月29日的投资者关系活动中,共计有机构及个人投资者合计约350人参与,包括汇添富基金、兴证全球基金、中欧基金等59家基金公司,中信证券、招商证券、海通证券等28家证券公司,泓澄投资、敦和资产、石锋资产、朱雀投资等百亿私募等。
记录表内容显示,此次投资者关系活动以介绍上海宋城项目为主。其中,内容提及,上海宋城室内剧院演出有《上海千古情》、《WA!恐龙》、《热情桑巴》、《颜色》、《S》秀等,天天有大戏,周周有潮趴,老少同乐,晴雨皆宜,上海宋城实现了对整体人群的全面覆盖和对细分人群的精准渗透。
多只基金一季度重仓宋城演艺
wind数据显示,截至今年一季度末,33家机构持有宋城演艺股票,其中不乏顶尖基金经理旗下的基金参与其中。
具体来看,兴全基金旗下3只产品合计持有宋城演艺8934.60万股,在宋城演艺流通A股中占比4.05%。由董承非管理的兴全新视野持有宋城演艺股份2627.99万股,与童兰共同管理的兴全趋势投资则持有5740.58万股,邹欣管理的兴全绿色投资持有宋城演艺566.03万股。

对比去年四季度,兴全趋势投资在今年一季度减持宋城演艺35.83万股,在宋城演艺前十大股东中排名第五,兴全新视野新进成为宋城演艺前十大股东。不过,对比去年四季度,该基金持股数量未发生变化。
值得一提的是,宋城演艺也是兴全趋势投资的第十大重仓股,而兴全新视野虽然在该公司前十大流动股东名单,但宋城演艺并非兴全新视野的前十大重仓股。

同期,汇添富基金旗下4只产品合计持有宋城演艺2784.56万股,在宋城演艺流通A股中占比1.26%,由顾耀强管理的汇添富均衡增长重仓该公司859万股,杨瑨管理的汇添富文体娱乐主题持股数量为753.68万股,张朋、董超、徐光管理的相关基金也重仓了该公司股票。

截至3月底,鹏华基金旗下4只产品合计持有宋城演艺1722.89万股,在宋城演艺流通A股中占比0.78%。上述4只产品均由谢书英管理,分别是鹏华价值优势、鹏华高质量增长、鹏华精选成长、鹏华核心优势。

中欧基金旗下2只产品一季度末合计持有宋城演艺1601.23万股,在宋城演艺流通A股中占比0.72%。由周蔚文管理的中欧瑞丰重仓该公司1105.18万股,占比0.5%,由许文星管理的中欧创业板两年定开持股数量为496.05万股。

此外,还有中银基金、中投基金、国泰基金、鹏扬基金、博时基金、华宝基金等22家基金公司旗下的产品也在一季度重仓了宋城演艺股份。
