在此次被通报的48款网络借贷类App中,运营方不乏平安银行、招商银行、平安消费金融、招联消费金融等银行和持牌消金机构。
财联社(上海,记者 潘婷)讯,48款网络贷款App遭网信办通报,让金融领域数据安全问题再次引起关注。5月10日,网信办的通报显示,360借条、平安好贷、51公积金借款、分期乐等48款网络借贷APP被点名违法违规收集使用个人信息。
财联社记者通过整理近年工信部对金融领域APP违规的通报情况发现,“不合理索取用户权限”、“为用户账号注销设置障碍”等方面的问题正逐步减少,显示工信部开展APP侵害用户权益专项整治工作的效果有所显现。但“违规收集、使用个人信息”的问题仍然较为顽固。
数据安全问题逐年攀升,而金融行业又因其信息数据的敏感性与涉及商业秘密等特点,极易成为信息泄露的重灾区。
在此次被通报的48款网络借贷类App中,运营方不乏平安银行、招商银行、平安消费金融、招联消费金融、马上消费金融、中原消费金融等银行和持牌消金机构。也有如重庆分众小贷、广州数融互联网小贷、广州万达普惠网络小贷、武汉民商惠小贷、重庆万达小贷、深圳中安信业小贷等网络小贷公司。此外,还包括上市的互联网金融公司,如360数科、乐信、小赢科技、嘉银金科、信而富。
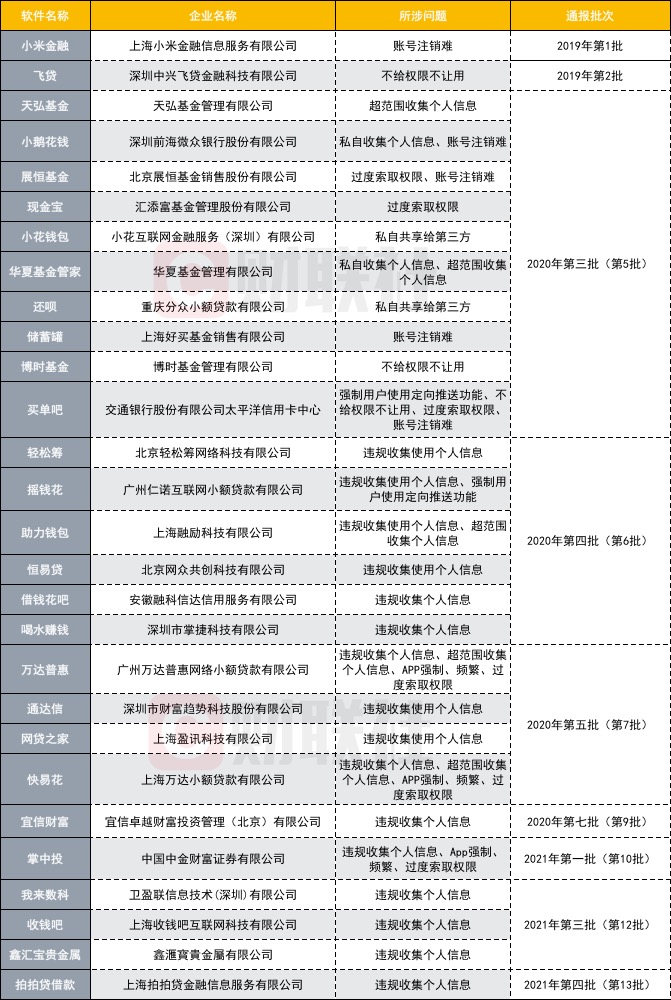
其中,重庆分众小额贷款有限公司旗下的“还呗”因“私自共享给第三方”曾于2020年被工信部通报;本次又因“收集与其提供的服务无关的个人信息等”被网信办通报。
工信部自2019年11月下发《关于开展APP侵害用户权益专项整治工作的通知》后,对存在问题的APP已进行了13批次的通报。据财联社记者不完全统计,这13批通报名单中约有28款APP与金融领域强相关,涉及科技公司、证券公司、基金管理公司,同时也包括了如前海微众银行、交通银行股份有限公司等银行机构。

对此,中央财经大学绿色金融国际研究院副院长、长三角绿色价值投资研究院院长施懿宸在接受财联社记者采访时表示,随着金融行业数字化、信息化转型的高速发展,数据安全已成为各金融机构稳健运行的又一大重要隐患。由于目前金融数据具有复杂、海量的特点,且行业内缺少通用的数据分类分析标准,整体行业数据缺乏统一、有效、全面的管理体系。
为了有效解决这类问题,他建议,首先需要监管机构明确相关处罚规则以及信息泄露或滥用后的法律责任,加强对情节严重案件的处罚与规范。同时从国家层面优化信息基础设施的建设,提高整体网络安全的保障水平。
面对信息安全事件频发的现状,金融消费者以及金融机构从业人员亟需提升自身的信息安全意识,并意识到信息安全对行业及企业的重要性。随着金融与科技的不断融合,数据安全问题的管控难度也在逐渐加大,行业内的各利益相关方都需积极采取合理的应对措施,更好地赋能数字化金融的高质量发展。
人民银行杭州中心支行征信管理处副处长王佩佩近日在“浙江省信用协会绿色金融与信用促进分会成立大会”上也谈及了保护信息安全的问题。她指出,在社会信用体系建设过程中,监管部门会重点关注数据合法有序共享。如:是否涉及过度采集、是否违规进行商业化使用。她建议有关机构要处理好数据分享与保护的关系,处理好数据流动与保障信息安全之间的关系,同时要切实维护好信息主体的合法权益。
