相较今年2月的预案,本次修订对于“增加对子公司的投入”项调整较大。中信证券在本次修订中称,公司拟投入部分募集资金,通过多元化方式向筹备设立后的中信资管和中信期货有限公司提供资金支持,而预案中则为“通过多元化方式向中信证券国际等子公司提供资金支持”。
财联社(北京,记者 高云),券业一哥配股融资有了新进展,配股预案修订版、回复监管层反馈意见等内容同日发布。
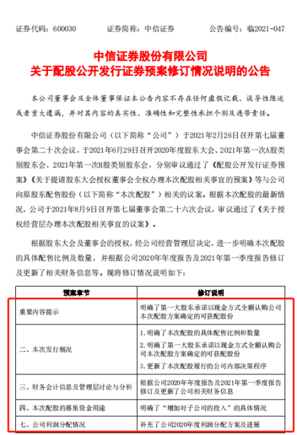
8月16日,中信证券发布了4份公告,全部与280亿元配股融资事项有关,包括对A股配股申请文件反馈意见的回复、配股预案修订稿以及修订情况说明等。相关配股预案的修订,也多与证监会反馈意见有关。根据公告,配股预案的修订涉及六方面内容:
一是明确了第一大股东承诺以现金方式全额认购公司本次配股方案确定的可获配股份;
二是明确了本次配股的具体配售比例和数量;
三是更新了本次配股履行的公司内部决策程序;
四是根据公司2020年年度报告及2021年第一季度报告修订及更新了公司相关财务信息;
五是明确了“增加对子公司的投入”的具体情况;
六是补充了公司2020年度利润分配方案及进展。

相对而言,“增加对子公司的投入”调整较大,与今年2月份预案有较大不同。中信证券在本次修订中称,公司拟投入部分募集资金,通过多元化方式向筹备设立后的中信资管(本文简称)和中信期货有限公司提供资金支持。中信证券今年2月26日预案中显示,“通过多元化方式向中信证券国际等子公司提供资金支持”。
融资投入子公司调整为“中信资管与中信期货”
公司此次配股预案修订明确以及调整了多项内容,以下为调整的内容中最为市场关注的部分。
配股预案修订稿显示,公司第一大股东中信有限已承诺,将根据本次配股股权登记日收市后的持股数量,以现金方式全额认购本公司配股方案确定的可获配股份。
A股和H股配股比例相同,配股价格经汇率调整后相同。配股预案修订稿显示,A股与H股股东配股比例均每10股配售1.5股,若以公司截至2020年12月31日的总股本129.27亿股为基数测算,本次配售股份数量总计19.39亿股,其中A股配股股数为15.97亿股,H股配股股数为3.42亿股。
中信证券在修订稿中称,为推动公司集团化发展,打造公司品牌,增强母子公司协同效应,公司拟投入部分募集资金,通过多元化方式向筹备设立后的中信资管(本文简称)和中信期货有限公司提供资金支持,增强子公司资本实力,丰富公司多元化收入,优化业务结构,推动公司协调发展。
根据预案,本次募集资金中不超过50亿元拟用于增加对子公司的投入。
配股预案修订稿显示,目前公司全资拥有中信证券国际、金石投资、中信证券投资、中信期货、中信证券(山东)、中信证券华南等一级子公司,控股华夏基金管理有限公司,并正在筹备设立全资资产管理子公司中信证券资产管理有限公司(暂定名)。

回应监管关于信用减值损失65.8亿等情况
8月16日,中信证券同时发布了公司对证监会A股配股申请文件反馈意见的回复内容,
7月27日,证监会向中信证券出具了公司配股申请文件反馈意见,其中涉及8个问题,包括配股比例和数量、行政处罚整改、巨额减值等。
证监会在提出的巨额信用减值问题中称,2020年申请人信用减值损失为65.8亿元,较2019年出现较大幅度增长,主要由于2020年买入返售金融资产中股票质押式回购项目信用风险上升,公司审慎评估项目风险,足额计提减值准备。请申请人补充说明,买入返售金融资产、融出资金、应收款项和其他应收款、其他债权投资、其他等资产减值计提情况及减值计提依据,2020年减值计提金额大幅提升的原因,以前年度计提是否充分;结合可比公司情况说明减值计提的充分谨慎性;底层资产相关债务人是否存在信用违约情况,相关减值计提是否充分谨慎。请保荐机构及会计师发表核查意见。
中信证券对此作了较为丰富的内容回复,包括买入返售金融资产等上述6项减值计提依据等。
其中,公司提道,报告期内,公司严格按照《企业会计准则》、行业减值指引和公司会计政策,结合所有合理且有依据的信息,包括融资主体或合约的维持担保比例、合约逾期状况及其他影响借款人偿债能力的因素等,审慎进行股票质押式回购业务的阶段划分;并根据损失率模型及前瞻性调整模型,审慎进行参数选择,计量预期信用损失,足额计提减值准备,不存在应计提而未予计提的大额减值情形。
2020年12月31日,公司买入返售金融资产减值准备余额为803,893.89万元,较2019年12月31日增长163.93%,主要原因系受新冠肺炎疫情和资本市场震荡波动的影响,公司股票质押式回购部分项目信用风险显著上升,维持担保比例明显下降,违约项目增加。

证监会的另一个提问也较为热门,即公司配股募资的具体使用情况。

证监会的问题为,申请人本次发行拟募集资金280亿元,用于进一步扩大发展资本中介业务等用途。请申请人结合本次募投项目资金用向报告期内公司相关业务经营情况、现有大额货币资金用途等情况,说明本次融资的必要性合理性;补充说明“增加子公司投入”的相应子公司的具体情况,投资定价安排。请保荐机构发表核查意见。
中信证券作出了较多内容的回应,其中在公司向子公司的募资投入有比较多的增量信息。
中信证券表示,公司拟使用本次配股募集资金不超过50亿元增加对子公司的投入,具体为通过多元化方式为筹备设立后的中信资管和中信期货提供资金支持,增强子公司资本实力,丰富公司多元化收入,优化业务结构,推动公司协调发展。
中信资管注册资本为不超过人民币30亿元(含),其中初始注册资本人民币10亿元。
公司表示,中信资管将对标一流基金公司,打造具有证券公司特色的资产管理机构,持续保持主动管理规模证券行业领先地位;申请公募基金管理资格后,将以公募基金为载体打破机构业务落地瓶颈、扩展业务边界,为资产管理业务带来新的增长点,分享公募基金业务发展机遇。
本次配股部分募集资金增加对中信资管的投入用于发展资产管理业务,有利于公司进一步强化主动管理能力,同时以公募基金为载体打破机构业务落地瓶颈、扩展业务边界,符合国内证券公司资产管理业务转型的方向及公司资产管理业务发展实际情况,有利于公司更好发挥在自身客户资源、销售渠道及投研能力等方面的优势,提升综合客户服务能力。
关于中信期货,公司表示,中信期货未来将以成为国内领先的衍生品综合服务商为战略目标,大力发展大宗商品业务、场外衍生品业务和具有衍生品特色的资产管理业务、财富管理业务,积极开展监管鼓励的创新业务,完善收入结构,提升综合竞争力水平。
本次配股部分募集资金用于加大对中信期货的投入,将有助于中信期货在更好地满足监管要求的同时,积极发展监管鼓励的创新业务,扩大行业领先优势,符合中信期货实际发展实际情况,具有合理性和必要性。
大股东、二股东相继耗巨资增持
中信证券的配股预案相继获得了公司大股东、二股东在市场购入股份护航,对于二股东而言,亦是其保持重要股东地位的举措。
中信证券4月30日发布公告称,2021年4月30日,公司收到第一大股东中国中信有限公司《关于中信股份增持中信证券股份的通知》,中国中信股份有限公司(以下简称“中信股份”)于2021年3月22日至4月29日期间,通过集中竞价交易方式合计增持公司2.59亿股H股股份,累计增持股份数已达到本公司已发行股份的2%。中信股份持有中信有限100%股权。
增持后中信股份(含中信有限)合计持有本公司20亿股A股股份、2.59亿股H股股份,合计占本公司已发行股份的17.47%。
8月5日晚间,中信证券二股东越秀金控公告称,董事会审议通过了《关于拟增持中信证券股份的议案》,同意公司或控股/全资子公司使用不超过23亿港币(含本数)或等值人民币,增持中信证券股份。
公告中还透露了越秀金控今年一季度一直在“买买买”,通过沪港通增持中信证券H股股份。
2021年第一季度,越秀金控通过沪港通累计增持中信证券106,494,000股H股股份。目前,越秀金控直接、间接合计持有中信证券916,361,629股股份,占中信证券总股本的7.09%,是中信证券第二大股东。
第二大主要股东为何大手笔增持中信证券?越秀金控表示,为巩固在中信证券的主要股东地位,基于独立的市场研判,公司或控股/全资子公司拟使用不超过23亿港币(含本数)或等值人民币,进一步增持中信证券股份。
中信证券2021年上半年业绩爆表,根据中信证券近期公布2021年中期业绩快报,2021年上半年实现营业收入377亿元,同比增长41%;实现归母净利润122亿元,同比增长37%;该归母净利水平已逼近历史峰值(历史最高2015上半年约125亿元)。
