“机制上还是买方定价,卖方接受价格,这个核心机制是没有改变,只是在参数上的调整”。“对拉开集中报价有帮助,可以更充分反映买方的真实需求。监管意图很明显,不改变大趋势,只解决极端问题,保障新股可持续发行是核心。”
财联社(北京,记者 高云)讯,两周后,继证监会8月6日就修改《创业板首次公开发行证券发行与承销特别规定》部分条款向社会公开征求意见,沪深交易所于8月20日分别就其业务规则修改征求意见。
据证监会、交易所公开信息,本次制度规则修改主要针对目前实践中出现的部分网下投资者重策略轻研究,为博入围“抱团报价”,买卖双方博弈力量失衡等问题。

资深投行人士王骥跃表示,本次修订征意的核心有两点,一是放开四数区间下限要求,二是放开高价剔除比例。
“机制上还是买方定价,卖方接受价格,这个核心机制是没有改变,只是在参数上的调整。高价剔除10%下调到不超过3%,这个参数调整还是很有诚意的,对拉开集中报价有帮助,可以更充分反映买方的真实需求。监管意图很明显,不改变大趋势,只解决极端问题,保障新股可持续发行是核心。”王骥跃如此称。
沪深交易所同日对科创板、创业板新股定价规则修订征意
8月20日,为更好发挥科创板市场化发行承销机制功能,促进买卖双方博弈均衡,强化网下投资者报价行为监管,提高注册制下资本市场服务实体经济效能,在证监会的指导下,上交所拟修订《上海证券交易所科创板股票发行与承销实施办法》《上海证券交易所科创板股票发行与承销业务指引》(以下统称科创板股票发行承销业务规则)两项业务规则,自即日起至9月5日向市场公开征求意见。
同日,深交所拟修改《创业板首次公开发行证券发行与承销业务实施细则》(以下简称《首发实施细则》)部分条款,今日起向社会公开征求意见,截止时间同样为9月5日。
本次上交所业务规则修改主要涉及《上海证券交易所科创板股票发行与承销实施办法》《上海证券交易所科创板股票发行与承销业务指引》,包括以下三个方面。
一是调整最高报价剔除比例。将最高报价剔除比例由目前的“不低于所有网下投资者拟申购总量的10%”调整为“不超过所有网下投资者拟申购总量的3%”。
二是调整“四个值”定价要求。取消新股发行定价与申购安排、投资者风险特别公告次数挂钩的要求。明确初步询价结束后如确定的发行价格超过网下投资者报价平均水平的,仅需在申购前发布1次投资风险特别公告,无需采取延迟申购安排。证监会在8月6日对创业板发行承销规则修订内容公开征求意见中,也包含相同安排。
三是强化报价行为监管。在交易所业务规则中进一步明确网下投资者询价报价规范性要求,并将可能出现的违规情形纳入自律监管范围。在发行承销业务或者询价报价过程中涉嫌违法违规的,上交所将相关线索上报中国证监会查处,涉嫌构成犯罪的,由司法机关依法追究刑事责任。

深交所修改内容与上交所相似,本次主要修改内容包括三个方面,一是完善高价剔除机制,将高价剔除比例从不低于10%调整为不超过3%;二是与《创业板首次公开发行证券发行与承销特别规定》衔接,取消新股发行定价与申购时间安排、投资风险特别公告次数挂钩的要求;三是加强询价报价行为监管,明确网下投资者参与询价时规范要求、违规情形和监管措施,涉嫌违反法律法规或证监会规定的,上报证监会查处或由司法机关依法追究刑事责任。
上交所表示,科创板建立的市场化发行承销机制运行两年来,新股发行总体平稳有序。不过,实践中出现了部分网下投资者重策略轻研究,为博入围“抱团报价”,干扰发行秩序等新情况新问题。对此,按照市场化、法治化的原则,兼顾注册制下新股发行的公平性与效率,上交所拟优化调整部分科创板股票发行定价机制,为投资者规范参与网下询价报价创造有利条件,促进买卖双方博弈均衡,同步加强发行承销过程监管,进一步形成新股发行市场良好生态。
上交所称,将做好相关反馈意见的收集评估和吸收采纳工作,及时修订完善科创板股票发行承销业务规则。下一步,上交所将在证监会的指导下,继续做好科创板股票发行承销过程监管,促进博弈均衡,提高发行效率,更好实现科创板上市融资功能,服务实体经济高质量发展。
深交所表示,接下来,将继续全面践行“建制度、不干预、零容忍”方针和“四个敬畏、一个合力”要求,坚持“开明、透明、廉明、严明”工作理念,认真研究吸收市场各方合理建议,根据意见建议进一步完善《首发实施细则》,优化创业板发行承销机制,提升发行定价市场化水平,强化发行承销过程监管,督促买卖双方认真履职尽责,独立客观报价,审慎合理定价,共同维护好新股发行秩序,更好发挥要素资源优化配置功能。
一位资深投行人士表示,在之前的定价规则下,突破“四个值”的时间成本较高,同时投资者抱团报价导致可以向上突破的幅度有限,发行人在多种因素的制约下,其实定价自主权相对较小。本次规则修订可以看出监管层对于市场情况的时刻关注、高度重视,一是降低高价剔除比例将缓解投资者自主报价被剔除的心理顾虑,鼓励主承销商充分发挥承销能力,引导网下投资者独立研究、自主报价,积极表达真实投资意愿。二是调整“四个值”定价要求,将有效扩展发行人与主承销商的定价决策空间,尤其在报价相对分散的情况下,有利于提高卖方博弈能力、提升定价效率。制度调整后,预计将打破网下投资者对价格天花板的预期,强化买方内部博弈,进一步缓解“抱团报价”现象,打破当前报价格局,有助于均衡各方力量,维护我国新股发行市场的正常运行,促进健康有序新股定价生态的形成。
他还补充道,据了解,当前沪深交易所已针对网下投资者报价异常行为,建立了常态化的监督检查机制,并进行了多次现场检查。同时加大了对网下投资者违规行为处理力度,积极发挥自律监管的督促规范、警示威慑功效。考虑到当前发行业务规则尚未写明网下投资者报价违规行为处罚标准,本次规则修订也将报价行为监管要求在交易所业务规则中进一步明确。
一位深圳头部公募基金经理告诉记者,现在打新是个无风险收益,获配是主要目的。当前高价要剔除10%,投资者为了避免报价被剔除,和大家报一样价格,甚至低一点是性价比最高的报价策略,不然很可能会被高价、低价剔除难以入围。
证监会率先出手重拳出击“抱团报价”
8月6日,证监会就修改《创业板首次公开发行证券发行与承销特别规定》部分条款向社会公开征求意见。
为进一步优化注册制新股发行承销制度,促进买卖双方博弈更加均衡,解决网下投资者为博入围“抱团报价”等问题,证监会对《特别规定》进行修改,取消新股发行定价与申购安排、投资者风险特别公告次数挂钩的要求。

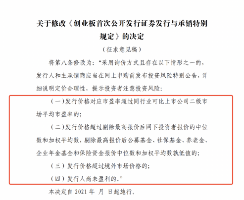
具体是将第八条修改为:
采用询价方式且存在以下情形之一的,发行人和主承销商应当在网上申购前发布投资风险特别公告,详细说明定价合理性,提示投资者注意投资风险:
(一)发行价格对应市盈率超过同行业可比上市公司二级市场平均市盈率的;
(二)发行价格超过剔除最高报价后网下投资者报价的中位数和加权平均数,剔除最高报价后公募基金、社保基金、养老金、企业年金基金和保险资金报价中位数和加权平均数孰低值的;
(三)发行价格超过境外市场价格的;
(四)发行人尚未盈利的。
由于IPO发行定价是买方市场,买方如果“抱团报价”,发行人和保荐机构就陷入被动,严重干扰了发行秩序。
买方“抱团报价”涉嫌违规。根据《证券发行与承销管理办法》第六条规定,“首次公开发行股票采用询价方式定价的,符合条件的网下机构和个人投资者可以自主决定是否报价,主承销商无正当理由不得拒绝。网下投资者应当遵循独立、客观、诚信的原则合理报价,不得协商报价或者故意压低、抬高价格。”
