市场人士指出,与二季度例会相比,本次例会对经济形势的判断更为严竣,与下半年来宏观经济下行压力加大相印证。未来货币政策将适度向稳增长方向发力。
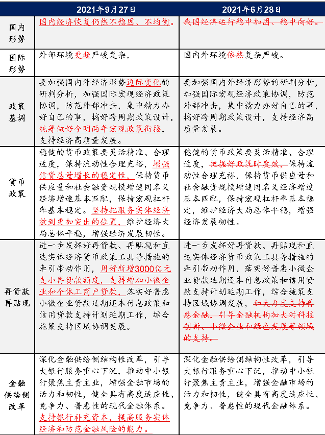
财联社(北京,记者 张晓翀)近日央行货币政策委员会第三季度例会指出,当前全球疫情仍在持续演变,外部环境更趋严峻复杂,国内经济恢复仍然不稳固、不均衡。市场人士指出,与二季度例会相比,本次例会对经济形势的判断更为严竣,与下半年来宏观经济下行压力加大相印证。未来货币政策将适度向稳增长方向发力。
华泰证券研究所副所长张继强认为,对货币当局而言,外部环境最大的变化可能在于美联储QE即将开启退出。而缺煤限电,叠加能耗双控,且房地产不振,令经济不稳固的状况更加凸显,下行压力正在出现。


加强国内外经济形势边际变化的研判分析
会议还提出,要加强国内外经济形势边际变化的研判分析,加强国际宏观经济政策协调,防范外部冲击,集中精力办好自己的事,搞好跨周期政策设计,统筹做好今明两年宏观政策衔接,支持经济高质量发展。
会议称,稳健的货币政策要灵活精准、合理适度,保持流动性合理充裕,增强信贷总量增长的稳定性,保持货币供应量和社会融资规模增速同名义经济增速基本匹配,保持宏观杠杆率基本稳定。
张继强指出,要加强国内外经济形势“边际变化”的研判分析是本次会议的新提法,当前宏观经济已走向类滞胀,未来走向微通缩的概率较高。尤其需要关注的边际变化就是美联储货币政策及国内下行压力再次浮现。此外,货币政策基本基调未改,存在宽信用倾向。但从宽信用的环节看,融资渠道仍受制于部分政策和房地产等信贷额度限制,融资主体更是明显缺失,难度很大。
张继强称,在美联储QE退出,但国内经济下行压力增大之下,内外平衡的把握难度更大。预计货币政策更愿意采用结构性政策,兼顾国内平衡,同时不影响外部平衡。考虑到资金缺口等,四季度降准的概率存在,10月份是敏感期,但降准不是必选项,中期借贷便利(MLF)续做、再贷款叠加财政资金可能弥补大部分资金缺口。
东方金诚首席宏观分析师王青对财联社表示,本次例会新增"增强信贷增长稳定性”表述,意味着当前信贷、社融增速基本触底,四季度会有小幅回升,边际宽信用过程即将展开,这也是稳定今年底明年初经济运行的基础。
王青预计,四季度央行可能再次实施全面降准,助力宽信用过程。例会没有提及生产价格指数(PPI)高涨,表明监管层判断工业品价格快速上涨是暂时的,不会触发全面通胀,因此不会掣肘货币政策操作。
不过,目前观察,四季度下调政策利率的可能性不大,本次例会对经济形势的判断尚未严重到需要下调政策利率的程度。如果四季度全面降准,累积效应下可能触发1年期贷款市场报价利率(LPR)报价下调,这会对提振实体经济贷款需求、降低企业融资成本有直接作用。
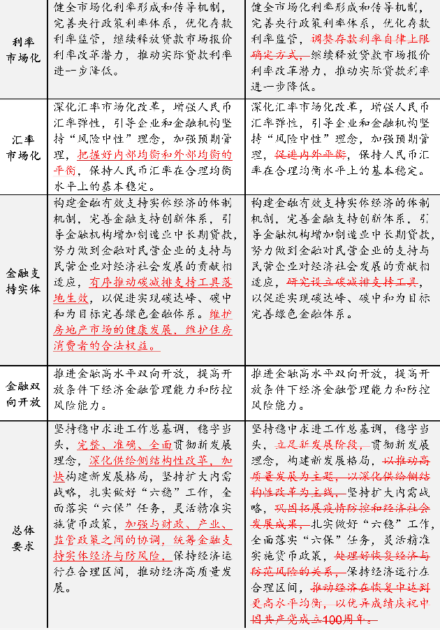
维护房地产市场健康发展,维护住房消费者合法权益
本次会议还提出,维护房地产市场的健康发展,维护住房消费者的合法权益。
张继强指出,房住不炒、三道红线等大的原则不会动摇,但目前需要谨防局部冲击引发系统性问题,如果房价明显下行,政策微调的条件将成熟、紧迫性加大。可以关注按揭贷款等额度会否放松,谨防发地产个案蔓延,审视土地出让规则,因城施策微调。对于维护住房消费者的合法权益,可能包含几层含义,比如首套房或刚需合理的购房需求,比如身处风波房企保交房,完善资金监管等,如何落实值得关注。
王青认为,央行上述提法,表明监管层正在密切关注恒大风险演化,以及当前楼市较快冷却的现象,未来相关政策可能灵活调整应对。
有序推动碳减排支持工具落地生效
会议还提出,要有序推动碳减排支持工具落地生效,以促进实现碳达峰、碳中和为目标完善绿色金融体系。
央行研究局局长王信此前在中央财经大学绿色金融国际研究院年会上表示,通过碳减排支持工具等货币政工具加大对清洁能源,节能减排技术等方面的金融支持,央行应发挥更大更积极作用,支持经济绿色低碳发展,但不应该以损害物价稳定为代价。
王信指出,从目前国际实践来看,央行推动绿色低碳转型比较直接的政策工具主要包括信贷政策、抵押品政策和央行在开展量化宽松过程中购买资产的选择。在央行通过购买更多绿色公司债或者机构债,以达到对绿色低碳的支持方面,市场应更多关注在抵押品政策和央行资产购买过程中,如何更好权衡绿色低碳资产的问题。
