关于我们
网站声明
联系方式
用户反馈
网站地图
帮助
首页
电报
话题
盯盘
VIP
FM
投研
下载
全部
加红
公司
看盘
港美股
基金
提醒
2021年10月13日 16:56:06
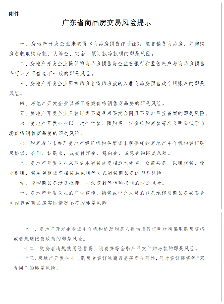
广东:房地产开发企业以高于备案价格销售商品房的即是风险
财联社10月13日电,广东省住房和城乡建设厅发布关于进一步做好商品房交易风险提示的通知。通知指出,房地产开发企业以高于备案价格销售商品房的即是风险。购房者违规使用经营贷、消费贷等金融产品支付购房款的即是风险。房地产开发企业以一次性付款、团购费、定金抵购房款等名义明显低于市场价格销售商品房的即是风险。
收藏
阅360.79W
我要评论
反馈意见
图片
欢迎您发表有价值的评论,发布广告和不和谐的评论都将会被删除,您的账号将禁止评论。
发表评论
关联话题
房地产调控
2.08W 人关注
关于我们
|
网站声明
|
联系方式
|
用户反馈
|
网站地图
|
友情链接
|
举报电话:021-54679377转617
举报邮箱:editor@cls.cn
财联社
©2018-2026
上海界面财联社科技股份有限公司 版权所有
沪ICP备14040942号-9
沪公网安备31010402006047号
互联网新闻信息服务许可证:31120170007
沪金信备 [2021] 2号