中信建投认为,若后续阿里推出大模型,相关公司有望在后续业务合作及落地环节更加受益。
2023阿里云峰会将在4月11日举行,阿里CEO张勇将出席,包括“AI新范式与商业创新论坛”等论坛。
中信建投研报表示,此前,阿里达摩院已经在机器智能、数据计算、机器人和金融科技等5个研究领域进行布局,其中包括:1)语音识别及语音唤醒:面向家居、车载、办公室、公共空间、强噪声、近远场等复杂场景,提供开发者定制模型自学习能力;2)营销技术:闲鱼卖家助手、AE多语言营销机器人、阿里云智能推荐产品;3)翻译技术:在速卖通、阿里巴巴国际站等跨境业务中得到广泛应用。
中信建投认为,若后续阿里推出大模型,相关公司有望在后续业务合作及落地环节更加受益。

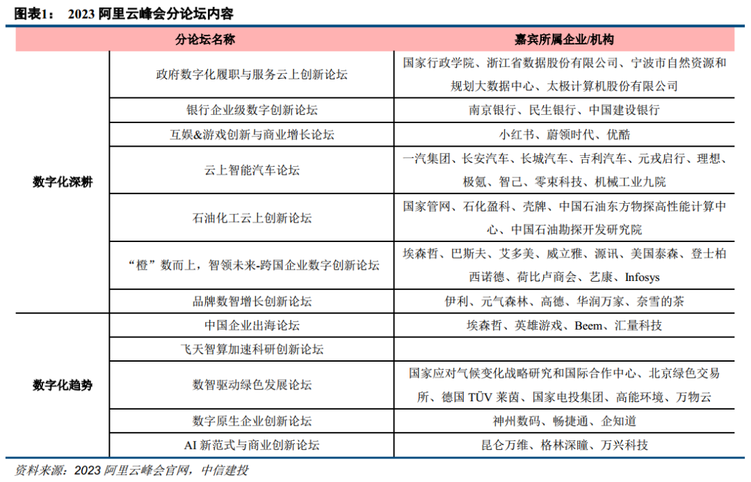
2023阿里云峰会将于23年4月11日在北京国家会议中心举办。据官网,阿里云峰会将围绕云计算在公共服务的深入作用,普惠产业、生态、社会。峰会将分为主论坛和两个分论坛:主论坛由三大主旨演讲和一系列重大发布构成,展示先进的计算、数据、智能技术带来的普惠和产业创新加速;分论坛为数字化深耕和数字化趋势,覆盖政务、银行、互娱&游戏、智能汽车、石油化工、跨国企业、零售品牌等领域。

2023阿里云峰会或将展示大模型类产品。据官网,2023阿里云峰会的主论坛将有一系列重大发布,展示先进的计算、数据、智能技术带来的普惠和产业创新加速。在4月11日下午的 “AI新范式与商业创新论坛”的分论坛上,嘉宾将分享阿里通义模型家族+ModelScope社区,以及阿里云的算力支撑方案。
脱口秀演员鸟鸟在微博展示的“鸟鸟分鸟”或为大模型的预告。4月4日,脱口秀演员鸟鸟在微博分享视频,展示了阿里大模型联合团队根据鸟鸟的声音和说话方式,在天猫精灵上呈现的“鸟鸟分鸟”,一个类似ChatGPT的语音助手。据量子位,阿里联合团队用15天的时间,基于基础预训练大模型,进行层次化训练,包括大规模语言训练、知识和工具增强、个性化对话增强、人类反馈增强等四个由浅入深的步骤,实现知识学习。
据量子位,其中的知识和工具增强的步骤类似ChatGPT调用第三方插件,获得具有时效性信息的方式,鸟鸟分鸟可以通过调用搜索引擎作为输入,经过理解、总结和归纳,保障信息的准确性和时效性。
2023阿里云峰会将由主论坛和2个分论坛构成。主论坛的主持分别为张勇(阿里巴巴集团董事会主席兼首席执行官、阿里云智能集团首席执行官)、周靖人(阿里云智能集团首席技术官)、蔡英华(阿里云智能集团全球商业总裁)。分论坛有2个主题:数字化深耕、数字化趋势。数字化深耕分为覆盖政务、银行、互娱&游戏、智能汽车、石油化工、跨国企业、零售品牌等7个领域的论坛,数字化趋势包含企业出海、绿色发展5个论坛。各分论坛的嘉宾如下表:

根据目前2023阿里云峰会已有的信息来看,我们认为:
1、从脱口秀演员鸟鸟在微博中展示的“鸟鸟分鸟”看,接入大模型的入口已从PC和手机端,扩展至天猫精灵。我们预计未来有望实现“万物皆入口”,扩展至包括智能汽车、VR/AR眼镜、耳机等产品。生成式AI大模型最终有望成为构建元宇宙的技术基础之一,并在应用端带起创新浪潮。
2、从早期发布通用大模型,到百度发布“文心千帆”企业级大语言模型,再到阿里云峰会此次探讨的行业覆盖政务、银行、互娱&游戏、智能汽车、石油化工等多领域,我们已看到垂直行业大模型的发展有望加速AIGC落地各领域。未来各公司在产品研发上的AI融合,及AI对已有产品的迭代,预计将是市场持续催化的动力。
从近期海内外的发展看,参与大模型研发的公司数量有增加趋势,未来有望有更多垂直领域大模型出现。从海外看,不仅有研发通用大模型的公司,如美国的OpenAI和以色列的AI21 Labs,也有开发文生图扩散模型Stable Diffusion的初创公司Stability.ai,还有握有大量数据的垂直领域公司也在参与大模型研发。如Salesforce开发了企业服务的大模型EinsteinGPT,彭博通过自有的大量金融数据开发了BloombergGPT,图库服务商Getty Images与英伟达也将合作开发大模型。我们认为这对国内同样掌握大量数据的公司在发展和应用大模型方面具有较大的参考意义,相关公司在提升自身服务质量的同时,也有望基于自有数据进行二次变现。
随着阿里发布通义大模型,原本与阿里有股权关联或业务关联的公司有望率先接入,从而受益AI对业务的提质增效。如阿里云、百度与浙数文化子公司传播大脑成立传播大脑技术生态联盟。据阿里云公众号,浙数文化控股子公司传播大脑与阿里云作为重要伙伴签订了深化合作协议,将与阿里达摩院、阿里云、钉钉在技术和生态上展开合作。比如达摩院将提供虚拟人、多轮对话和AIGC等产品和技术服务,供传播大脑创新应用场景;特别在文化传媒领域,依托传播大脑的业务数据优势和达摩院的技术优势,将联合推进宣传文化领域大模型训练,推动媒体、文化领域AI新应用。

生成式AI技术发展不及预期、各领域技术融合进度不及预期的风险、算力支持程度不及预期、数据质量及数量支持程度不及预期、用户需求不及预期、技术垄断风险、原始训练数据存在偏见风险、算法偏见与歧视风险、算法透明度风险、增加监管难度风险、政策监管风险、商业化能力不及预期、相关法律法规完善不及预期、版权归属风险、深度造假风险、人权道德风险、影响互联网内容生态健康安全风险、企业风险识别与治理能力不足风险、用户审美取向发生变化的风险。
