彭博社发布大模型BloombergGPT,在金融场景的表现远超现有模型,券商研报指出其标志着金融领域的GPT革命或刚刚开始。同花顺年内股价累计最大涨幅达158%,梳理相关上市公司的具体业务布局(附图)。
财联社4月8日讯(编辑 宣林)金融大模型近期进展不断。日前,彭博社开发了拥有500亿参数的语言模型——BloombergGPT,其依托彭博社的大量金融数据源,构建了迄今为止最大的特定领域数据集,训练了专门用于金融领域的LLM,在金融任务上的表现远超过现有模型。此前,中国工商银行在业界率先研制投产了自主可控的人工智能金融行业通用模型,已取得良好的应用效果。
垂直应用领域是AI的一条主线,开源证券分析师陈宝健在4月3日的研报中表示,金融行业拥有大量C端用户,积累了海量数据,应用场景丰富,有望成为AI大模型率先落地的垂直领域之一。天风证券缪欣君认为BloombergGPT在部分金融场景表现出强于通用大模型的能力,标志着金融领域的GPT革命或刚刚开始。
二级市场方面,AI+金融龙头股同花顺年内股价累计最大涨幅达158%。

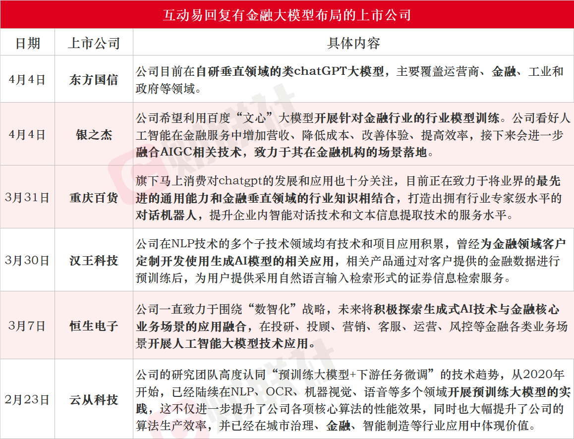
据财联社不完全梳理,近2个月以来,东方国信、银之杰、重庆百货、汉王科技、恒生电子、云从科技等在互动易上回复有金融大模型相关业务布局。

头豹研究院指出,AI在金融领域可赋能营销、资管、风控三大领域,面向金融消费者、金融机构和金融监管机构,改善金融市场信息对称性并提升金融交易的效率和安全性。

应用层方面,智能营销、智能风控、智能客服均已在银行、保险、券商三大金融细分行业中落地,智能投研和智能投顾主要应用于银行和券商,智能理赔则应用于保险。智能客服包含智能语音、智能外呼、智能质检、在线客服等模块,在行业中的应用最为广泛。近年来,各大金融机构对智能外呼、智能质检场景的需求尤为迫切,两者皆可有效降低企业人力和运营成本。
技术层方面,安全认证和客户身份识别涉及的计算机视觉、智能语音技术应用程度较高。除此之外,机器学习可以为银行实现精细化客户管理,同时赋能精准营销和职能风控;RPA(机器人流程自动化)技术可为保险公司负责大量且重复的后台流程,降低保险人力成本,提高客户满意度;知识图谱在证券业可为券商文本分析、舆情监控、知识发现、模式挖掘和推理决策提供坚实的技术底座。

金融AI在银行领域的应用最为成熟且广泛,银行智能营销解决方案供应商主要包括阿里云、百度智能云、第四范式、中电金信、明略科技、索信达、云从科技、追一科技等。智能风控解决方案提供商包括天云大数据、邦盛科技、惠安金科等。智能客服解决方案提供商包括科大讯飞、天润融通、竹间智能、第四范式、追一科技、容联七陌、思必驰、网易七鱼、沃丰科技。


天风证券缪欣君在4月2日的研报中表示,在GPT的赋能之下,金融数据产品有望更加体系化,交互方式有望更加多元化,例如对券商研报进行元素提取、对机构调研信息进行整合,协助投研人员搜集资料数据等,减少了大量繁琐的案头工作。而国内相关企业在数据上有大量的积累,部分企业已经在金融大模型上有所布局,未来有望自研金融大模型。
如同花顺重点打造的i问财是在财经领域落地的有代表性的自然语言、语音对话交互问答系统,i问财有望借助GPT升级服务模式,在信息汇集、交互问答等方面跨越,进一步发展为智能投顾平台;东方财富构建一站式互联网财富管理生态圈,GPT或催生全新的智能投顾产品;万得、恒生聚源等专注金融与产业数据资讯服务提供,GPT或变革产品输出形态。金融领域GPT标的还有长亮科技、顶点软件等。
