①江苏证监局对东海证券采取责令改正行政监管措施,公司总裁杨明及一位投资经理被警示; ②上周以来,海通证券、中信证券、东吴证券相继被立案,华西证券更是被暂停保荐资格6个月。
财联社4月18日讯(记者 高艳云)时间刚过去两天,又有券商被罚,罚单多达3张,这家券商总裁遭警示。
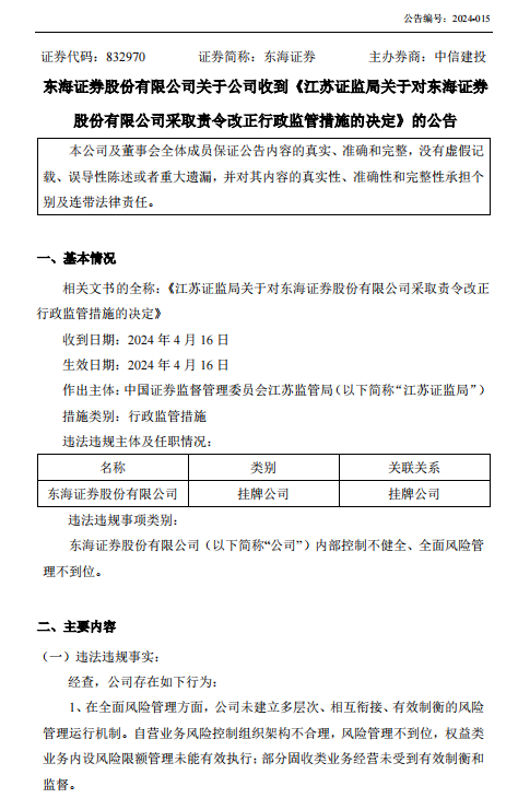
4月18日,东海证券发布公告,江苏证监局对东海证券采取责令改正行政监管措施。此外,东海证券执行委员会主任(总裁)杨明以及公司一位投资经理被采取出具警示函行政监管措施。

从东海证券的罚单内容来看,违规行为涉及多个方面,有效制衡的风险管理运行机制未建立,涉及公司自营业务、部分固收业务、投行项目,以及部分投资价值研究报告撰写不够审慎等。
整体来看,监管对券商的监管明显趋严,上周以来,海通证券、中信证券、东吴证券相继被立案,华西证券更是被暂停保荐资格6个月。监管规定持续加码,新“国九条”、监管新规、“加快推进建设一流投资银行”的意见等密集发布,监管新规明确对上市券商提出新的要求。
多业务未建立有效制衡风管机制
经江苏证监局查明,东海证券存在以下违法违规行为。
在全面风险管理方面,东海证券未建立多层次、相互衔接、有效制衡的风险管理运行机制。自营业务风险控制组织架构不合理,风险管理不到位,权益类业务内设风险限额管理未能有效执行;部分固收类业务经营未受到有效制衡和监督。
2020年10月至2021年3月期间,东海证券未能及时完成子公司东海投资监事的任免工作。
部分投行项目中,东海证券未建立完善的包销风险评估与处理机制;未对网下投资者定价依据进行严格审核;未按照要求进行簿记建档录像;部分投资价值研究报告撰写不够审慎、客观。

与此同时,东海证券相关的2个罚单已被江苏证监局公布。
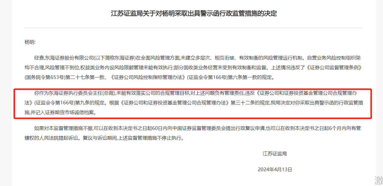
罚单之一是,作为东海证券执行委员会主任(总裁),杨明未能有效落实公司的合规管理目标,被江苏证监局采取出具警示函的行政监管措施,并记入证券期货市场诚信档案。

第二张罚单是,东海证券一位投资经理林某锋被采取出具警示函行政监管措施,经查,2021年至2023年林某锋担任东海证券投资经理期间,未能遵守与执业行为有关的法律、法规和准则,主动识别、控制执业行为的合规风险。
东海证券称,公司高度重视相关问题,已督促相关部门严格按照要求进行自查整改。公司将加强内控管理和风险管理工作,严格遵守监管机构的各项规定和要求,不断完善公司内部控制管理,确保日常经营合法合规。
东海证券表示,本次行政监管措施不会影响公司整体的正常运营,不会对公司经营产生重大不利影响。
东海证券董监高大幅调整
今年初,东海证券正式“换帅”,公司董事长发生变化。此外,去年以来,东海证券董监高发生不小的变动。
1月19日,东海证券公告称,因工作调整原因,公司董事长钱俊文向董事会递交了辞职报告,申请辞去公司董事、董事长、董事会投资决策委员会主任委员职务。
与此同时,东海证券宣布,东海证券控股股东常州投资集团提名王文卓为公司第四届董事会董事候选人。彼时,王文卓已出任东海证券党委书记。
此外,在去年底至今年初,东海证券多个执委获得任命。
2023年12月,公司任命韩冬为公司执委会委员,兼任上海证券自营分公司总经理。
同年10月11日,东海证券公告称,原泰信基金总经理高宇已经加盟东海证券,并且被任命为公司执委会委员,分管东海证券资管业务。
东海证券官网显示,董事会成员总计11人,董事长职务由王文卓担任,董事包括祝慧、石星宇、唐晓倩、李军锋、邹庆宝,职工董事是杨明,独立董事有4位,分别是韩长印、胡海峰、刘世安、江小三。

同年1月,东海证券任命郑丽明为执委会委员,现任东海证券总裁助理兼债券业务部总经理。
目前,东海证券高管团队共有8人,执行委员会主任、总裁由杨明担任,执行委员会委员还包括李勇田、马芸、蔡志勇、袁忠、郑丽明、高宇、韩冬,其中,马芸同时任职合规总监兼首席风险官,蔡志勇任职首席信息官、财务总监,袁忠任职为董事会秘书。

3家券商被立案、1家券商被暂停保荐资格
今年以来,多家券商收到罚单,近日被立案的券商已多达3家,分别是东吴证券、海通证券、中信证券。
4月16日,东吴证券发布公告,公司收到证监会立案告知书,因公司涉嫌国美通讯、紫鑫药业非公开发行股票保荐业务未勤勉尽责,根据相关法律法规,2024年4月8日,证监会决定对公司立案。
4月12日,海通证券、中信证券相继发布公告,就公司被立案情况作出说明。
除了3家被立案的券商外,华西证券于4月12日公告被暂停保荐资格6个月。
今年以来,监管部门对券商监管持续加码。
4月12日,证监会就修订《关于加强上市证券公司监管的规定》(以称《规定》)公开征求意见。这次修订《规定》是落实《国务院关于加强监管防范风险推动资本市场高质量发展的若干意见》《关于加强证券公司和公募基金监管加快推进建设一流投资银行和投资机构的意见(试行)》的具体举措。
新规对上市证券公司新的要求主要体现在以下四个方面:
一是人民立场要更鲜明,要求上市证券公司履行好服务实体经济、做好资本市场“看门人”的职责,强化上市公司姓“公”的意识,把维护各类投资者特别是中小投资者合法权益作为重中之重,健全客户关系管理,切实提升投资者长期回报。
二是发展理念要更先进,要求上市证券公司坚持把功能性放在首要位置,在聚焦主责主业,端正经营理念方面做好行业表率。市场融资应当合理审慎,提高资金使用效率,把有限的资源更好配置在助力科技自立自强、促进经济高质量发展、服务居民财富管理等重点领域。
三是合规风控要更严格,要求上市证券公司带头落实好全面风险管理和全员合规要求,更好发挥现代企业治理的有效性,强化内部制衡,完善人员管理,优化激励约束。
四是信息披露要更透明,要求上市证券公司立足行业功能定位和风险特征,提高信息披露的针对性和有效性,及时披露净资本和流动性等相关核心风控指标和财务运营状况,确保公司运作更加透明,财务报表更加规范,市场约束更加有效。
