受交通运输部自动驾驶政策利好,天迈科技20cm涨停,路畅科技和多伦科技同样封板。惯性导航望成自动驾驶关键一环,华测导航、华依科技和星网宇达等布局(附具体上市公司名单)。券商研报预测,国内远期市场空间有望达570亿元,但渗透率提升可能不及预期。
财联社8月9日讯(编辑 刘越)交通运输部昨日发布征求意见稿,鼓励在条件相对可控的场景使用自动驾驶汽车从事出租汽车客运经营活动,从事运输经营的有条件自动驾驶和高度自动驾驶汽车应当配备驾驶员。同日,重庆、武汉两地政府部门率先发布自动驾驶全无人商业化试点政策,并向百度发放全国首批无人化示范运营资格,允许车内无安全员的自动驾驶车辆在社会道路上开展商业化服务。
无人驾驶板块今日表现强势,作为百度Apollo智能交通生态合作重要伙伴的天迈科技20cm涨停,主营汽车车载导航业务的路畅科技和持股北云科技(有车载相关应用的卫星导航高新技术)的多伦科技同样涨停。
业内人士指出,惯性导航系统有望凭借其自主性成为自动驾驶高精度定位中必不可少的关键部件。
具体来看,惯性导航技术可以实现对运动体高动态、全方位的测量,并在测量结果基础上实现对运动体的有效控制,进一步应用于工业控制、测量、消费电子、石油、交通、通信、消费电子等多个行业。

中信证券分析师尹欣驰等在研报中指出,据智研咨询测算,2019年中国惯性导航市场规模约174亿元,同比+13.5%,其中军用惯导占比约82%。近5年CAGR约13%。

车载惯性导航打开惯性导航民用领域需求。中信证券分析师许英博等6月20日发布的研报中预测,到2025年中国L3及以上自动驾驶渗透率可达26%,中国惯性导航市场规模可达134亿元。若假设L3及以上自动驾驶渗透率达到100%,则中国惯性导航远期市场空间有望达到570亿元。

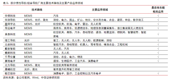
许英博指出,惯性导航核心上游元器件仍以外资主导,国内企业有望在软件和应用层取得产品的率先落地。目前全球较为领先的惯性导航公司包括霍尼韦尔(Honeywell)、诺格(NorthropGrumman)和赛峰(SAFRAN),国内高精组合定位的主要厂商包括华测导航、华依科技、星网宇达等。

兴业证券分析师王楠8月5日发布的研报中指出,卫星导航和惯性导航需求逐渐刚性。在众多高精度定位方案中,仅GNSS卫星定位为车辆提供绝对定位信息。卫惯组合使用可在隧道、城市峡谷、高架桥等复杂场景提供稳定的绝对位置信息。
中信证券分析师黄亚元6月28日发布的研报显示,卫惯组合导航有望成为L3以上的自动驾驶主流定位方案。2025年国内卫惯组合导航销量将超过1500万辆,规模接近40亿元。

许英博指出,作为自动驾驶标配产品,车载卫惯导航系统市场空间有望快速扩大。
尹欣驰指出,GNSS+IMU(卫惯)系统的互补优势逐渐得到重视,目前其在车中的应用落地正不断加速。小鹏、蔚来、智己、埃安、华为AITO等车企均在其量产车型上搭载配置惯性导航的高精度定位单元。Waymo、Apollo、Momenta、小马智行等专注于L3-L4的自动驾驶科技企业亦在其高级别自动驾驶方案中采用惯性导航作为自动驾驶标配硬件。

不过,尹欣驰提示,惯性导航领域存在自动驾驶渗透率提升不及预期、自动驾驶技术路线变化、芯片供给短缺等风险。财联社记者今日报道亦指出,理想情况下,自动驾驶变革是指自动驾驶汽车完全、随时随地地取代真人驾驶员。但实际上,这一转变往往伴随着一个充满挑战的过渡期。有业内人士表示,自动驾驶商业化是渐进式人机和谐发展的过程。
