①苏大维格互动平台表示,纳米压印光刻技术在集成电路领域的应用可实现更低成本的芯片量产。分析认为,纳米压印是传统复杂光学光刻技术的替代解决方案。 ②梳理拥有纳米压印相关业务的A股上市公司名单(附股)。
财联社9月30日讯(编辑 旭日)纳米压印采用接触式压印完成图形的转移,可应用于芯片光刻和AR眼镜光波导方案等领域,是传统复杂光学光刻技术的替代解决方案。苏大维格9月8日在互动平台表示,根据相关资讯,纳米压印光刻技术在集成电路领域的应用可实现更低成本的芯片量产。
消息面上,据DIGITIMES资讯显示,SK海力士2023年引进日本光学设备厂佳能纳米压印微影(Nano Imprint Lithography;NIL)生产设备,正在进行测试与研发,目标在2025年左右将该设备用于3D NAND量产。
西部证券单慧伟5月25日研报中表示,纳米压印是表面浮雕光波导技术的其中一环,采用表面浮雕光栅替代传统折反射光学元件可实现二维扩瞳,扩大眼动范围,生产制造难度也相对较低。
东北证券李玖9月5日研报中指出,纳米光刻设备和纳米压印设备独具优势,将推动波导镜片产业化。
据公开资料显示,纳米压印技术,即NanoimprintLithography(NIL),是一种新型的微纳加工技术。该技术将设计并制作在模板上的微小图形,通过压印等技术转移到涂有高分子材料的硅基板上。纳米压印的分辨率由所用印模板图形的大小决定,物理上没有光刻中的衍射限制,纳米压印技术可以实现纳米级线宽的图形。
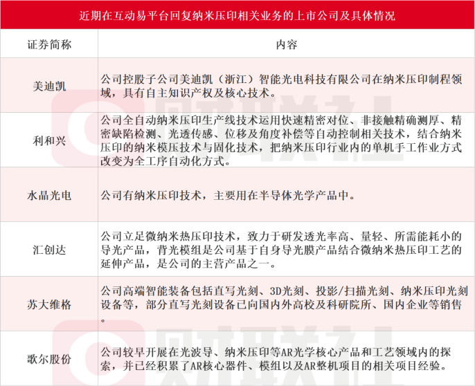
根据财联社不完全整理,近期在互动易平台回复纳米压印相关业务的上市公司包括美迪凯、利和兴、水晶光电、汇创达、苏大维格、歌尔股份等,具体情况如下:

此外,奥比中光已完成衍射光波导全光学系统的功能设计与仿真,并探索纳米压印技术中清洗、匀胶、增粘、烘胶、压印和脱模等工艺;腾景科技准备成立南京分公司,进行衍射光波导纳米压印产品开发(衍射光波导涉及表面浮雕光波导和全息体光栅波导)。2023年上半年,公司新增纳米压印衍射波导片项目。
炬光科技7月4日发布投资者关系活动记录表公告表示,公司目前已布局的光学加工工艺包括晶圆级同步结构化技术、精密模压、冷加工、注塑、纳米压印等,得以覆盖无机材料、有机高分子材料等各类微光学元器件的加工制备。
